LEMON Manuals: Even more car manuals for everyone
Home >> Pontiac >> 2009 >> Solstice Base, 2D Convertible, Standard >> Repair and Diagnosis >> External Pages >> Different car >> Section 160 (Fixed And MOVEABLE Windows System) >> Schematic and Routing Diagrams >> Moveable Window Schematics

Moveable Window Schematics

WARNING: This page is about a different car, the 2010 Pontiac G5 and 2010 Chevrolet Cobalt. However, it is still accessible from the selected car via links, so may be relevant.
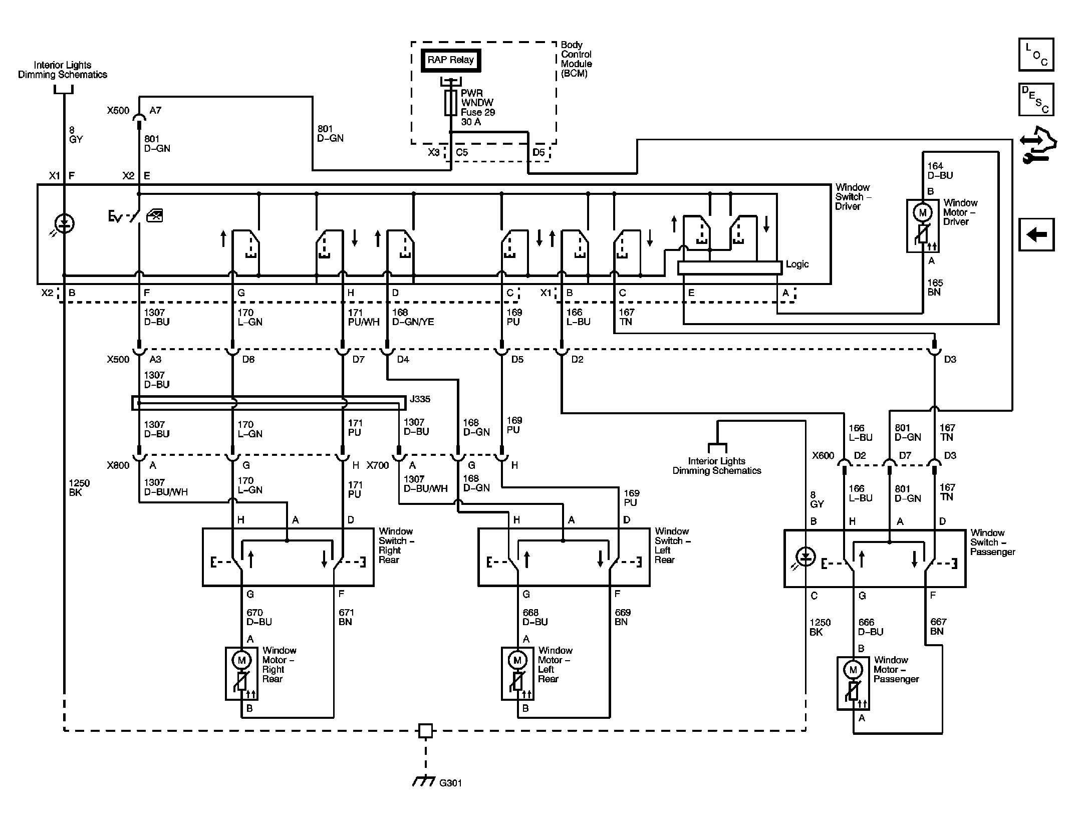
Fig 1: Coupe
GM2248453Courtesy of GENERAL MOTORS CORP.
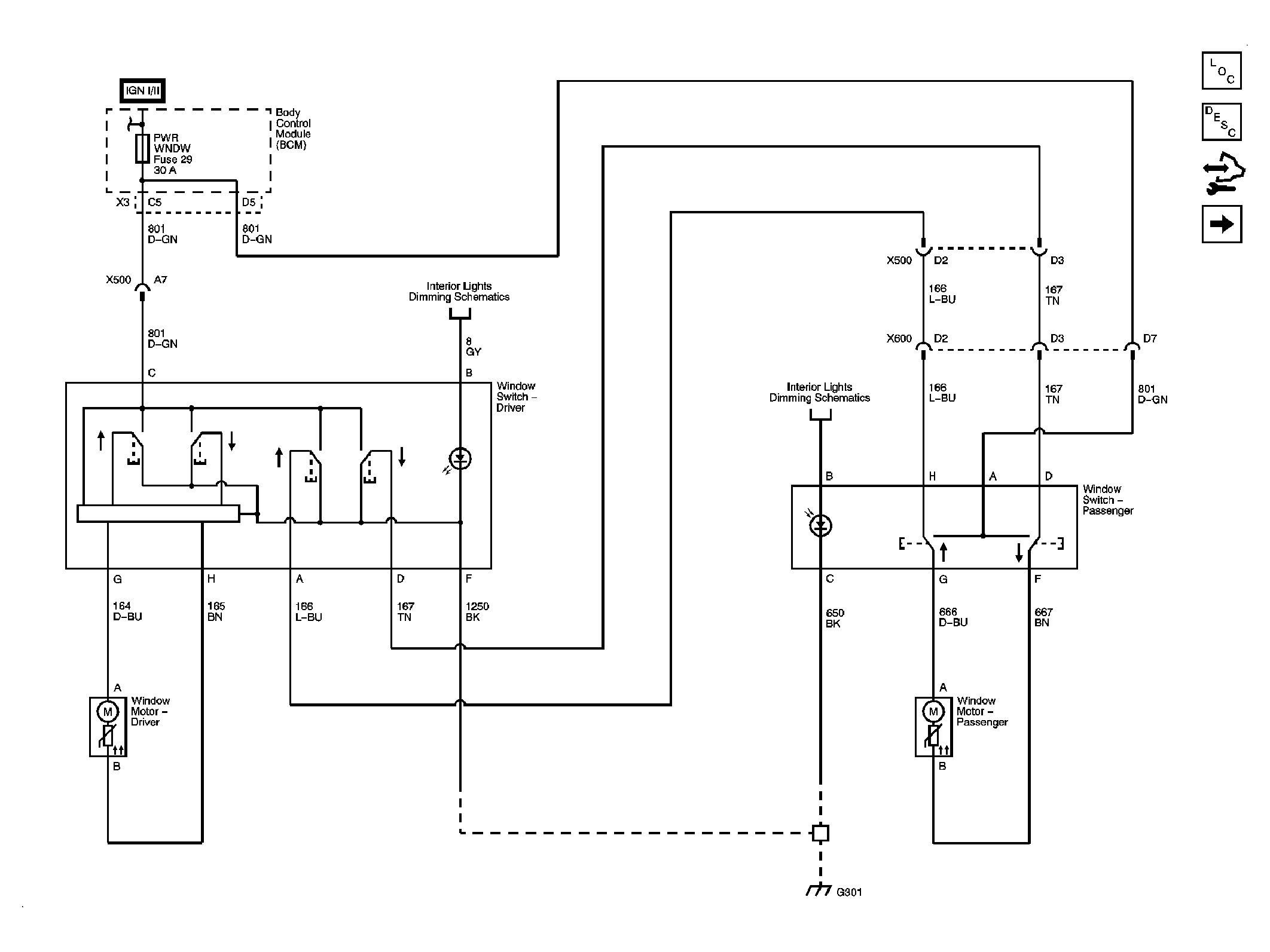
Fig 2: Sedan
GM2266644Courtesy of GENERAL MOTORS CORP.