LEMON Manuals: Even more car manuals for everyone
Home >> Pontiac >> 2009 >> G8 Base >> Repair and Diagnosis >> Engine Performance >> System >> Data Communication System >> Schematic Wiring Diagrams >> Data Communication Wiring Schematics

Data Communication Wiring Schematics

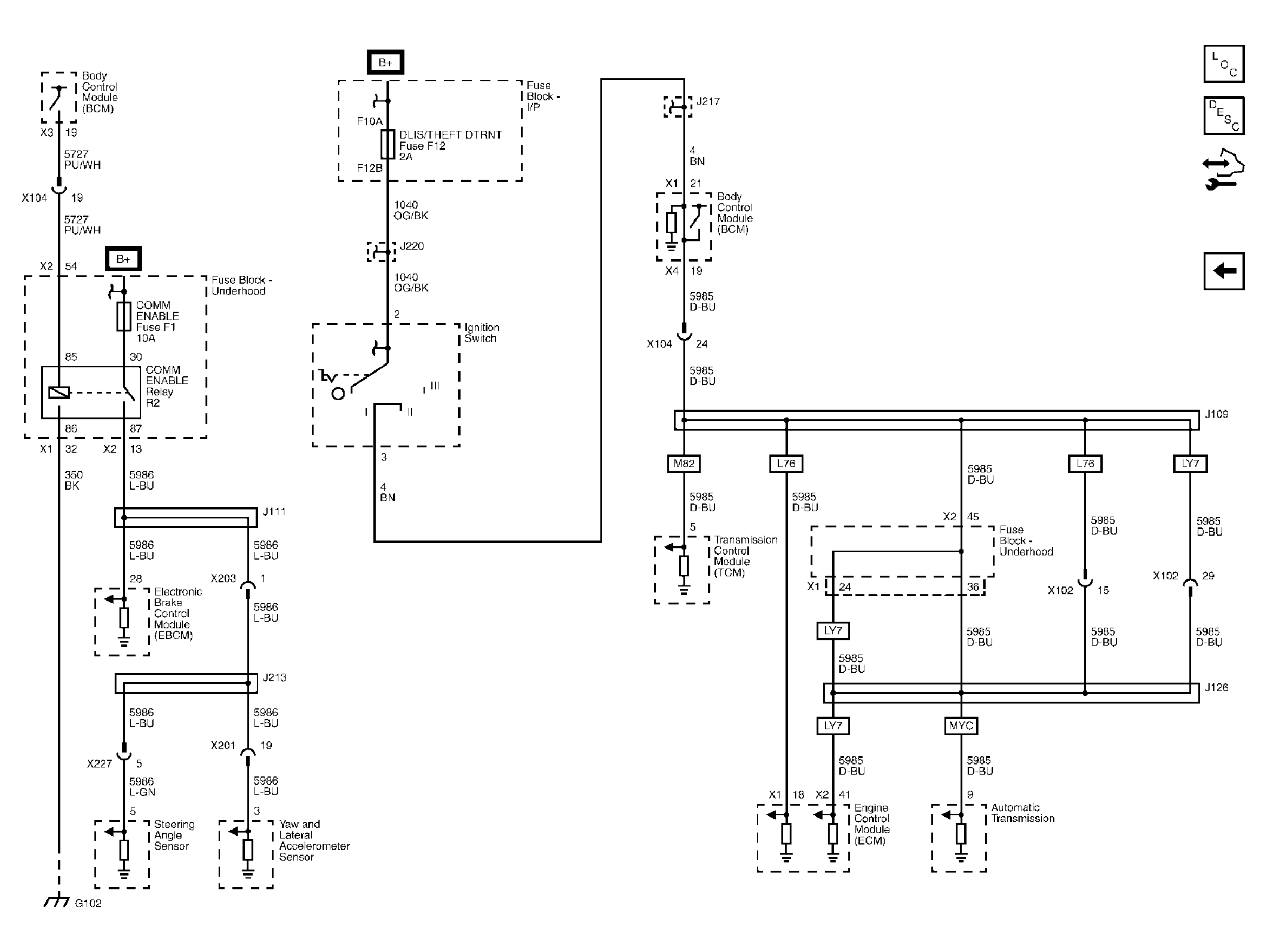
Fig 1: Low Speed Bus Wiring Schematic
GM2034128Courtesy of GENERAL MOTORS CORP.
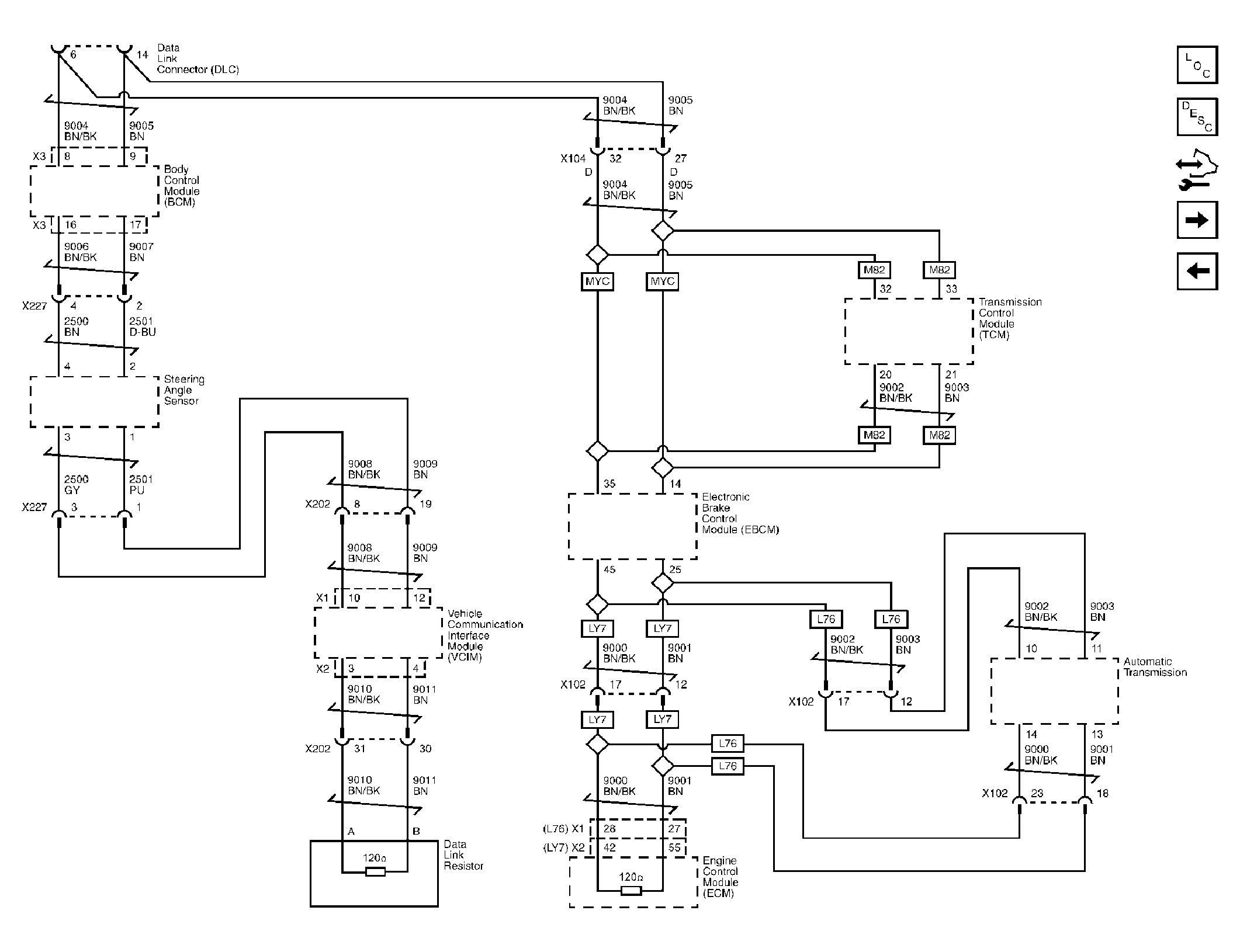
Fig 2: High Speed Bus Wiring Schematic
GM2034127Courtesy of GENERAL MOTORS CORP.
Fig 3: Accessory Wakeup Serial Data Wiring Schematic
GM2074948Courtesy of GENERAL MOTORS CORP.