LEMON Manuals: Even more car manuals for everyone
Home >> Pontiac >> 2009 >> G3 Automatic >> Repair and Diagnosis >> External Pages >> Different car >> Section 25 (Cellular Systems, Entertainment Systems & Navigation Systems) >> Schematic and Routing Diagrams >> Radio/Navigation System Schematics

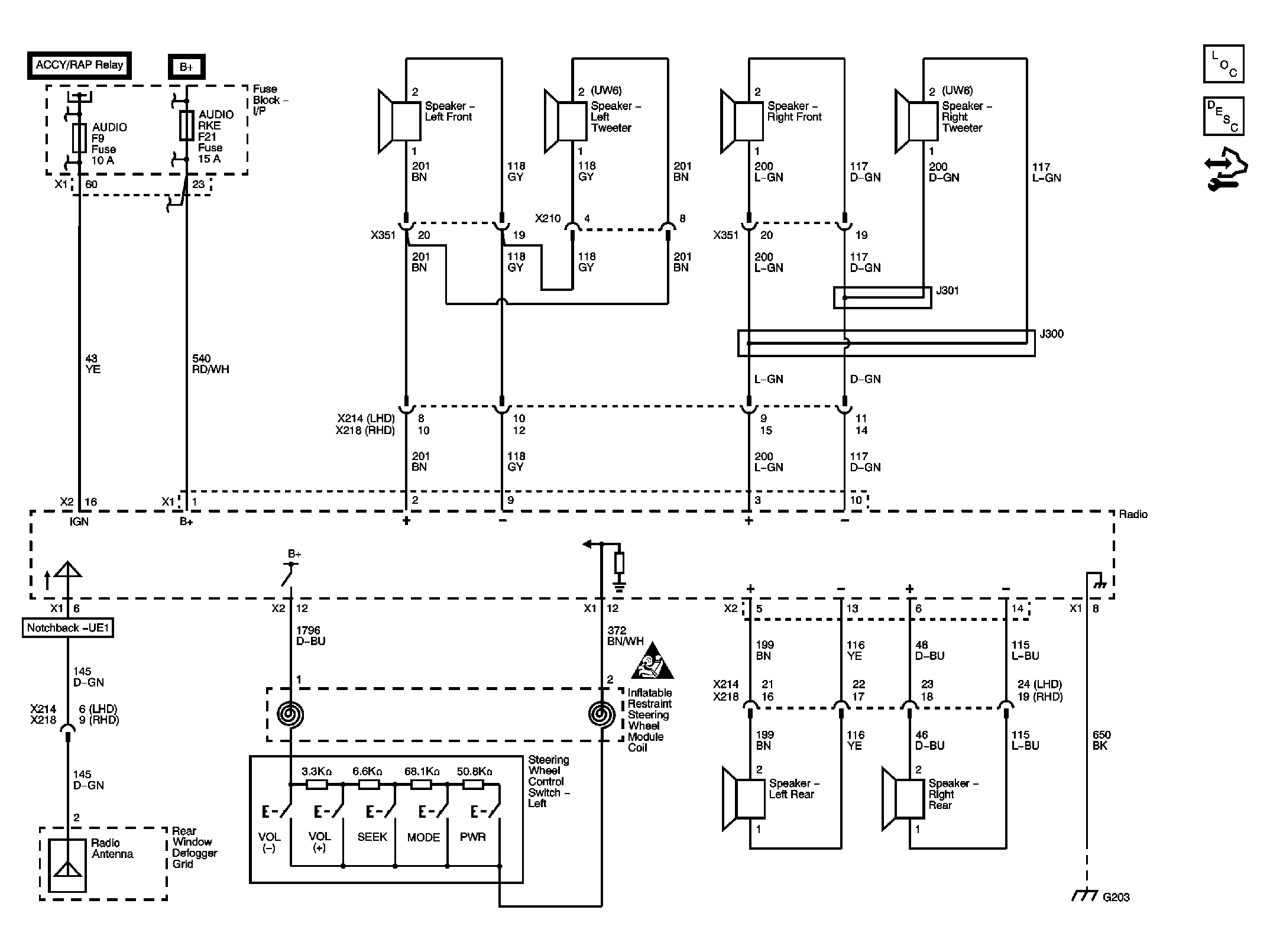
Radio/Navigation System Schematics

WARNING: This page is about a different car, the 2010 Chevrolet Aveo. However, it is still accessible from the selected car via links, so may be relevant.
Fig 1: Radio/Navigation System
GM2258162Courtesy of GENERAL MOTORS CORP.