LEMON Manuals: Even more car manuals for everyone
Home >> Pontiac >> 2007 >> Torrent AWD >> Repair and Diagnosis >> External Pages >> Different car >> Section 80 (Cellular System, Entertainment System, And Navigation System) >> Schematic and Routing Diagrams >> Radio/Navigation System Schematics

Radio/Navigation System Schematics

WARNING: This page is about a different car, the 2008 Pontiac Torrent and 2008 Chevrolet Equinox. However, it is still accessible from the selected car via links, so may be relevant.
Fig 1: Radio (UC1)
GM1923625Courtesy of GENERAL MOTORS CORP.
Fig 2: Radio (U65)
GM1923627Courtesy of GENERAL MOTORS CORP.
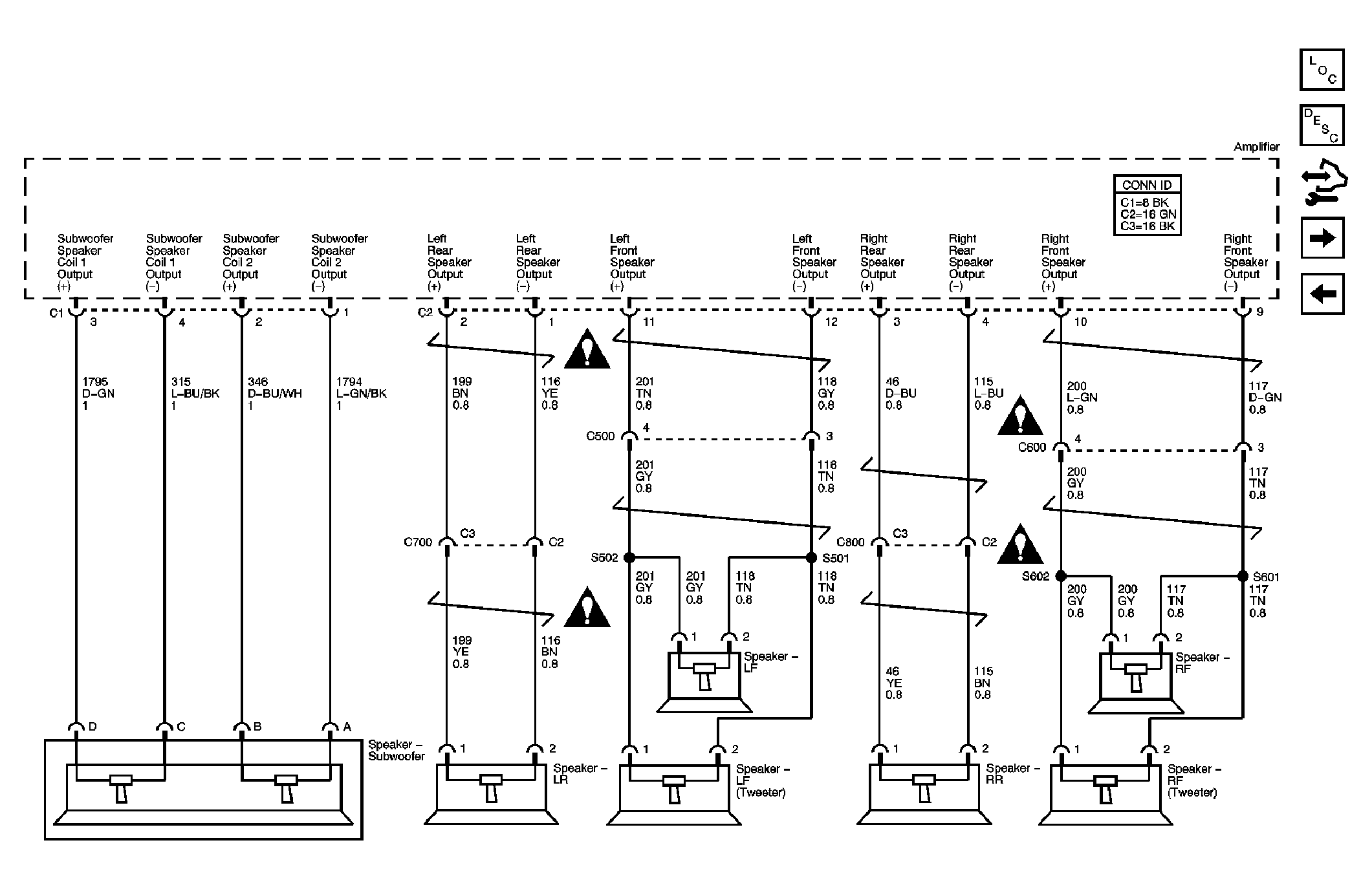
Fig 3: Speaker (U65)
GM1923630Courtesy of GENERAL MOTORS CORP.
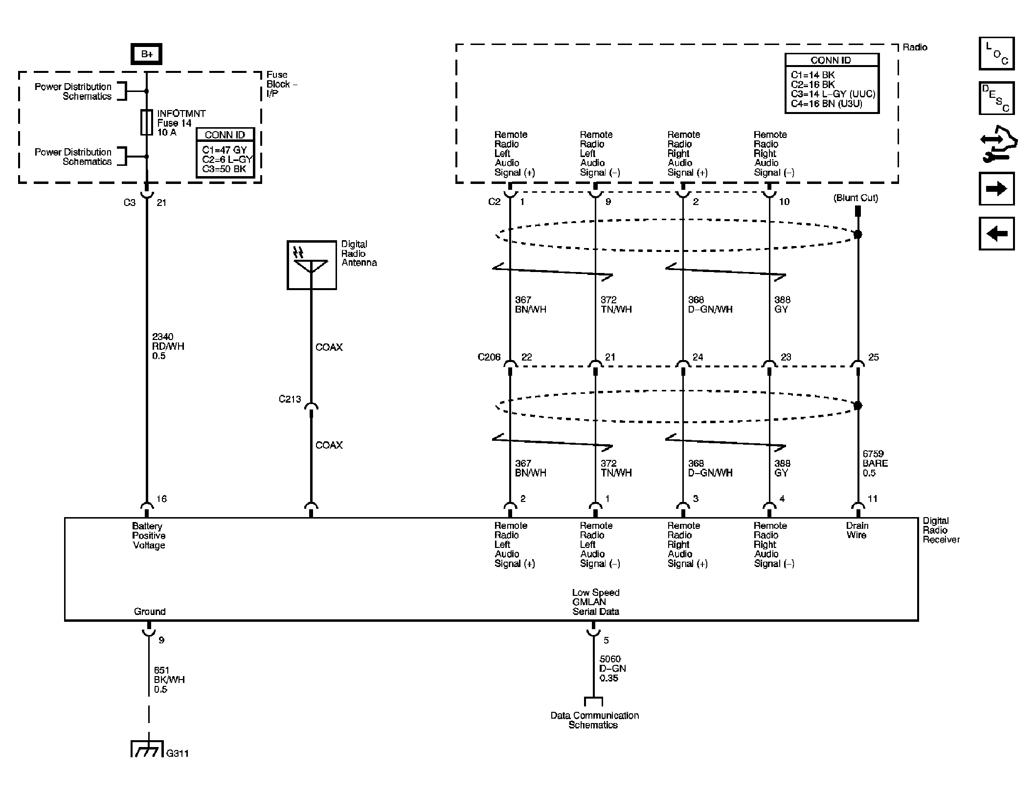
Fig 4: Digital Radio Receiver (U2K)
GM1923634Courtesy of GENERAL MOTORS CORP.
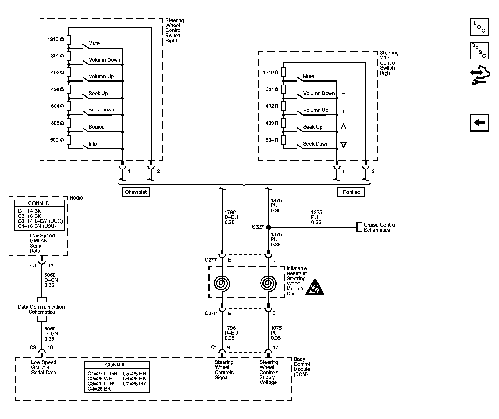
Fig 5: Steering Wheel Controls (UK3) (Chevrolet)
GM1923638Courtesy of GENERAL MOTORS CORP.
Fig 6: Steering Wheel Controls (Pontiac)
GM1959124Courtesy of GENERAL MOTORS CORP.