LEMON Manuals: Even more car manuals for everyone
Home >> Pontiac >> 1990 >> Trans Sport Base >> Repair and Diagnosis >> Engine Performance >> System >> Engine Controls - Basic Testing >> Chart A-4, Injector Circuit Diagnosis >> All But 2.5L >> Test Description

Test Description

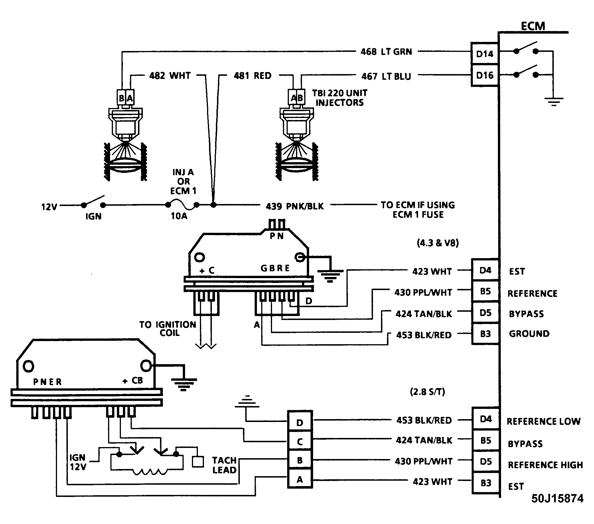
Test Number 1)  This test will determine if ignition module is generating a reference pulse, if wiring is at fault or if ECM is at fault. By touching and removing a test light, connected to 12 volts, to circuit 430, a reference pulse should be generated. If injector test light blinks, ECM and wiring are OK.

Test Number 2)  This step tests for 12 volts to injector. It will also determine if there is a short to voltage on ECM side of circuit.

Test Number 3)  This test checks for continuity to ECM.

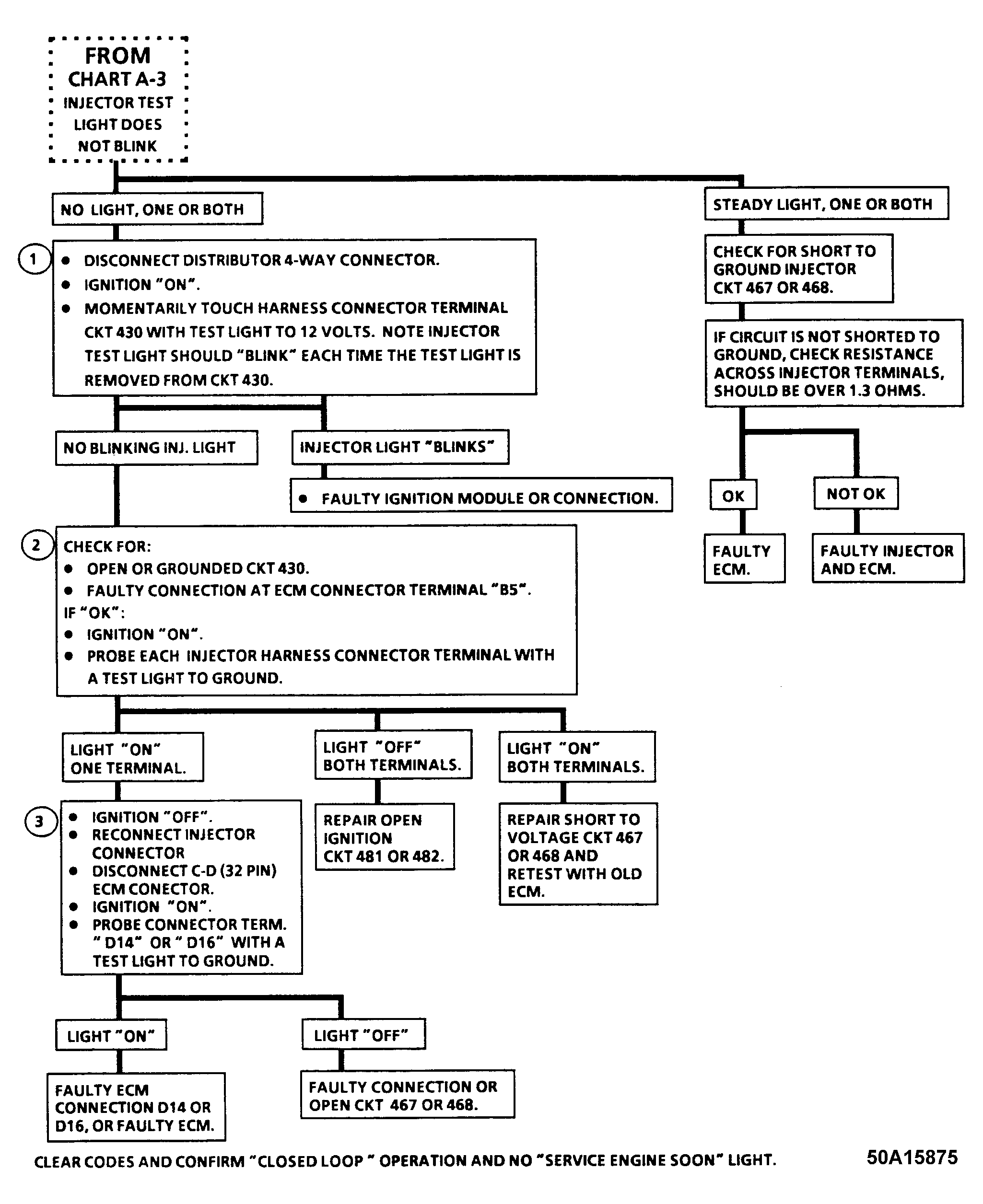
Fig 1: Chart A-4 Schematic, Injector Ckt Diagnosis (All But 2.5L)
G50J15874Courtesy of GENERAL MOTORS CORP.
Fig 2: Flow Chart A-4, Injector Circuit Diagnosis (All But 2.5L)
G50A15875Courtesy of GENERAL MOTORS CORP.