LEMON Manuals: Even more car manuals for everyone
Home >> Oldsmobile >> 1991 >> Toronado Base >> Repair and Diagnosis (Single Page) >> Engine Performance >> System >> Engine Controls - Tests W/Codes - Pcm/BCM >> BCM Trouble Code Charts >> Code B332, Loss Of Compass Data >> Serial Data Circuit Multiple Intermittent Codes Non-CRT/Did

Serial Data Circuit Multiple Intermittent Codes Non-CRT/Did

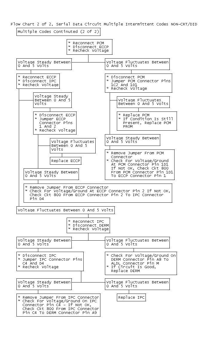
A damaged serial data line circuit or one of the components connected to the data line may cause multiple or intermittent setting of data line Codes B333, B334, B335, B336 and/or B337. When operating normally, the serial data line voltage should continually fluctuate from .1 to 5.0 volts.

If the serial data line has been shorted to ground, the voltage at the ALDL will be zero volts. If it has been shorted to voltage, it will be over 5 volts. If one of the components on the serial data line is affecting the data line voltage, the serial data voltage at the ALDL connector will be a steady value anywhere between .1 and 5.0 volts.

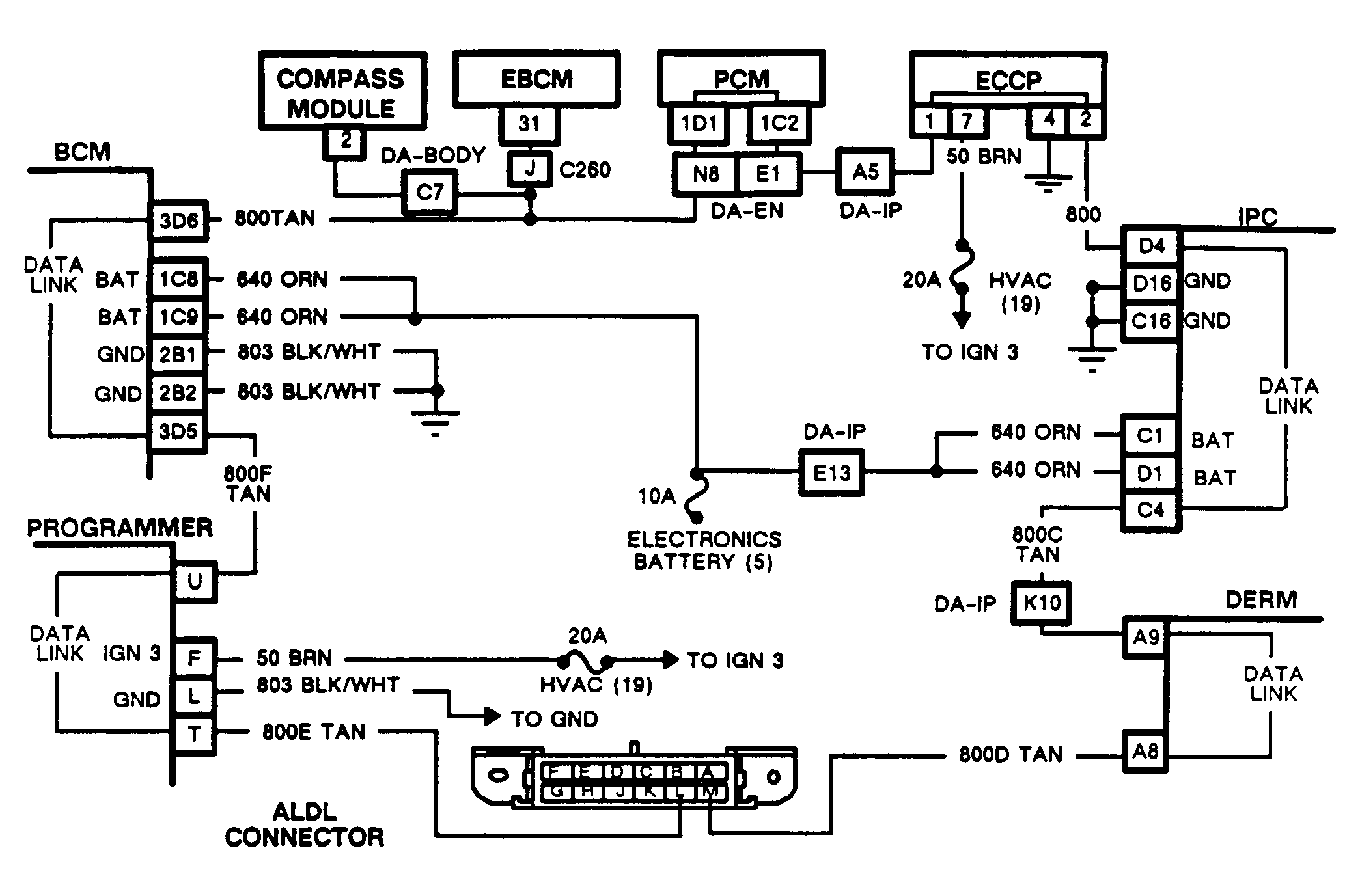
Fig 1: Schematic, Serial Data Circuit Multiple Intermittent Codes NON-CRT/DID
G91C11892
Fig 2: Flow Chart, Code B332, Loss Of Compass Data (2 of 2)
GB0022687
Fig 3: Flow Chart 2 of 2, Serial Data Circuit Multiple Intermittent Codes NON-CRT/DID
GB0022688