LEMON Manuals: Even more car manuals for everyone
Home >> Oldsmobile >> 1991 >> Bravada >> Repair and Diagnosis >> Engine Performance >> System >> Engine Controls - Basic Testing >> A-3, No-Start Diagnosis >> Engine Controls - Basic Testing >> Fuel System (4.3L Turbo PFI)

Fuel System (4.3L Turbo PFI)

  1. Before checking fuel system for a no-start condition, check ignition for adequate spark. Check for proper fuel pump pressure and capacity. See A-7, BASIC FUEL SYSTEM CHECKS (GASOLINE).
  2. Disconnect injector harness. Turn ignition on, and check for battery voltage at each injector harness. Battery voltage should be present on one side of each injector. If battery voltage is not present, check for blown injector power fuse. If battery voltage is present on both injector terminals, check for wires shorted together.
  3. If battery voltage is present on only one terminal,connect injector test light to injector harness. Crank engine, and note light. Repeat on other injector connectors.If light flashes, check for stored ECM codes. If no codes are present, refer to HARD START symptom in the TESTS W/O CODES article in this section.
  4. If light does not flash, disconnect distributor 4-wire HEI-EST connector. Momentarily touch test light from battery voltage to ECM RPM reference wire (circuit No. 430) of 4-wire connector. Each time test light is removed from ECM RPM reference terminal, injector test light should flash. If test light does not flash, check for open in RPM reference wire or injector drive (ground) circuit. If wiring is okay, replace faulty ECM.
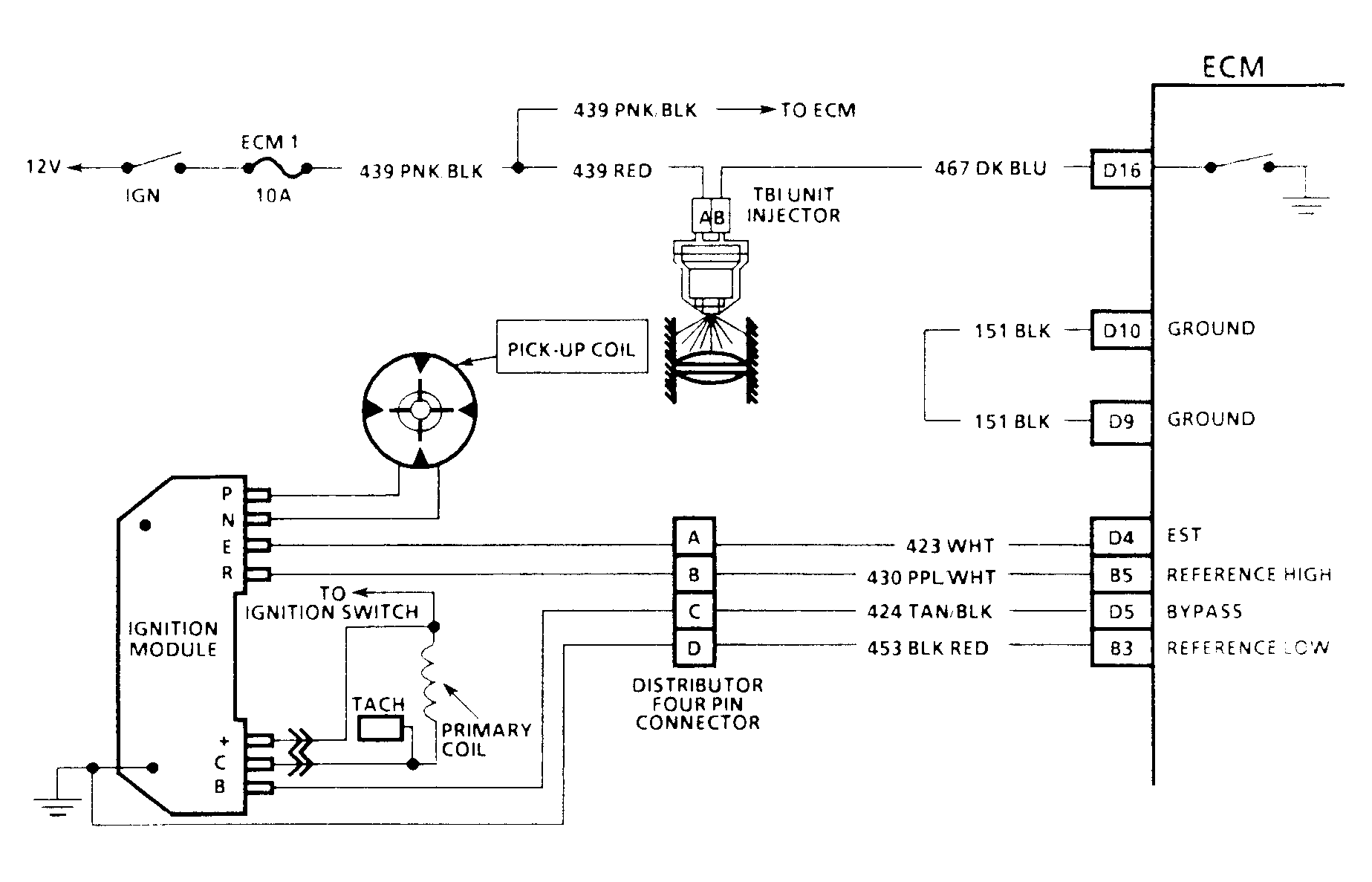
Fig 1: HEI Ignition & Injector Circuits (2.5L)
G91F13602Courtesy of GENERAL MOTORS CORP.
Fig 2: HEI Ignition & Injector Circuits (3.1L)
G91G13603Courtesy of GENERAL MOTORS CORP.
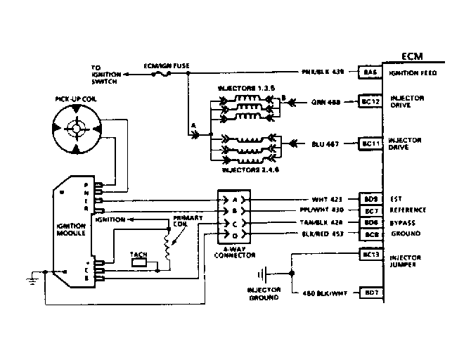
Fig 3: HEI Ignition & Injector Circuits (2.8L, 4.3L, 5.0L, 5.7L & 7.4L w/o 4L80-E Transmission)
G91H13604Courtesy of GENERAL MOTORS CORP.
Fig 4: HEI Ignition & Injector Circuits (2.8L, 4.3L, 5.0L, 5.7L & 7.4L W/4L80-E Transmission)
G91I13605Courtesy of GENERAL MOTORS CORP.
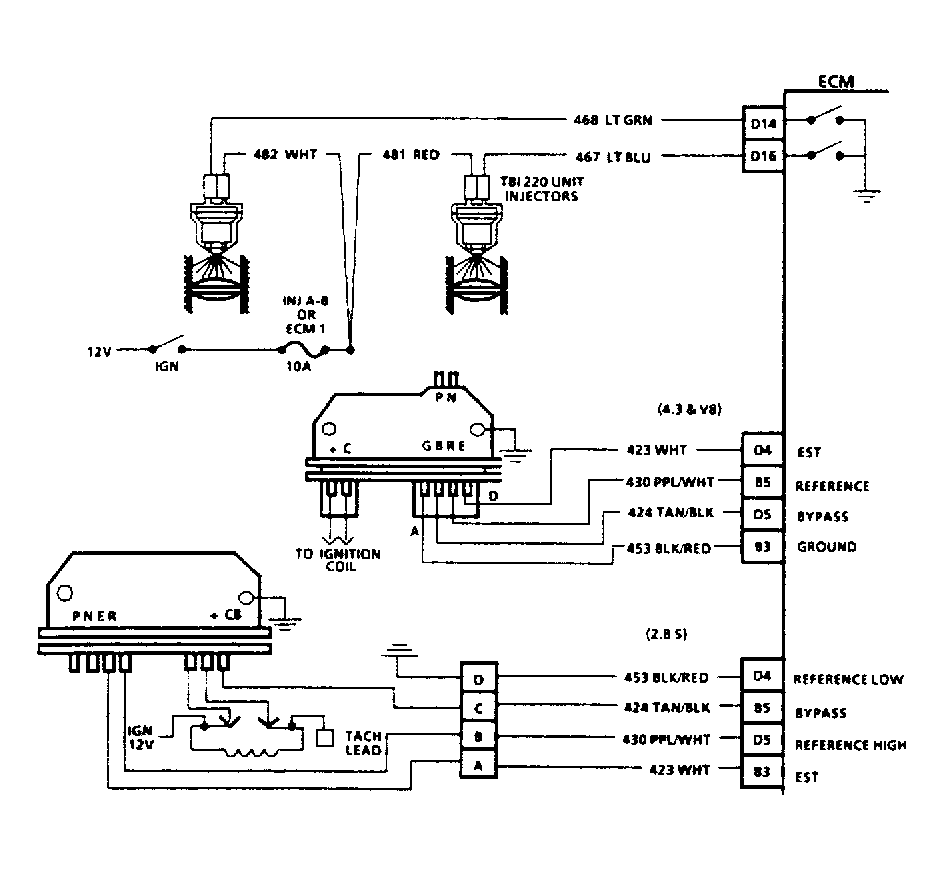
Fig 5: HEI Ignition & Injector Circuits (4.3L Turbo PFI)
G91C13609Courtesy of GENERAL MOTORS CORP.