LEMON Manuals: Even more car manuals for everyone
Home >> Oldsmobile >> 1990 >> Toronado Base, 4T60/ME9 >> Repair and Diagnosis >> Engine Performance >> System >> Engine Controls - System/Component Tests >> Cooling Fan >> Cooling Fan System & Quad-Driver Check

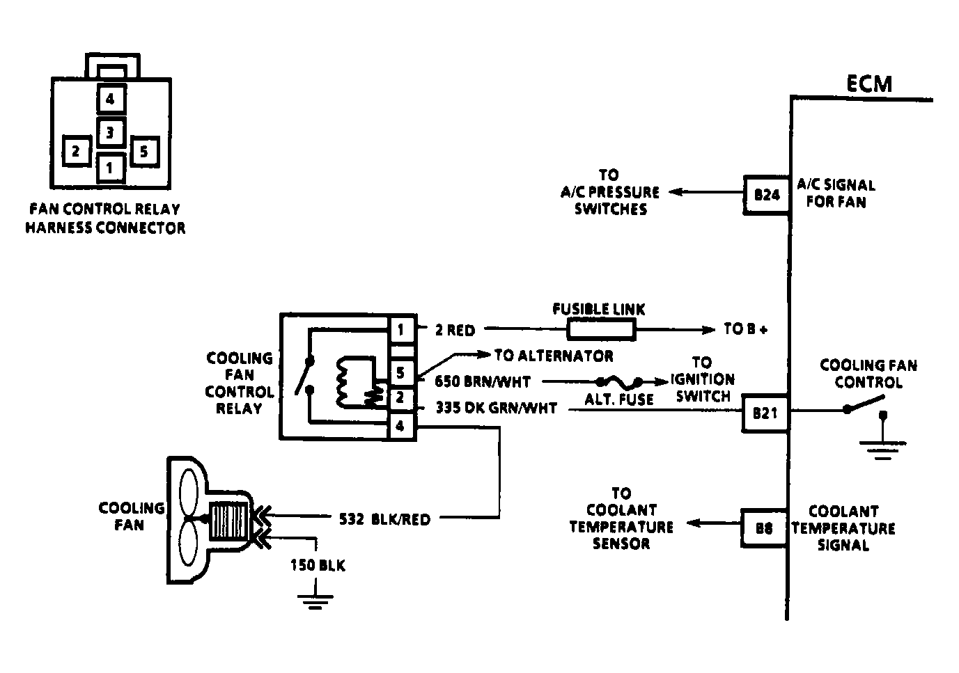
Cooling Fan System & Quad-Driver Check

  1. Connect a test light to battery voltage. Touch test light probe to the cooling fan control driver terminal of the ECM. See Figure-62. Disconnect coolant temperature sensor. This should set a code, causing ECM to engage cooling fan through relay. On some models it may be necessary to jumper the coolant temperature sensor harness connectors. On some models, grounding the ALDL with the ignition on and engine off will cause the ECM to activate the cooling fan control driver (ground circuit).
  2. If test light illuminates and cooling fan does not come on, check cooling fan relay, power circuits, cooling fan motor, and relay and fan motor ground circuits. If test light does not illuminate, problem is a faulty ECM connector or ECM. Clear trouble code(s) from ECM memory after testing.
  3. If cooling fan functions normally during testing but fails to operate under normal conditions, check ECM monitored inputs which affect cooling fan operation. These include the following: coolant temperature sensor, A/C request signal from A/C control switch and A/C pressure sensor or pressure/temperature switch signals (if equipped).