LEMON Manuals: Even more car manuals for everyone
Home >> Nissan-Datsun >> 2013 >> Sentra SR >> Repair and Diagnosis >> External Pages >> Different car >> Section 20 (Security Control System (With Intelligent Key System)) >> Wiring Diagram >> Vehicle Security System >> Wiring Diagram

Vehicle Security System: Wiring Diagram

WARNING: This page is about a different car, the 2017 Nissan Sentra. However, it is still accessible from the selected car via links, so may be relevant.
GNSAAKWA1667GB-667Courtesy of NISSAN NORTH AMERICA, INC.
GNSAAKWA1671GB-671Courtesy of NISSAN NORTH AMERICA, INC.
GNSAAKWA1668GB-668Courtesy of NISSAN NORTH AMERICA, INC.
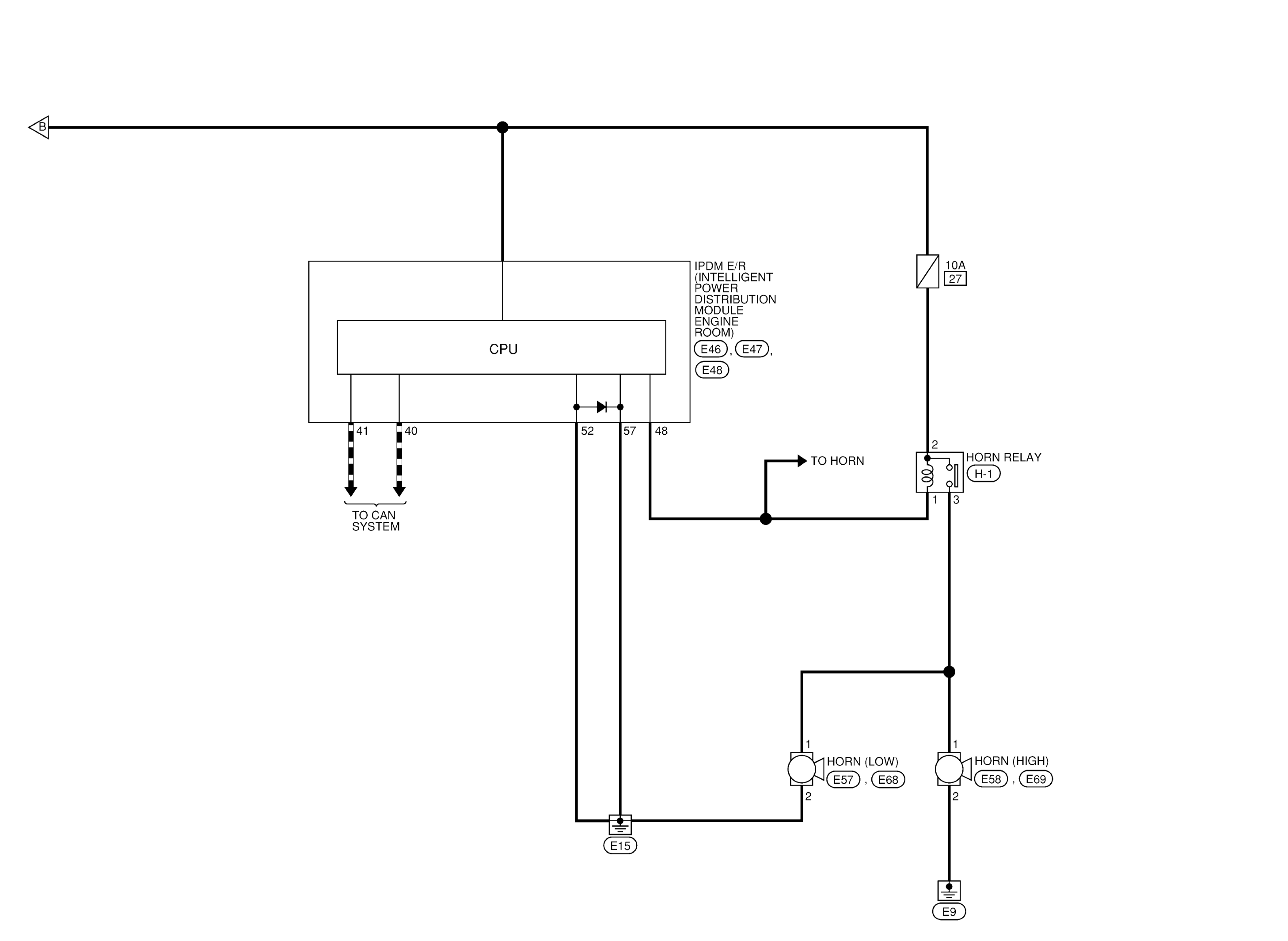
GNSAAKIA4622GB-622Courtesy of NISSAN NORTH AMERICA, INC.
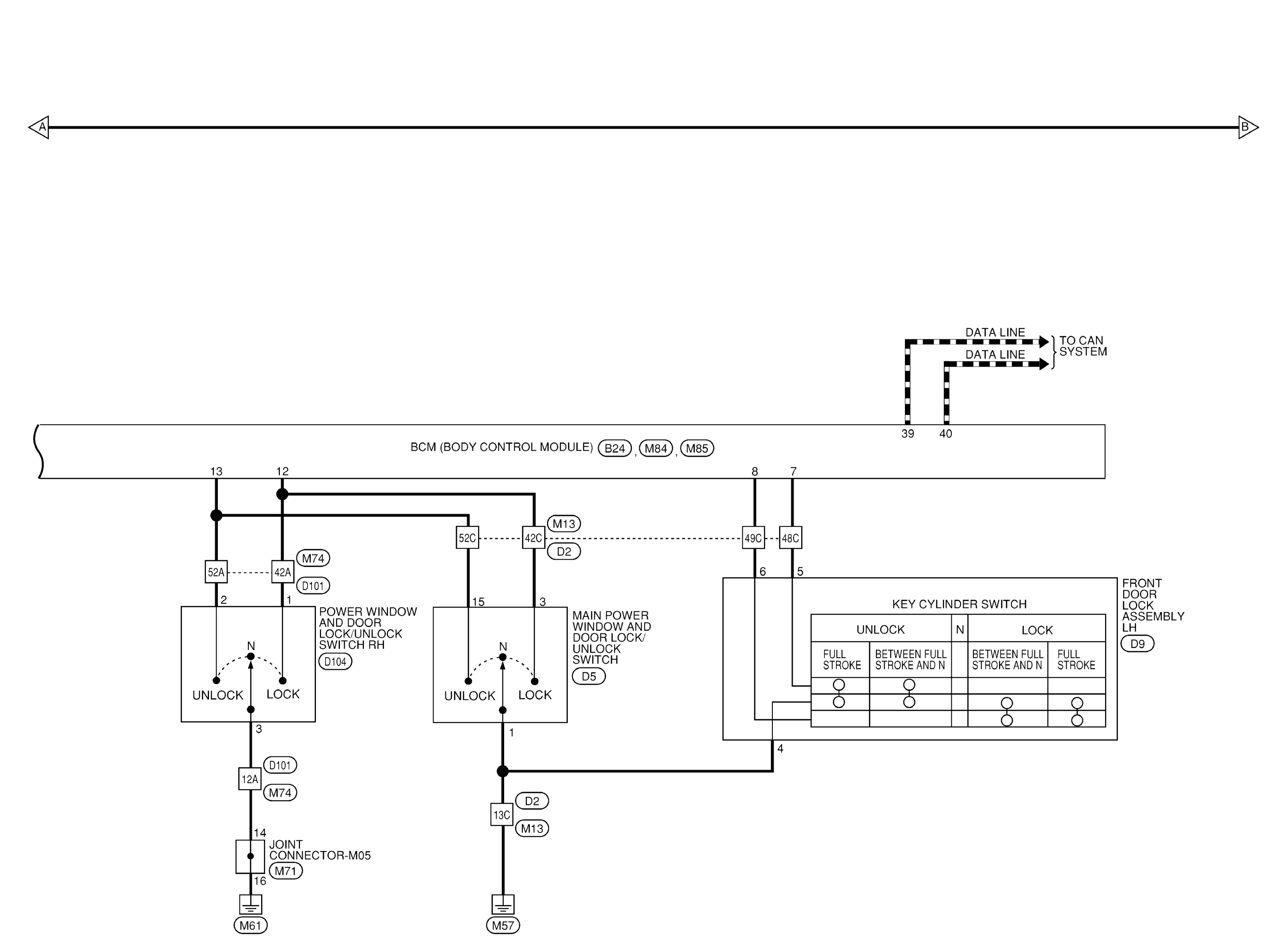
GNSAAKIA4623GB-623Courtesy of NISSAN NORTH AMERICA, INC.
GNSAAKIA4624GB-624Courtesy of NISSAN NORTH AMERICA, INC.
GNSAAKIA4625GB-625Courtesy of NISSAN NORTH AMERICA, INC.
GNSAAKIA4626GB-626Courtesy of NISSAN NORTH AMERICA, INC.
GNSAAKIA4627GB-627Courtesy of NISSAN NORTH AMERICA, INC.
GNSAAKIA4628GB-628Courtesy of NISSAN NORTH AMERICA, INC.
GNSAAKIA4629GB-629Courtesy of NISSAN NORTH AMERICA, INC.