LEMON Manuals: Even more car manuals for everyone
Home >> Nissan-Datsun >> 2012 >> Sentra SE-R >> Repair and Diagnosis >> External Pages >> Different variant/trim >> Section 19 (Engine Control System - Component Testing (MR20DE) (Except CALIFORNIA)) >> Mil And Data Link Connector >> Wiring Diagram

Mil And Data Link Connector: Wiring Diagram

WARNING: This page is about a different variant/trim than selected.
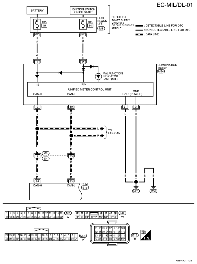
Fig 1: Identifying Wiring Diagram With Connector End View (EC-MIL/DL-01)
G06551438Courtesy of NISSAN NORTH AMERICA, INC.
Fig 2: Identifying Wiring Diagram With Connector End View (EC-MIL/DL-02)
G04925661Courtesy of NISSAN NORTH AMERICA, INC.