LEMON Manuals: Even more car manuals for everyone
Home >> Nissan-Datsun >> 2012 >> Cube Base >> Repair and Diagnosis >> Accessories & Equipment >> Anti-Theft Systems >> Security Control System (With Intelligent Key System) >> Ecu Diagnosis Information >> IPDM E/R (Intelligent Power Distribution Module Engine Room) >> Wiring Diagram - IPDM E/R -

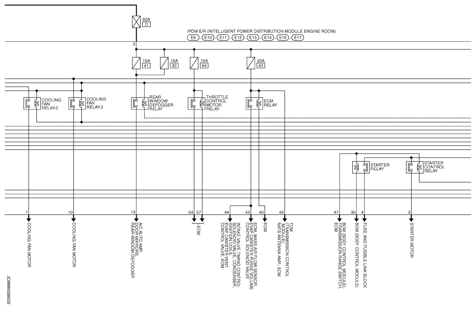
Wiring Diagram - IPDM E/R -

For connector terminal arrangements, harness layouts, and alphabets in a "diamond shape" symbol (option abbreviation; if not described in wiring diagram), refer to "CONNECTOR INFORMATION ".

Fig 1: Identifying Intelligent Power Distribution Module Engine Room (With Intelligent Key) Wiring Diagram (1 Of 3)
G08136587Courtesy of NISSAN NORTH AMERICA, INC.
Fig 2: Identifying Intelligent Power Distribution Module Engine Room (With Intelligent Key) Wiring Diagram (2 Of 3)
G08136588Courtesy of NISSAN NORTH AMERICA, INC.
Fig 3: Identifying Intelligent Power Distribution Module Engine Room (With Intelligent Key) Wiring Diagram (3 Of 3)
G08136589Courtesy of NISSAN NORTH AMERICA, INC.