LEMON Manuals: Even more car manuals for everyone
Home >> Nissan-Datsun >> 2009 >> Sentra SE-R >> Repair and Diagnosis >> External Pages >> Different variant/trim >> Section 14 (Engine Control System - Introduction (MR20DE Except CALIFORNIA)) >> Service Information >> On Board Diagnostic (OBD) System >> Emission-related Diagnostic Information >> System Readiness Test (SRT) Code >> SRT Service Procedure

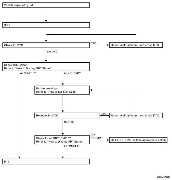
SRT Service Procedure

WARNING: This page is about a different variant/trim than selected.

If a vehicle has failed the state emissions inspection due to one or more SRT items indicating "INCMP", review the flowchart diagnostic sequence on the next page.

Fig 1: SRT Service Procedure Flow Chart
G05922003Courtesy of NISSAN MOTOR CO., U.S.A.