LEMON Manuals: Even more car manuals for everyone
Home >> Nissan-Datsun >> 2009 >> Sentra SE-R >> Repair and Diagnosis >> External Pages >> Different variant/trim >> Section 13 (Engine Control System - Component Testing (MR20DE-CALIFORNIA)) >> Refrigerant Pressure Sensor >> Wiring Diagram

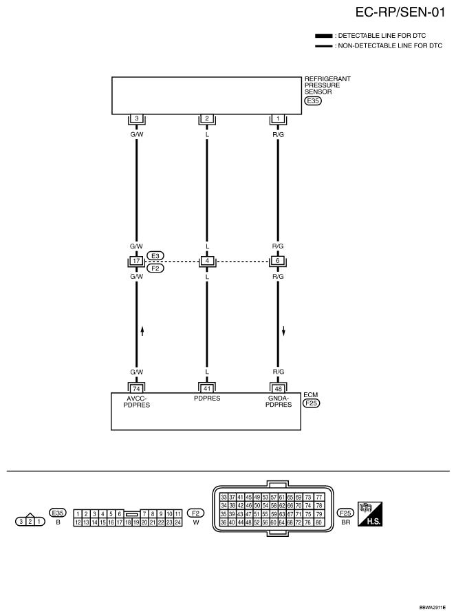
Refrigerant Pressure Sensor: Wiring Diagram

WARNING: This page is about a different variant/trim than selected.
Fig 1: Refrigerant Pressure Sensor - Wiring Diagram
G04925655Courtesy of NISSAN MOTOR CO., U.S.A.

Specification data are reference values and are measured between each terminal and ground.

CAUTION: Do not use ECM ground terminals when measuring input/output voltage. Doing so may result in damage to the ECM's transistor. Use a ground other than ECM terminals, such as the ground.
CONNECTOR TERMINAL REFERENCE

TERMINAL NO. WIRE COLOR ITEM CONDITION DATA (DC Voltage)
41 L Refrigerant pressure sensor [Engine is running] 
  • Warm-up condition 
  • Both A/C switch and blower fan switch: ON (Compressor operates)
1.0 - 4.0V
48 R/G Sensor ground (Refrigerant pressure sensor) [Engine is running] 
  • Warm-up condition 
  • Idle speed
Approximately 0V
74 G/W Sensor power supply (Refrigerant pressure sensor) [Ignition switch: ON]  Approximately 5V