LEMON Manuals: Even more car manuals for everyone
Home >> Nissan-Datsun >> 2009 >> Cube Base >> Repair and Diagnosis >> Engine Performance >> System >> Engine Control System - Introduction >> System Description >> On Board Diagnostic (OBD) System >> Diagnosis Description >> System Readiness Test (SRT) Code >> SRT Service Procedure

SRT Service Procedure

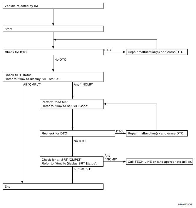
If a vehicle has failed the state emissions inspection due to one or more SRT items indicating "INCMP", review the flowchart diagnostic sequence on the next figure.

Fig 1: Diagnostic Workflow Chart
G05914542Courtesy of NISSAN MOTOR CO., U.S.A.