LEMON Manuals: Even more car manuals for everyone
Home >> Nissan-Datsun >> 2007 >> Sentra SE-R >> Repair and Diagnosis >> General Information >> Identification >> General Information >> Consult-III Checking System >> CONSULT-III Data Link Connector (DLC) Circuit >> Notes

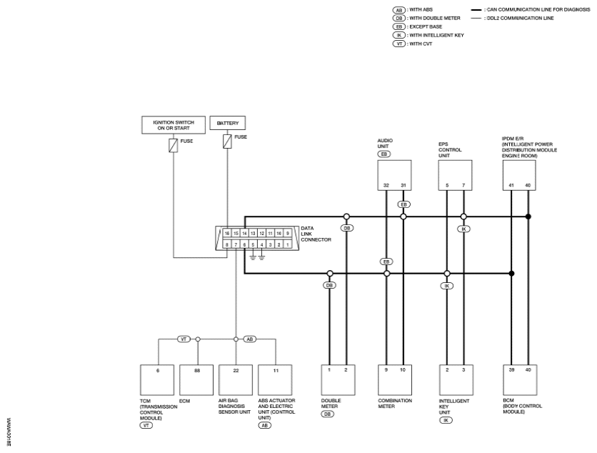
CONSULT-III Data Link Connector (DLC) Circuit: Notes

Fig 1: CONSULT-II Data Link Connector (DLC) Circuit Diagram
G04924443