LEMON Manuals: Even more car manuals for everyone
Home >> Nissan-Datsun >> 2006 >> Sentra SE-R >> Repair and Diagnosis >> Engine Performance >> System >> Engine Control System - Component Testing (Qr25DE) >> Mil And Data Link Connector >> Wiring Diagram

Mil And Data Link Connector: Wiring Diagram

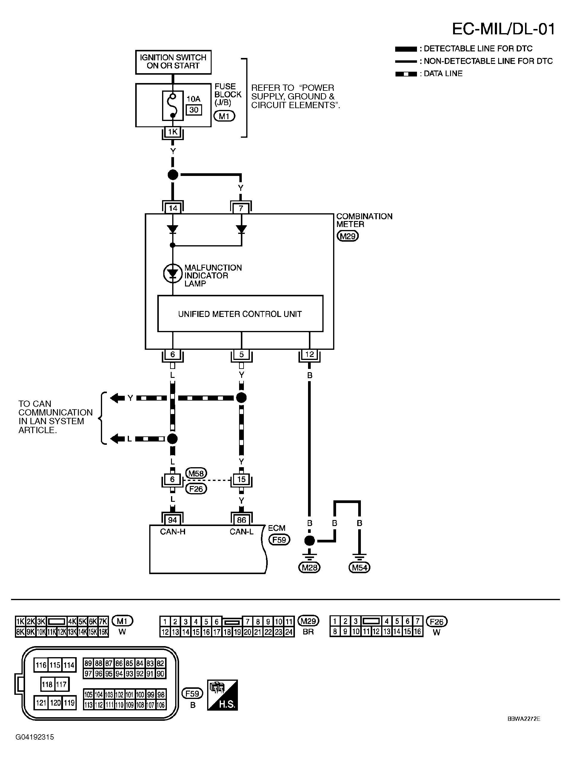
Fig 1: Identifying Wiring Diagram (EC-MIL/DL-01)
G04192315Courtesy of NISSAN MOTOR CO., U.S.A.
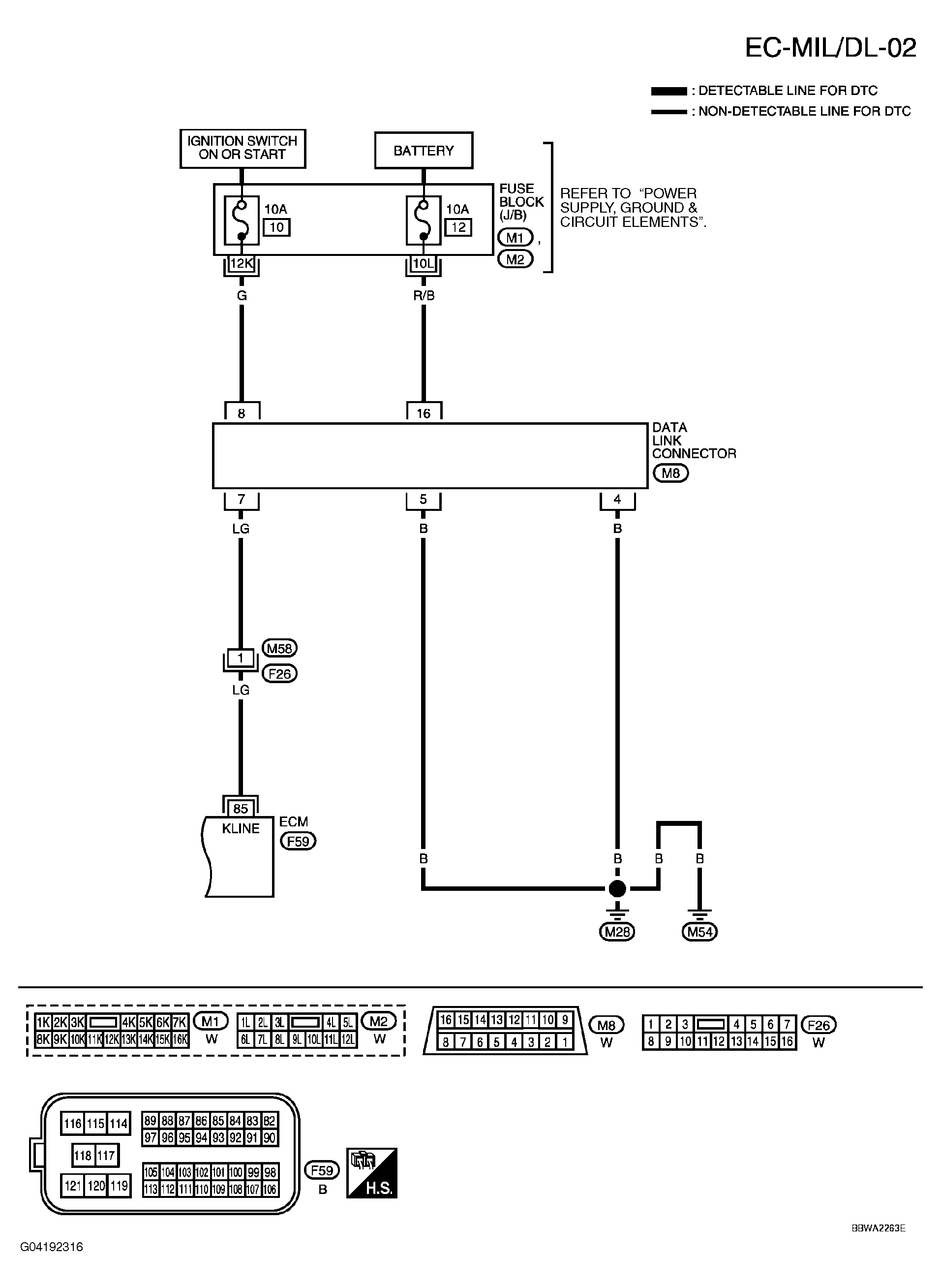
Fig 2: Identifying Wiring Diagram (EC-MIL/DL-02)
G04192316Courtesy of NISSAN MOTOR CO., U.S.A.