LEMON Manuals: Even more car manuals for everyone
Home >> Nissan-Datsun >> 2005 >> Sentra SE-R Spec V >> Repair and Diagnosis >> Engine Performance >> System >> Engine Control System - Introduction (Qr25DE) >> On Board Diagnostic (OBD) System >> Emission-related Diagnostic Information >> System Readiness Test (SRT) Code >> SRT Service Procedure

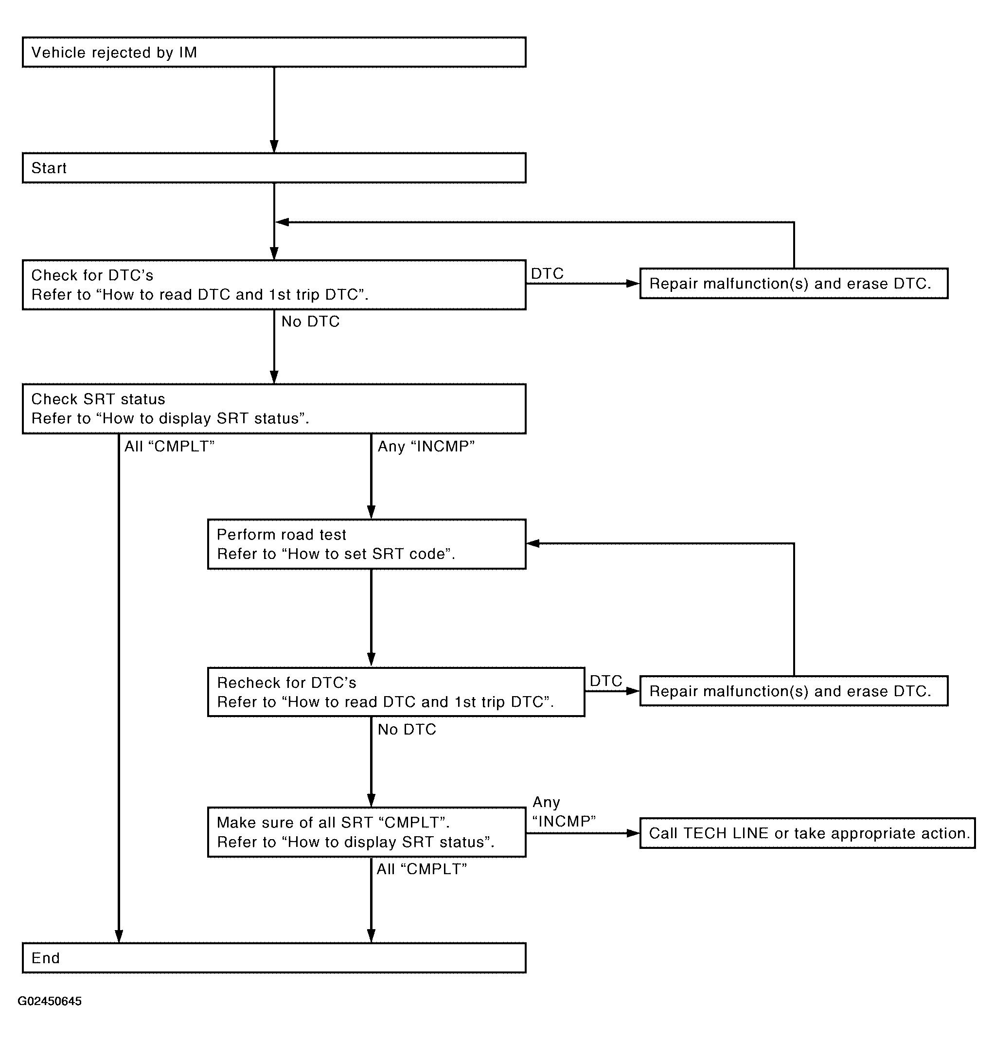
SRT Service Procedure

If a vehicle has failed the state emissions inspection due to one or more SRT items indicating "INCMP", review the flowchart diagnostic sequence on the next page.

Fig 1: SRT Service Procedure Flow Chart
G02450645Courtesy of NISSAN MOTOR CO., U.S.A.