LEMON Manuals: Even more car manuals for everyone
Home >> Nissan-Datsun >> 2004 >> Sentra SE-R >> Repair and Diagnosis >> External Pages >> Different car >> Section 2349 (Engine Control System - Introduction) >> On Board Diagnostic (OBD) System >> Emission-related Diagnostic Information >> System Readiness Test (SRT) Code >> SRT Service Procedure

SRT Service Procedure

WARNING: This page is about a different car, the 2006 Nissan Titan. However, it is still accessible from the selected car via links, so may be relevant.

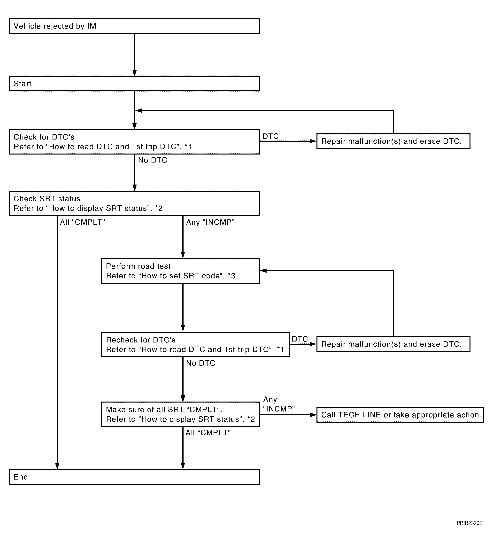
If a vehicle has failed the state emissions inspection due to one or more SRT items indicating "INCMP", review the flowchart diagnostic sequence following.

Fig 1: SRT Service Flow Chart
G04184919Courtesy of NISSAN MOTOR CO., U.S.A.
WORK FLOW REFERENCES

*1. How to Read DTC and 1st Trip DTC 
*2. How to Display SRT Status 
*3. How to Set SRT Code