LEMON Manuals: Even more car manuals for everyone
Home >> Nissan-Datsun >> 2004 >> Sentra SE-R >> Repair and Diagnosis >> External Pages >> Different car >> Section 1430 (Engine Control System) >> DTC P0340, P0345: CMP Sensor (Phase) >> Wiring Diagram >> Notes

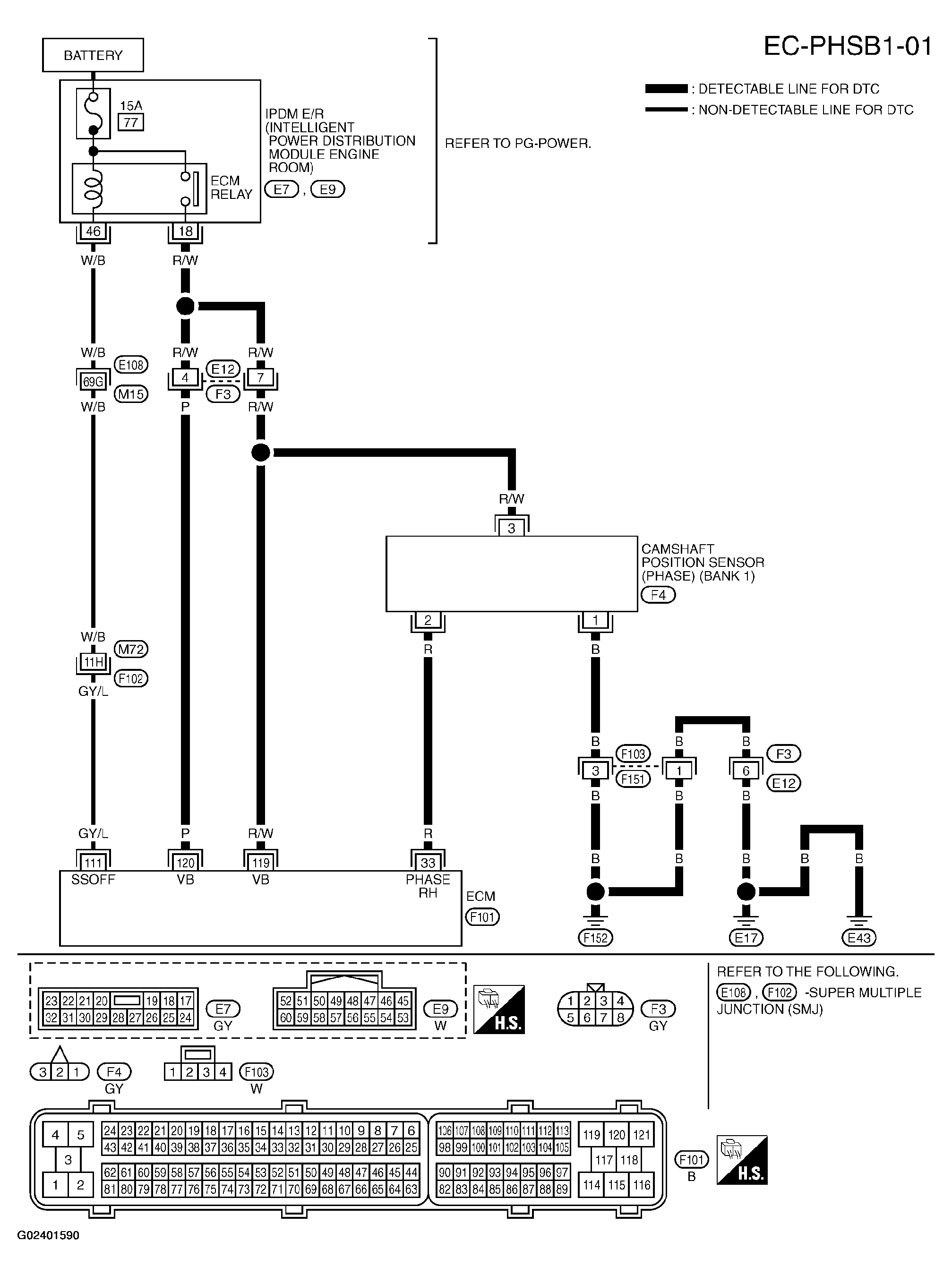
DTC P0340, P0345: CMP Sensor (Phase): Wiring Diagram: Notes

WARNING: This page is about a different car, the 2005 Nissan 350Z. However, it is still accessible from the selected car via links, so may be relevant.
Fig 1: Wiring Diagram - CMP Sensor (PHASE) - EC-PHSB1-01
G02401590Courtesy of NISSAN MOTOR CO., U.S.A.

Specification data are reference values and are measured between each terminal and ground. Pulse signal is measured by CONSULT-II.

CAUTION: Do not use ECM ground terminals when measuring input/output voltage. Doing so may result in damage to the ECM's transistor. Use a ground other than ECM terminals, such as the ground. 
Fig 2: Terminal Reference Chart
G02401591Courtesy of NISSAN MOTOR CO., U.S.A.