LEMON Manuals: Even more car manuals for everyone
Home >> Nissan-Datsun >> 2003 >> Sentra SE-R, Automatic >> Repair and Diagnosis >> External Pages >> Different car >> Section 2345 (Engine Control System - Introduction) >> On Board Diagnostic (OBD) System >> Emission-related Diagnostic Information >> System Readiness Test (SRT) Code >> SRT Service Procedure

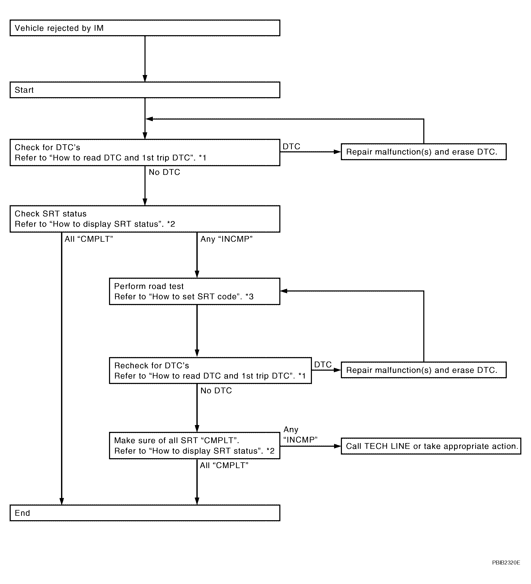
SRT Service Procedure

WARNING: This page is about a different car, the 2006 Nissan Quest. However, it is still accessible from the selected car via links, so may be relevant.

If a vehicle has failed the state emissions inspection due to one or more SRT items indicating "INCMP", review the flowchart diagnostic sequence in the next example.

Fig 1: SRT Service Flow Chart
G04196384Courtesy of NISSAN MOTOR CO., U.S.A.
Footnotes (See Fig. 41)  Reference 
*1 How to Read DTC and 1st Trip DTC 
*2 How to Display SRT Status 
*3 How to Set SRT Code