LEMON Manuals: Even more car manuals for everyone
Home >> Nissan-Datsun >> 2002 >> Sentra SE-R, Standard >> Repair and Diagnosis >> Body & Frame >> Body, Cab Control Systems >> Body Control System >> Time Control Unit >> Schematic (Without Power Door Locks)

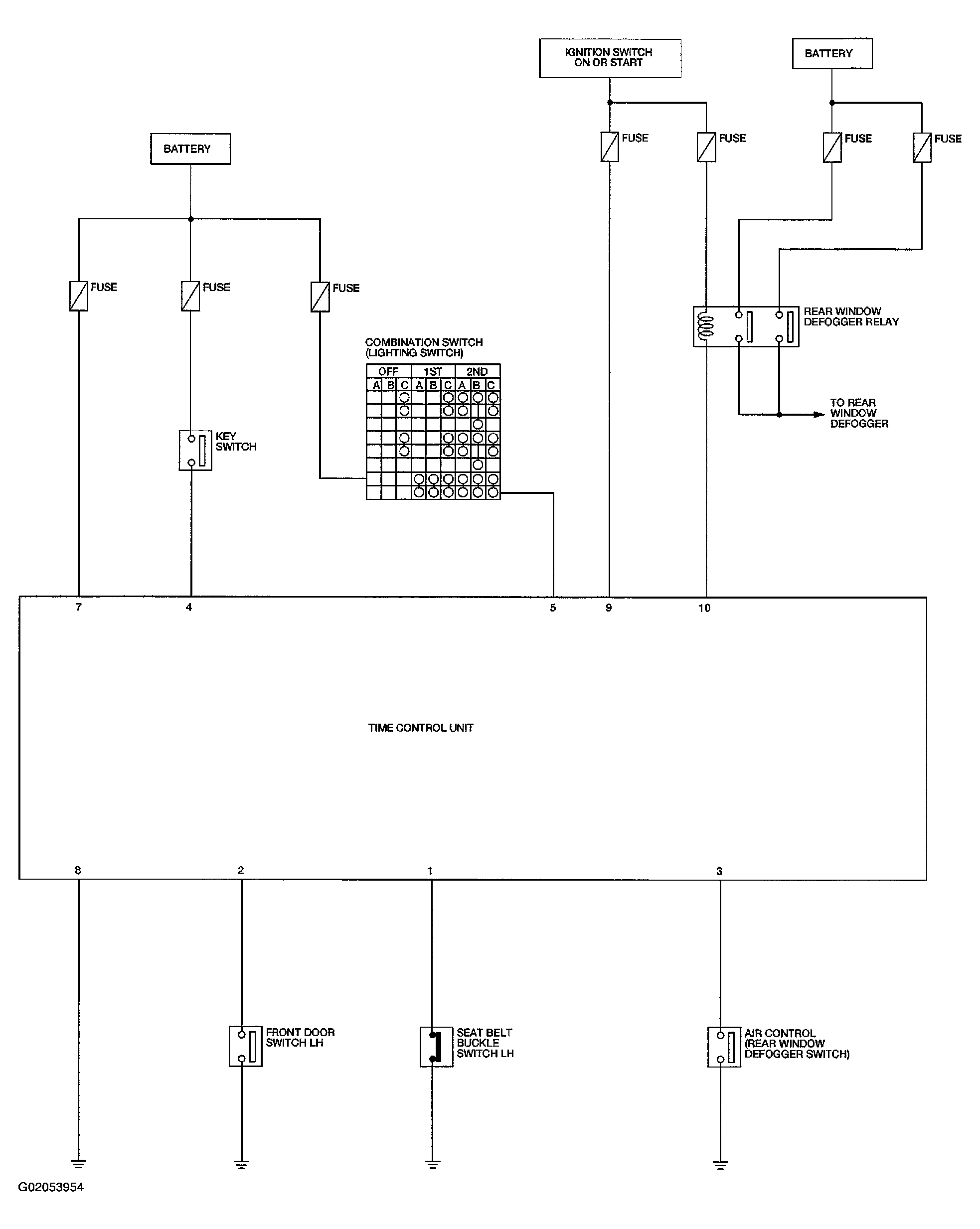
Schematic (Without Power Door Locks)

Fig 1: Time Control Unit (Without Power Door Locks)
G02053954Courtesy of NISSAN MOTOR CO., U.S.A.