LEMON Manuals: Even more car manuals for everyone
Home >> Nissan-Datsun >> 2002 >> Sentra SE-R Spec V >> Repair and Diagnosis >> External Pages >> Different car >> Section 2160 (Security Control System) >> Wiring Diagram >> Vehicle Security System >> Wiring Diagram

Vehicle Security System: Wiring Diagram

WARNING: This page is about a different car, the 2011 Nissan Xterra. However, it is still accessible from the selected car via links, so may be relevant.
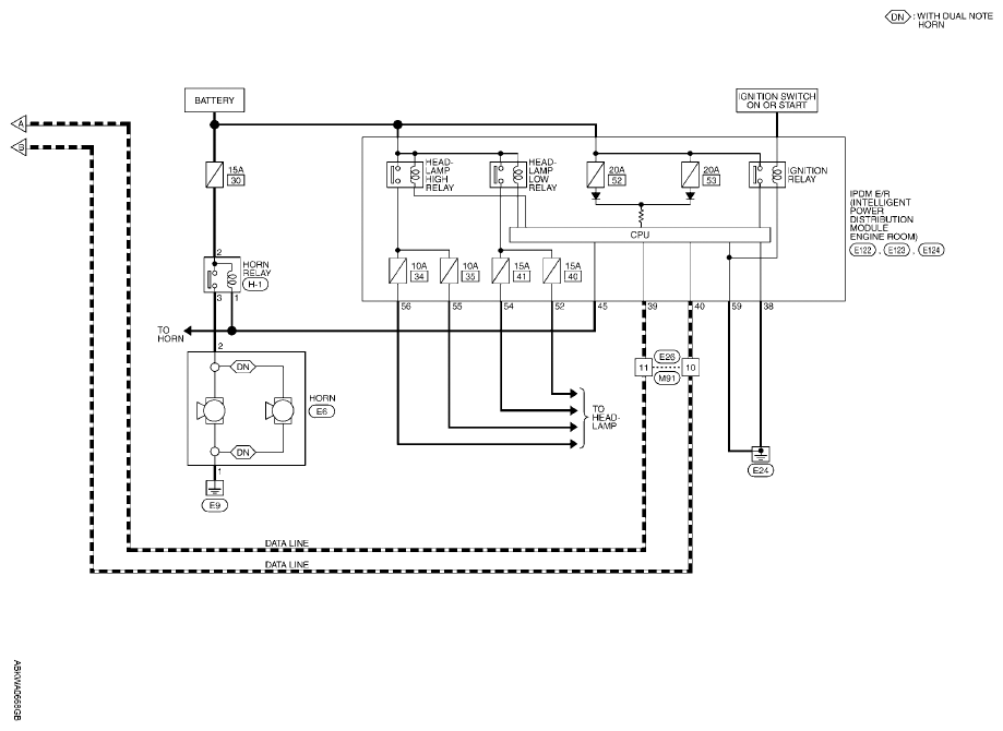
Fig 1: Vehicle Security System Wiring Diagram (1 Of 2)
G07152924
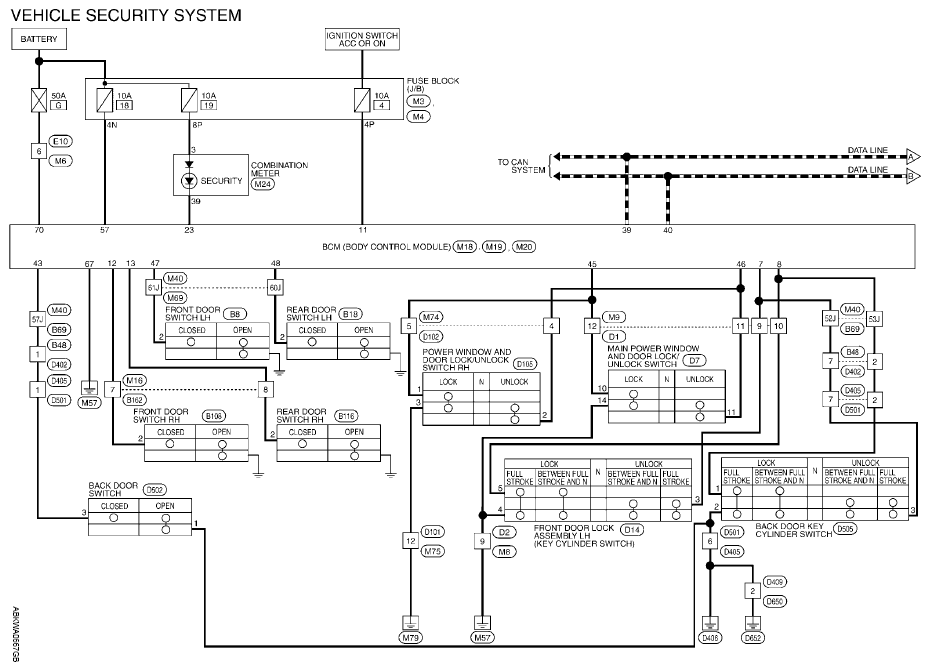
Fig 2: Vehicle Security System Wiring Diagram (2 Of 2)
G07152925
Fig 3: Identifying Vehicle Security System Connectors (1 Of 8)
G07152926
Fig 4: Identifying Vehicle Security System Connectors (2 Of 8)
G07152927
Fig 5: Identifying Vehicle Security System Connectors (3 Of 8)
G07152928
Fig 6: Identifying Vehicle Security System Connectors (4 Of 8)
G07152929
Fig 7: Identifying Vehicle Security System Connectors (5 Of 8)
G07152930
Fig 8: Identifying Vehicle Security System Connectors (6 Of 8)
G07152931
Fig 9: Identifying Vehicle Security System Connectors (7 Of 8)
G07152932
Fig 10: Identifying Vehicle Security System Connectors (8 Of 8)
G07152933