LEMON Manuals: Even more car manuals for everyone
Home >> Mitsubishi >> 2019 >> Eclipse Cross ES, AWD >> Repair and Diagnosis >> Transmission >> Automatic Trans >> Continuously Variable Transaxle (CVT) (With Diagnostics) >> General Information >> System Configuration

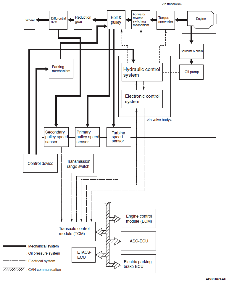
System Configuration

G12147148Courtesy of MITSUBISHI MOTOR SALES OF AMERICA.