LEMON Manuals: Even more car manuals for everyone
Home >> Mitsubishi >> 2019 >> Eclipse Cross ES, AWD >> Repair and Diagnosis >> Transmission >> Automatic Trans >> Continuously Variable Transaxle (CVT) (With Diagnostics) >> Diagnosis <CVT> >> Diagnostic Trouble Code Procedures >> DTC U0141: Can Time-Out Error (ETACS) >> Logic Flow Charts (Monitor Sequence)

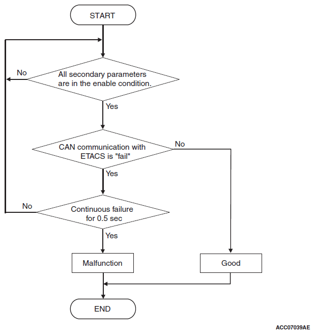
Logic Flow Charts (Monitor Sequence)

G12147215Courtesy of MITSUBISHI MOTOR SALES OF AMERICA.