LEMON Manuals: Even more car manuals for everyone
Home >> Mitsubishi >> 2019 >> Eclipse Cross ES, AWD >> Repair and Diagnosis >> Transmission >> Automatic Trans >> Continuously Variable Transaxle (CVT) (With Diagnostics) >> Diagnosis <CVT> >> Diagnostic Trouble Code Procedures >> DTC P1773: Malfunction Of Abs/ASC >> Logic Flow Charts (Monitor Sequence)

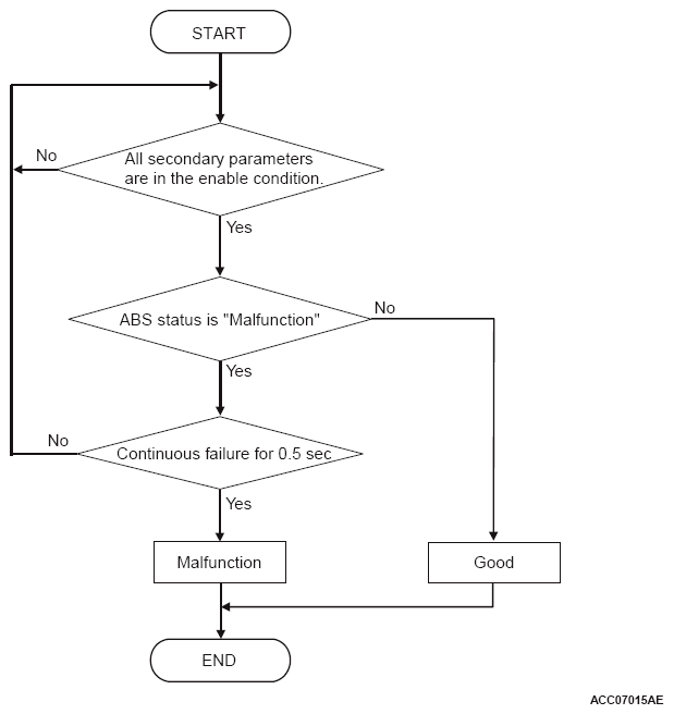
Logic Flow Charts (Monitor Sequence)

G10230014Courtesy of MITSUBISHI MOTOR SALES OF AMERICA.