LEMON Manuals: Even more car manuals for everyone
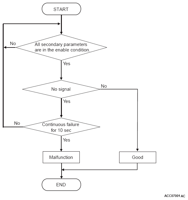
Home >> Mitsubishi >> 2019 >> Eclipse Cross ES, AWD >> Repair and Diagnosis >> Transmission >> Automatic Trans >> Continuously Variable Transaxle (CVT) (With Diagnostics) >> Diagnosis <CVT> >> Diagnostic Trouble Code Procedures >> DTC P0705: Malfunction Of Transmission Range Switch >> Logic Flow Charts (Monitor Sequence-Input Open Circuit)

Logic Flow Charts (Monitor Sequence-Input Open Circuit)

G10229985Courtesy of MITSUBISHI MOTOR SALES OF AMERICA.