LEMON Manuals: Even more car manuals for everyone
Home >> Mitsubishi >> 2015 >> Lancer Evolution Final Edition >> Repair and Diagnosis >> External Pages >> Different variant/trim >> Section 30 (Controller Area Network (Can) - Lancer) >> Diagnosis >> Can Bus Diagnostics >> DIAGNOSTIC ITEM 13: Diagnose when the scan tool cannot receive the data sent by transaxle assembly (TC-SST-ECU) < RALLIART > >> Notes

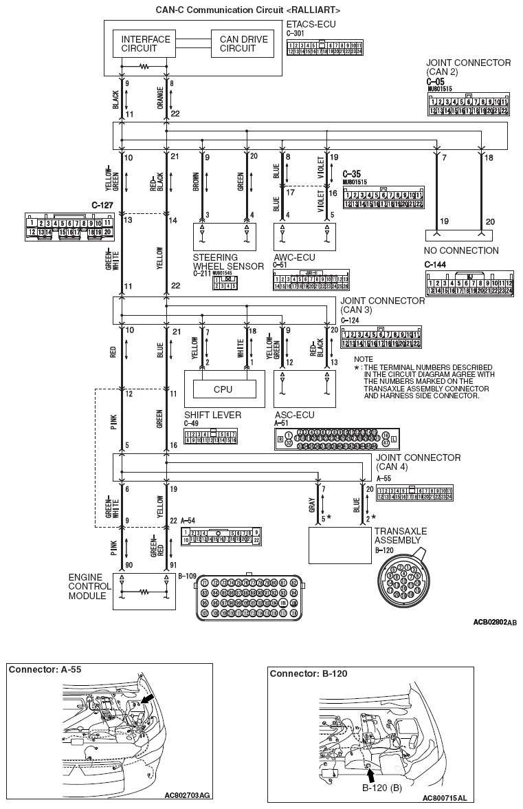
DIAGNOSTIC ITEM 13: Diagnose when the scan tool cannot receive the data sent by transaxle assembly (TC-SST-ECU) < RALLIART >: Notes

WARNING: This page is about a different variant/trim than selected.
CAUTION: When servicing a CAN bus line, ground yourself by touching a metal object such as an unpainted water pipe. If you fail to do so, a component connected to the CAN bus line may be damaged.
Fig 1: CAN-C Communication Circuit Diagram - Ralliart
G09630924Courtesy of MITSUBISHI MOTOR SALES OF AMERICA.