LEMON Manuals: Even more car manuals for everyone
Home >> Mitsubishi >> 2010 >> Lancer Evolution SE >> Repair and Diagnosis >> External Pages >> Different variant/trim >> Section 16 (Wireless Control Module (WCM) - Lancer) >> Diagnosis >> Id Codes Registration Judgment Table >> Registration flow chart

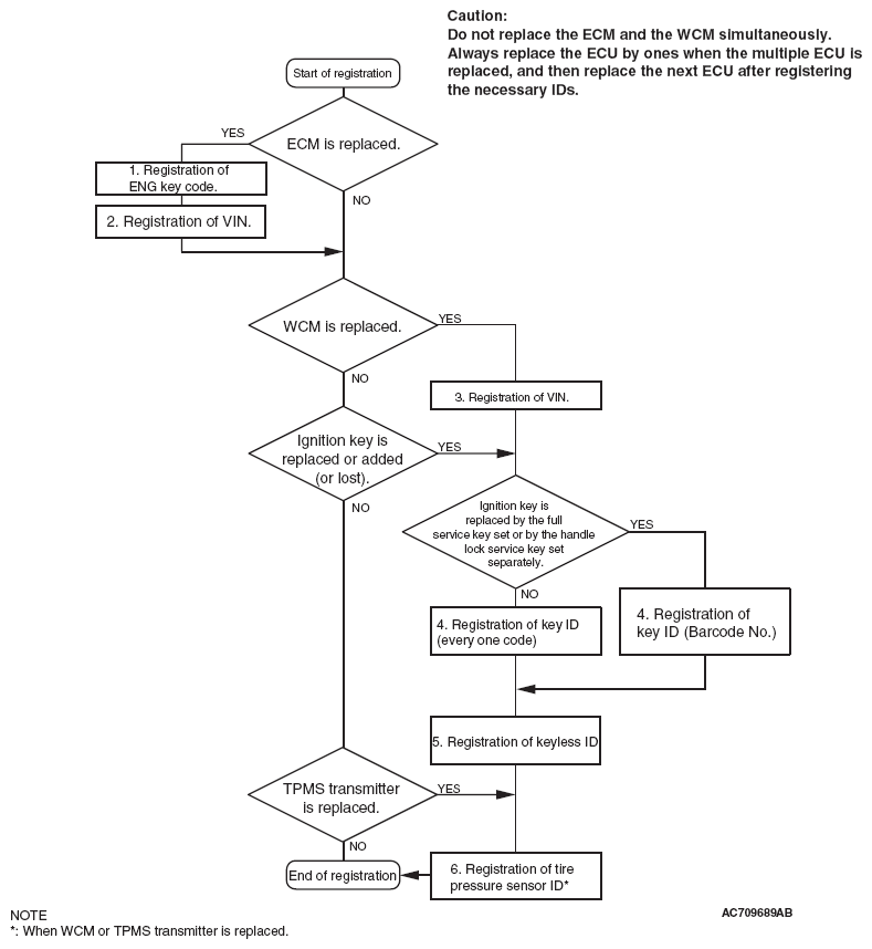
Registration flow chart

WARNING: This page is about a different variant/trim than selected.
Fig 1: Wireless Control Module - Registration Flow Chart
G06666144Courtesy of MITSUBISHI MOTOR SALES OF AMERICA.