LEMON Manuals: Even more car manuals for everyone
Home >> Mitsubishi >> 2010 >> Lancer Evolution SE >> Repair and Diagnosis >> External Pages >> Different variant/trim >> Section 12 (Continuously Variable Transaxle On-Vehicle Service -- Lancer) >> Diagnosis >> Diagnostic Trouble Code Procedures >> DTC P1723: Abnormality in Speed Sensor System Function >> Notes

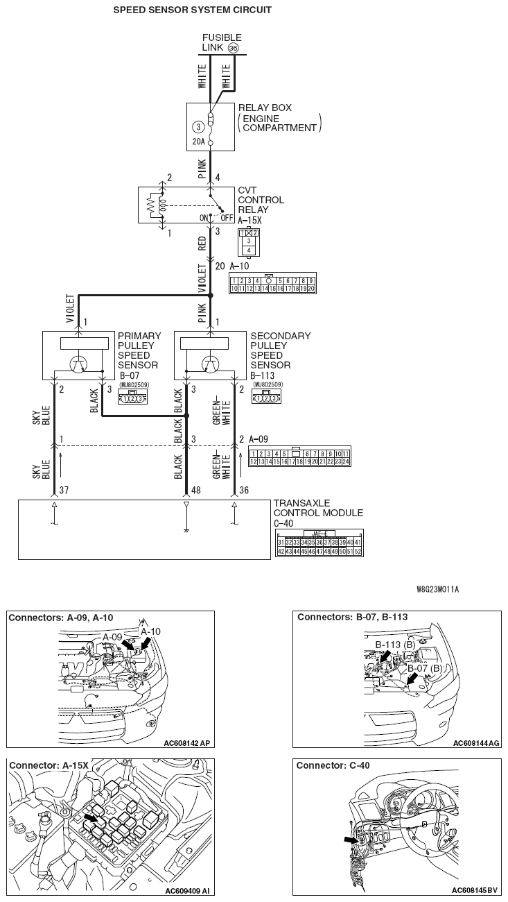
DTC P1723: Abnormality in Speed Sensor System Function: Notes

WARNING: This page is about a different variant/trim than selected.
Fig 1: Speed Sensor Circuit Diagram
G06665755Courtesy of MITSUBISHI MOTOR SALES OF AMERICA.