LEMON Manuals: Even more car manuals for everyone
Home >> Mitsubishi >> 2007 >> Raider SE >> Repair and Diagnosis >> Engine Performance >> Engine Control Systems >> Electronic Control Modules >> Diagnosis And Testing >> DTC B2112-5 Volt Supply Circuit Low >> Notes

DTC B2112-5 Volt Supply Circuit Low: Notes

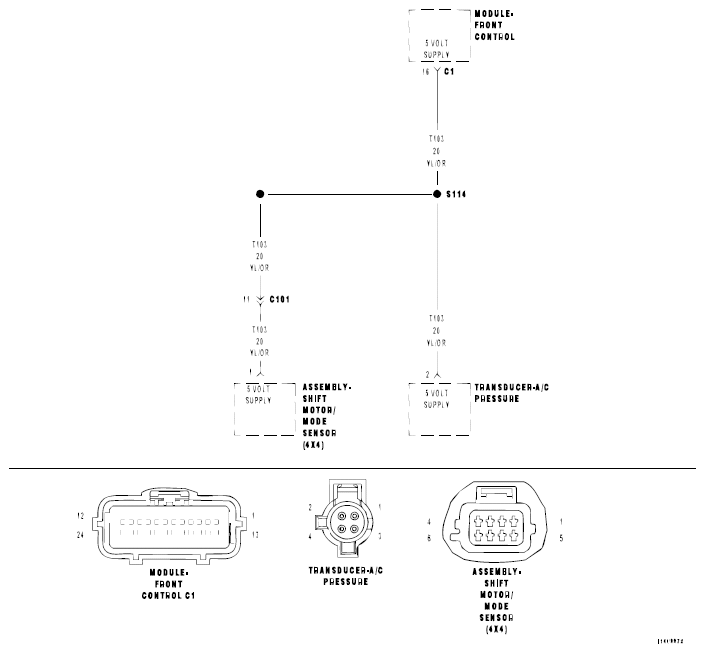
Fig 1: 5 Volt Supply Circuit Diagram
G04853304Courtesy of MITSUBISHI MOTOR SALES OF AMERICA.

For a complete wiring diagram  , refer to appropriate SYSTEM WIRING DIAGRAMS article.

Possible Causes
(T103) 5 VOLT SUPPLY CIRCUIT SHORTED TO GROUND 
A/C PRESSURE TRANSDUCER 
SHIFT MOTOR/MODE SENSOR ASSEMBLY (IF EQUIPPED) 
FRONT CONTROL MODULE