LEMON Manuals: Even more car manuals for everyone
Home >> Mitsubishi >> 2005 >> Lancer ES, Standard >> Repair and Diagnosis >> Restraints >> Restraints Control Systems >> Supplemental Restraints System -- Except Evolution >> SRS Air Bag Diagnosis >> Symptom Procedures >> INSPECTION PROCEDURE 1: Communication with scan tool MB991958 is not possible (Communication is not possible with SRS). >> Notes

INSPECTION PROCEDURE 1: Communication with scan tool MB991958 is not possible (Communication is not possible with SRS).: Notes

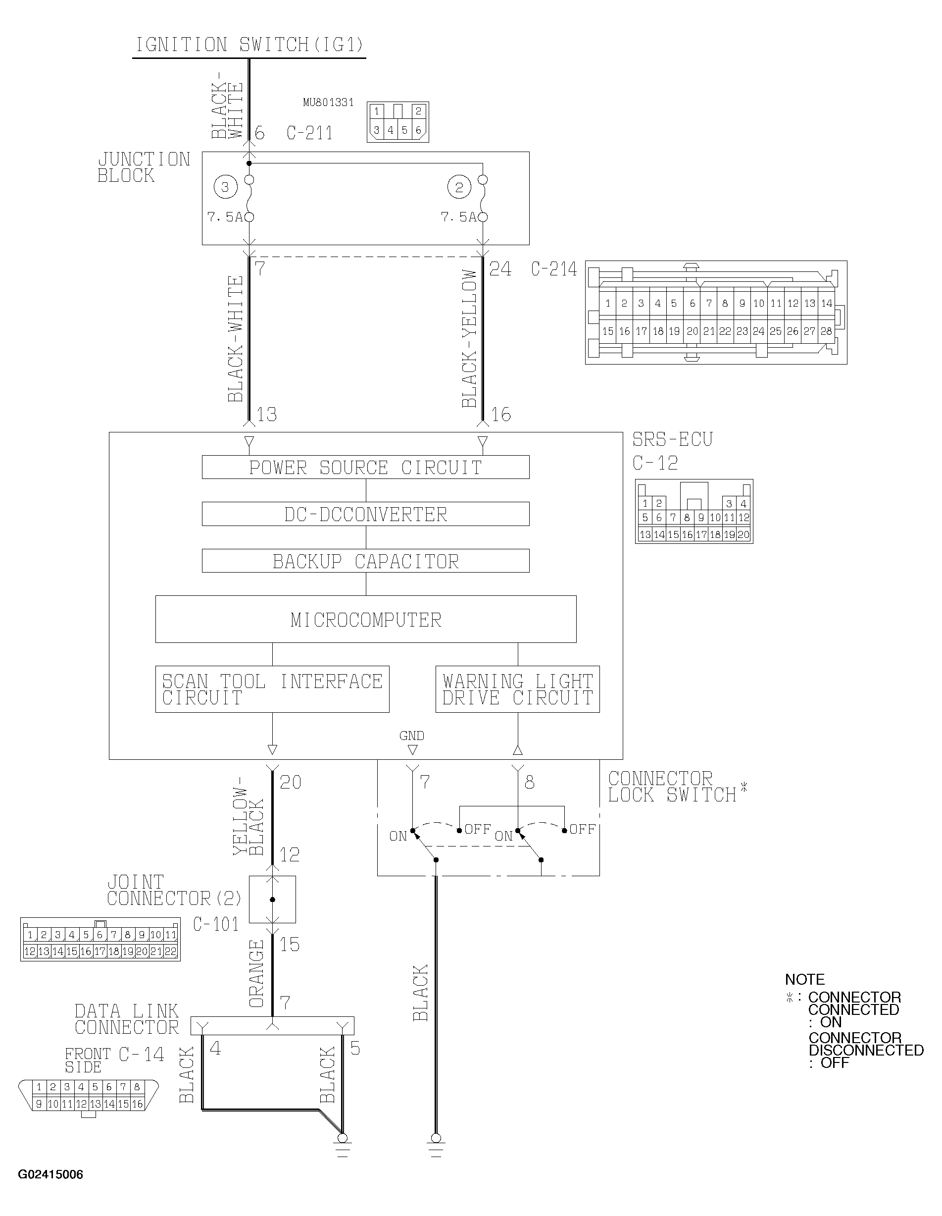
Fig 1: SRS-ECU Power Supply Circuit
G02415006Courtesy of MITSUBISHI MOTOR SALES OF AMERICA.
Fig 2: Identifying Harness Connector Terminal Location
G02415007Courtesy of MITSUBISHI MOTOR SALES OF AMERICA.