LEMON Manuals: Even more car manuals for everyone
Home >> Mitsubishi >> 2005 >> Lancer ES, Standard >> Repair and Diagnosis >> Restraints >> Restraints Control Systems >> Supplemental Restraints System -- Except Evolution >> SRS Air Bag Diagnosis >> Diagnostic Trouble Code Procedures >> DTC 43: SRS Warning Light Drive Circuit System Fault 1 (Light does not Switch Off). >> Notes

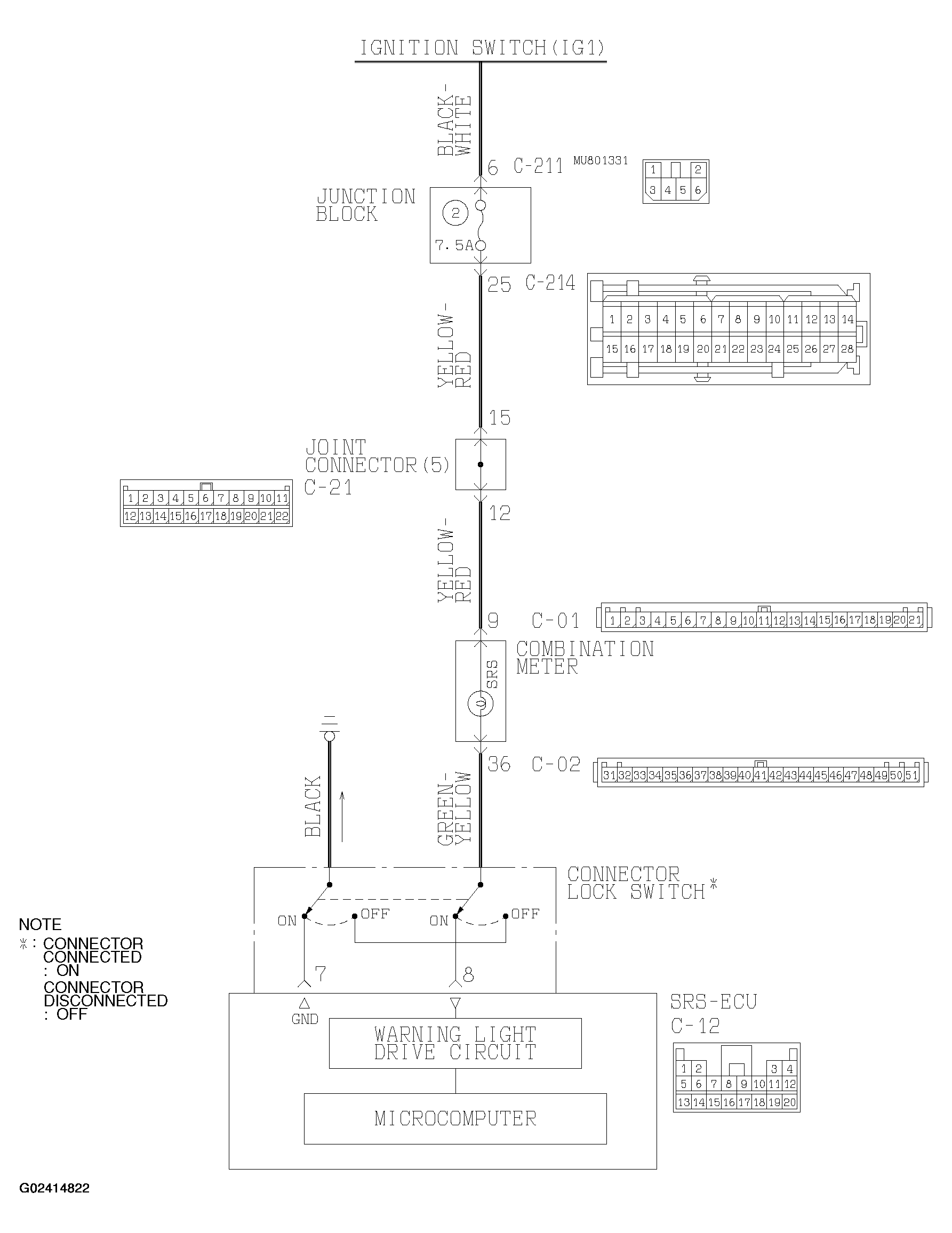
DTC 43: SRS Warning Light Drive Circuit System Fault 1 (Light does not Switch Off).: Notes

Fig 1: SRS Warning Light Drive Circuit
G02414822Courtesy of MITSUBISHI MOTOR SALES OF AMERICA.
Fig 2: Identifying Harness Connector
G02414823Courtesy of MITSUBISHI MOTOR SALES OF AMERICA.