LEMON Manuals: Even more car manuals for everyone
Home >> Mitsubishi >> 2003 >> Lancer Evolution >> Repair and Diagnosis >> External Pages >> Different car >> Section 85 (Engine Controls - System & Component Testing) >> Air Induction Systems >> Variable Induction Air System >> VIAS System & Component Testing (Pathfinder)

VIAS System & Component Testing (Pathfinder)

WARNING: This page does not describe the selected car, but rather 8 other vehicles, including the 2003 Nissan Xterra, 2003 Nissan Sentra, 2003 Nissan Pathfinder, 2003 Nissan Murano, and 2003 Nissan Maxima. However, it is still accessible from the selected car via links, so may be relevant.

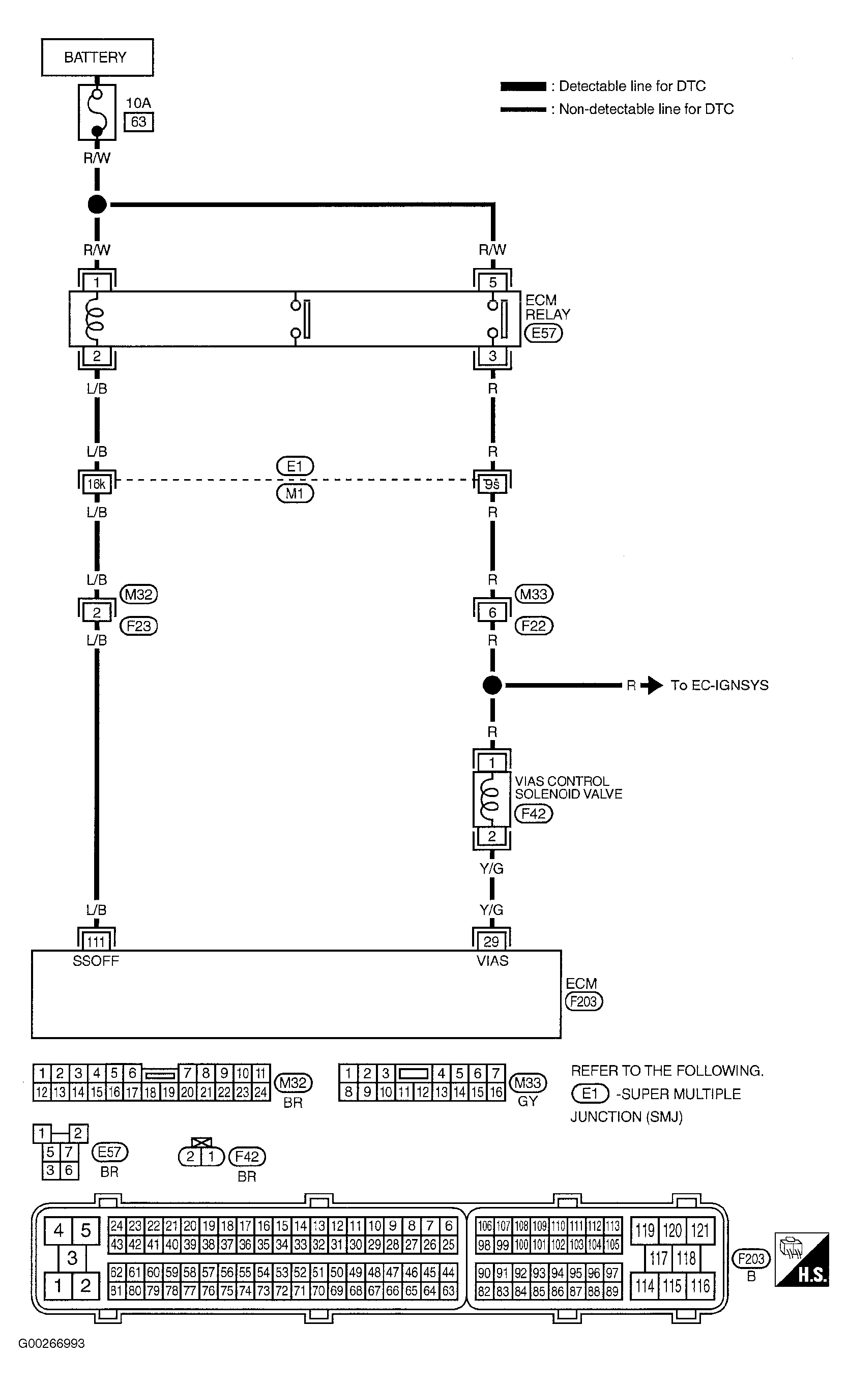
For VIAS system diagnostic procedure, see Fig 1-Fig 9 .

For engine control system component locations, see Figure-Figure . For ECM location, connector and terminal view, see Fig 10. To identify circuits referenced in testing, see ENGINE PERFORMANCE in SYSTEM WIRING DIAGRAMS article in ELECTRICAL. For removal and installation of components, see appropriate REMOVAL & INSTALLATION article.

Fig 1: VIAS System & Component Testing Procedure (Pathfinder - 1 Of 9)
G00266991Courtesy of NISSAN MOTOR CO., U.S.A.
Fig 2: VIAS System & Component Testing Procedure (Pathfinder - 2 Of 9)
G00266992Courtesy of NISSAN MOTOR CO., U.S.A.
Fig 3: VIAS System & Component Testing Procedure (Pathfinder - 3 Of 9)
G00266993Courtesy of NISSAN MOTOR CO., U.S.A.
Fig 4: VIAS System & Component Testing Procedure (Pathfinder - 4 Of 9)
G00266994Courtesy of NISSAN MOTOR CO., U.S.A.
Fig 5: VIAS System & Component Testing Procedure (Pathfinder - 5 Of 9)
G00266995Courtesy of NISSAN MOTOR CO., U.S.A.
Fig 6: VIAS System & Component Testing Procedure (Pathfinder - 6 Of 9)
G00266996Courtesy of NISSAN MOTOR CO., U.S.A.
Fig 7: VIAS System & Component Testing Procedure (Pathfinder - 7 Of 9)
G00266997Courtesy of NISSAN MOTOR CO., U.S.A.
Fig 8: VIAS System & Component Testing Procedure (Pathfinder - 8 Of 9)
G00266998Courtesy of NISSAN MOTOR CO., U.S.A.
Fig 9: VIAS System & Component Testing Procedure (Pathfinder - 9 Of 9)
G00266999Courtesy of NISSAN MOTOR CO., U.S.A.
Fig 10: Locating Engine Control Module & Connector Terminal Layout (Pathfinder)
G00266990Courtesy of NISSAN MOTOR CO., U.S.A.