LEMON Manuals: Even more car manuals for everyone
Home >> Mercury >> 2004 >> Monterey >> Repair and Diagnosis >> External Pages >> Different car >> Section 1718 (Module Communications Network System) >> Diagnostic Tests >> Communications Network >> Pinpoint Tests >> Pinpoint Test E: The Smart Junction Box (SJB) Does Not Respond To The Scan Tool >> Pinpoint Test E: The Smart Junction Box (SJB) Does Not Respond To The Scan Tool

Pinpoint Test E: The Smart Junction Box (SJB) Does Not Respond To The Scan Tool

WARNING: This page is about a different car, the 2007 Mercury Mariner and 2007 Ford Escape. However, it is still accessible from the selected car via links, so may be relevant.
CAUTION: Use the correct probe adaptor(s) when making measurements. Failure to use the correct probe adaptor(s) may damage the connector.
  1. E1 CHECK THE SJB FOR VOLTAGE 
    • Key in OFF position.
    • Disconnect: SJB C2280b
    • Fig 1: Checking Circuit For Voltage
      GF0026043Courtesy of FORD MOTOR CO.
    • Measure the voltage between the SJB C2280b-4, circuit 1052 (TN/BK), harness side and ground.
    • Is the voltage greater than 10 volts? 
    1. YES  : Go to  E2.
    2. NO  : VERIFY the battery junction box (BJB) fuse 7 (40A) is OK. If OK, REPAIR the circuit. CLEAR the DTCs. REPEAT the network test with the scan tool.
  2. E2 CHECK THE SJB GROUND CIRCUIT 
    • Disconnect: SJB C2280a
    • Fig 2: Checking Circuit For Open
      GF0026044Courtesy of FORD MOTOR CO.
    • Measure the resistance between the SJB C2280a-21, circuit 570 (BK/WH), harness side and ground.
    • Is the resistance less than 5 ohms? 
    1. YES  : Go to  E3.
    2. NO  : REPAIR the circuit. CLEAR the DTCs. REPEAT the network test with the scan tool.
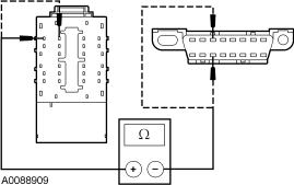
  3. E3 CHECK THE MS-CAN CIRCUITS BETWEEN THE SJB AND THE DATA LINK CONNECTOR (DLC) FOR AN OPEN 
      Fig 3: Checking MS-CAN (+) & MS-CAN (-) Circuits
      GF0016192Courtesy of FORD MOTOR CO.
    • Measure the resistance between the SJB C2280a-25, circuit 1847 (WH/OG), harness side and the DLC C251-3, circuit 1847 (WH/OG), harness side; and between the SJB C2280a-26, circuit 1848 (PK/OG), harness side and the DLC C251-11, circuit 1848 (PK/OG), harness side.
    • Are the resistances less than 5 ohms? 
    1. YES  : Go to  E4.
    2. NO  : REPAIR the circuit in question. CLEAR the DTCs. REPEAT the network test with the scan tool.
  4. E4 CHECK FOR CORRECT SJB OPERATION 
    • Disconnect all the SJB connectors.
    • Check for:
      • corrosion
      • damaged pins
      • pushed-out pins
    • Connect all the SJB connectors and make sure they seat correctly.
    • Operate the system and verify the concern is still present.
    • Is the concern still present? 
    1. YES  : INSTALL a new SJB. REFER to MULTIFUNCTION ELECTRONIC MODULES article. CLEAR the DTCs. REPEAT the network test with the scan tool.
    2. NO  : The system is operating correctly at this time. The concern may have been caused by a loose or corroded connector. CLEAR the DTCs. REPEAT the network test with the scan tool.