LEMON Manuals: Even more car manuals for everyone
Home >> Mercury >> 1993 >> Capri Base, Standard >> Repair and Diagnosis >> Engine Performance >> System >> Engine Controls - Basic Testing >> Fuel System >> Fuel Pressure >> Fuel Pump Circuit

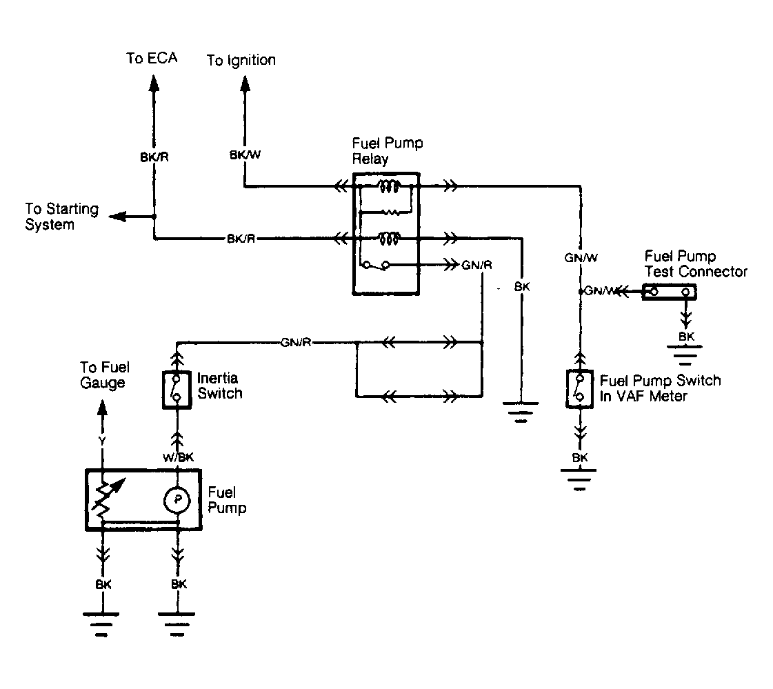
Fuel Pump Circuit

  1. Turn ignition on. Connect jumper wire between fuel pump test connector terminals. See Fig 1 or Fig 2 . Turn ignition on to activate fuel pump.
  2. Listen for fuel pump sound. If there is no sound, check main fuse, inertia switch (located at left rear shock tower), fuel pump relay, fuel pump, and all electrical connections.
Fig 1: Fuel System Electrical Schematic (Festiva)
G90A16527Courtesy of FORD MOTOR CO.
Fig 2: Fuel System Electrical Schematic (Capri)
G91F16431Courtesy of FORD MOTOR CO.