Active Brake Assist With Cross-Traffic Function, Function - GF30.30-P-3341LFM
Model 217, 222
as of model year 2018
with code 23P (Driving Assistance package)
Shown on model 217, 222
Function requirements, general
- No undervoltage or overvoltage
- Active Brake Assist switched on with a intersection function in the head unit menu:
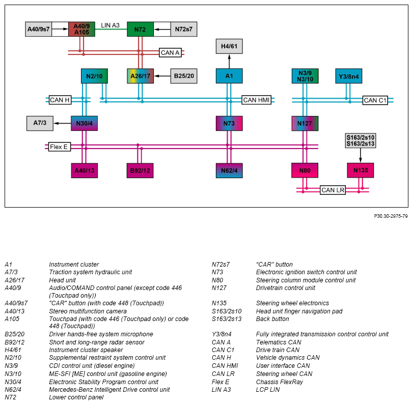
The status of the Active Brake Assist with cross-traffic function is sent by the head unit via the user interface CAN, electronic ignition lock control unit and the suspension FlexRay to the Mercedes-Benz Intelligent Drive control unit.
- Engine running or drivetrain operational:
The CDI control unit or the ME-SFI [ME] control unit sends the "Engine running" or "Drivetrain operational" signal to the Mercedes-Benz Intelligent Drive control unit via drive CAN, powertrain control unit and suspension FlexRay.
- Gear range "N" (only the distance warning active) or "D" engaged (vehicle not in backward movement):
The fully integrated transmission control control unit sends information about the selected drive range via drive CAN, powertrain control unit and suspension FlexRay to the Mercedes-Benz Intelligent Drive control unit.
In the gear range "N" only the distance warning is active.
- Soiling and function test of the short and long-range radar sensor:
Object recognition (e.g. vehicle moving directly ahead) via the radar sensor system is based on the radar measuring procedure. The short and long range radar sensor performs a soiling and function test after every engine start to secure its perfect function. The function test requires an object to be located in the detection area (this object is used as a reference value). If a malfunction is established or if there are no objects in the detection area, the Active Brake Assist cannot be activated.
The short and long range radar, when functioning properly, transmits the status "Radar sensor system operational" via the suspension FlexRay to the Mercedes-Benz Intelligent Drive control unit.
- Stereo multifunction camera soiling and function test:
The stereo multifunction camera performs a soiling and function test to ensure proper operation after each engine start. The function test requires an object to be located in the detection area (this object is used as a reference value). If a malfunction is established or if there are no objects in the detection area, the Active Brake Assist cannot be activated. The stereo multifunction camera sends the status via the suspension FlexRay to the Mercedes-Benz Intelligent Drive control unit.
- No tight curve
- No active ESP® intervention recognized (vehicle not in sliding movement):
The acceleration/yaw rate is detected by the acceleration sensor integrated into the Supplemental Restraint System control unit. The supplemental restraint system control unit sends the corresponding values via the vehicle dynamics CAN to the Electronic Stability Program control unit. The Electronic Stability Program control unit transmits these via the suspension FlexRay to the Mercedes-Benz Intelligent Drive control unit.
- Vehicle speed of v = 7 to 250 km/h:
The vehicle speed is calculated from the wheel speeds, the direction of travel is defined by the wheel rotation direction. The Electronic Stability Program control unit sends the respective signals to the Mercedes-Benz Intelligent Drive control unit via the suspension FlexRay.
- Driver and front passenger belt buckle latched (if front passenger detected by seat recognition) and front passenger door closed
Active Brake Assist with intersection function, general points
The Active Brake Assist with intersection function assesses the traffic situation in front of the vehicle and continuously determines the risk potential for a rear-end collision or for a collision with a vehicle intersection its path. In critical accident situations Active Brake Assist with intersection function initiates appropriate measures geared towards avoiding a collision or - at the least - reducing the possible consequences of a collision. Furthermore, there is a distance warning function contained therein which advises the driver about a vehicle driving immediately ahead which is too close. An optical and acoustic warning is issued before any possible collisions with vehicles or stationary obstacles on the vehicle's own lane.
The Active Brake Assist with intersection function can also provide support in the case of possible collisions with intersection traffic at intersections. The pedestrian detection can prevent a collision with pedestrians or reduce the severity of the impact. If the driver does not actuate the brake hard enough in a hazardous situation, the situation-related brake servo assistance automatically increases the brake pressure to ensure effective emergency braking, if necessary up to emergency braking. The brake application which is metered according to the situation is also makes the greatest possible braking distance available for the traffic to the rear.
In a vehicle speed range of v = 7 to 250 km/h the Active Brake Assistant with intersection function is activated in a possible danger situation. In the case of stationary obstacle, the Active Brake Assist with intersection function is only activated when the vehicle's own vehicle speed is a maximum of v = 100 km/h. For pedestrians and crossing vehicles, the maximum vehicle speed may be 72 km/h. It is controlled by the Mercedes-Benz Intelligent Drive control unit which actively intervenes in the brake system.
The optical warning and the warning tones of the Active Brake Assist with cross-traffic function can be selected and set via the operating level in the head unit. For navigation in the operating menu the following options are available:
- With code 448 (Touchpad) navigation can be operated using the Audio/COMAND control panel. The Audio/COMAND control panel sends the corresponding control signals (except code 446 (Touchpad only)) to the head unit via the telematics CAN.
- With code 446 (Touchpad only) or code 448 (Touchpad), the navigation takes place with the Touchpad. The touchpad (with code 446 (Touchpad only)) or code 448 (Touchpad)) transmits the respective control signals via the telematics CAN to the head unit.
- The navigation can occur over voice control. The driver FSE microphone is directly read in by the head unit.
- Navigation can be performed via the head unit finger navigation pad and the "Back" button on the steering wheel. The corresponding control signals are sent by the finger navigation pad head unit and the Back button over the steering wheel electronics, steering wheel CAN, steering column tube module control unit, suspension FlexRay, electronic ignition lock control unit and the user interface CAN to the head unit.
- With code 448 (Touchpad) the control menu can be activated with the "CAR" button on the Audio/COMAND control panel. The status of the "CAR" button is sent by the Audio/COMAND control panel over the telematics CAN to the head unit.
With code 446 (Touchpad only) the control menu can be activated using the "CAR" button on the lower control panel. The status of the "CAR" button is sent by the lower control panel over the LCP-LIN, touchpad (with code 446 (Touchpad only)) and the telematics CAN to the head unit.
The head unit sends the status of the Active Brake Assist with cross-traffic function via the user interface CAN, electronic ignition lock control unit and the suspension FlexRay to the Mercedes-Benz Intelligent Drive control unit.
The driver can select the following operating modes:
- CENTER
In the as-delivered state the Active Brake Assist with intersection function is in the operating mode center. When the Active Brake Assist with intersection function is switched off, the operating mode center is automatically active after a renewed ignition cycle.
- retarded
The selection is retained the next time the engine is started.
- advanced
The selection is retained the next time the engine is started.
Illustration of the principle of Active Brake Assist with cross-traffic function with one stationary or significantly slower vehicle in same lane, shown on model 222
After autonomous emergency braking up to vehicle standstill the vehicle remains stalled.
The Active Brake Assist with intersection function consists of the following subfunctions:
- Function sequence for distance warning
- Function sequence for brake force boosting
- Function sequence for autonomous brake application
- Function sequence for autonomous brake application to avoid pedestrians
- Function sequence for the traffic jam emergency braking function
Function sequence for distance warning
Detection ranges for radar sensor system/stereo multifunction camera, shown on model 222
Static distance warning (without code 494 (USA version) or without code 460 (Canada version)):
Output of the static distance warning takes place purely optically. The static distance warning (for a vehicle speed from v > 30 km/h) is triggered when a threshold is undershot (e.g. in flowing traffic) for a particular time period of the time distance of the vehicle to the vehicle immediately ahead. The DISTRONIC warning lamp lights up in the IC. The Mercedes-Benz Intelligent Drive control unit sends the corresponding request via the suspension FlexRay, electronic ignition lock control unit and the user interface CAN to the instrument cluster.
Collision critical distance warning:
Output of the collision-critical distance warning takes place optically and acoustically.
If at a vehicle speed of v > 7 km/h to 250 km/h a moving or stationary obstacle or for a vehicle speed from v > 7 km/h to 72 km/h a lane-crossing obstacle comes into the detection range of the radar sensor system or the stereo multifunction camera, it will be classified as accident-critical, the DISTRONIC warning lamp lights up and the instrument cluster speaker also emits an intermittent tone.
The warning is switched off again automatically one the situation is no longer critical.
The Mercedes-Benz Intelligent Drive control unit sends the corresponding request to actuate the instrument cluster speaker via the suspension FlexRay, electronic ignition lock control unit and the user interface CAN to the instrument cluster. The instrument cluster directly actuates the instrument cluster speaker.
Optical warning messages in instrument cluster
This is shown inversely on the IC, i. e. the distance warning readiness indicator is hidden when the distance warning function is active. If the distance warning function is deactivated, the distance warning readiness indicator and the "OFF" lettering are shown.
Function sequence for brake force boosting
If the driver then reacts to the collision-critical distance warning with emergency braking, the Active Brake Assist with intersection function provides support for the best possible utilization of the braking distance to the obstacle. The brake force boosting is available in a vehicle speed range between v ≥ 7 km/h and 250 km/h.
Maximum full-stop braking is defined over the current vehicle deceleration and the change in wheel speed.
The change in the wheel speeds (deceleration of the vehicle) tells the Mercedes-Benz Intelligent Drive control unit that the driver wishes to brake. The Electronic Stability Program control unit reads in the signals from the rpm sensors directly and sends this information via the suspension FlexRay to the Mercedes-Benz Intelligent Drive control unit.
The Mercedes-Benz Intelligent Drive control unit uses the data from the short and long range radar sensor and the stereo multifunction camera, calculates the required braking torque and transmits the request via the suspension FlexRay to the Electronic Stability Program control unit which reacts by directly activating the traction system hydraulic unit.
If a collision is unavoidable, occupant protection measures are taken in addition to intervention by the brake system.
If there is no actuation or the intensity of brake pedal actuation by the driver is reduced considerably, if the driver clearly actuates the accelerator pedal or evades the collision, the brake force boosting effect on the driver's braking is reduced and brake force boosting is deactivated.
Brake force boosting can react at a ground speed of about v = 100 km/h to stationary and about v = 72 km/h to lane-crossing obstacles.
Additional function requirements for autonomous braking
- Vehicle speed: about v = 7 to 250 km/h (for moving obstacles), about v = 7 to 100 km/h (for stationary obstacles) or about v = 7 to 72 km/h (for crossing obstacles)
- Driver seat belt fastened
Function sequence for autonomous brake application
If the driver does not react to the collision-critical warning, the Active Brake Assist with intersection function initiates autonomous brake application. To do this, the Mercedes-Benz Intelligent Drive control unit calculates the corresponding braking torque while taking account of the following driving dynamics input factors:
- Relative speed to vehicle or obstacle
- Distance from vehicle or obstacle
The Mercedes-Benz Intelligent Drive control unit transmits the respective request to increase the braking torque and to reduce the engine torque via the suspension FlexRay to the Electronic Stability Program control unit, which reacts by directly actuating the traction system hydraulic unit and sending the request for engine torque reduction via the suspension FlexRay, powertrain control unit and drive CAN to the CDI control unit or the ME-SFI [ME] control unit.
If the driver reacts to the autonomous brake application with a maximum full-stop braking maneuver, selective brake force boosting provides the driver with support for the best possible utilization of the braking distance to the obstacle.
Maximum full-stop braking is defined over the current vehicle deceleration and the change in wheel speed.
Emergency braking is only triggered if the driver and the front passenger have their seat belts on.
Parallel to this the Electronic Stability Program control unit evaluates the currently requested braking torque and initiates appropriate measures for OCCUP.PROT.SYS, if necessary.
Additional function requirements for autonomous braking to avoid pedestrians
- Vehicle speed: about v = 7 to 72 km/h
- Driver seat belt fastened
Function sequence for autonomous brake application to avoid pedestrians
If a pedestrian is detected by the radar sensor system or by the stereo multifunction camera within a critical distance in the vehicle path, the Mercedes-Benz Intelligent Drive control unit issues a collision-critical distance warning.
Details about this are described in "Function sequence for distance warning".
If the driver then reacts to the collision-critical distance warning with emergency braking, the Active Brake Assist with intersection function provides support for the best possible utilization of the braking distance to the obstacle.
Maximum full-stop braking is defined over the current vehicle deceleration and the change in wheel speed.
The change in the wheel speeds (deceleration of the vehicle) tells the Mercedes-Benz Intelligent Drive control unit that the driver wishes to brake. The Electronic Stability Program control unit reads in the signals from the rpm sensors directly and sends this information via the suspension FlexRay to the Mercedes-Benz Intelligent Drive control unit.
The Mercedes-Benz Intelligent Drive control unit uses the data from the short and long range radar sensor and the stereo multifunction camera, calculates the required braking torque and transmits the request via the suspension FlexRay to the Electronic Stability Program control unit which reacts by directly activating the traction system hydraulic unit.
If the driver does not react to the collision-critical warning, the Active Brake Assist with intersection function initiates autonomous brake application and reduction of the engine torque. To do this, the Mercedes-Benz Intelligent Drive control unit calculates the corresponding braking torque while taking account of the following driving dynamics input factors:
- Relative speed to the pedestrian
- Distance to the pedestrian
The Mercedes-Benz Intelligent Drive control unit transmits the respective request to increase the braking torque and to reduce the engine torque via the suspension FlexRay to the Electronic Stability Program control unit, which reacts by directly actuating the traction system hydraulic unit and sending the request for engine torque reduction via the suspension FlexRay, powertrain control unit and drive CAN to the CDI control unit or the ME-SFI [ME] control unit.
If the driver reacts to the autonomous brake application with a maximum full-stop braking maneuver, selective brake force boosting provides the driver with support for the best possible utilization of the braking distance to the obstacle.
Maximum full-stop braking is defined by the current vehicle deceleration and the change in wheel speed.
Emergency braking is only triggered if the driver and the front passenger have their seat belts on.
Parallel to this the Electronic Stability Program control unit evaluates the currently requested braking torque and initiates appropriate measures for OCCUP.PROT.SYS, if necessary.
Additional function requirements for the traffic jam emergency braking function
- Vehicle speed: about v = 7 to 130 km/h
- Driver seat belt fastened
Function sequence for the traffic jam emergency braking function
If the radar sensor system and the stereo multifunction camera detect a traffic jam scenario without any option to avoid it (e.g. due to vehicles on the neighboring lanes or due to guardrails), the Mercedes-Benz Intelligent Drive control unit issues a static or collision-critical distance warning.
Details about this are described in "Function sequence for distance warning".
Furthermore the Active Brake Assist with intersection function initiates early emergency braking and reduction of the engine torque. To do this Mercedes-Benz Intelligent Drive control unit calculates the respective braking torque while taking account of the driving dynamics input factors and transmits the respective request to increase the braking torque and to reduce the engine torque via the suspension FlexRay to the Electronic Stability Program control unit, which reacts by directly actuating the traction system hydraulic unit and sending the request for engine torque reduction via the suspension FlexRay, powertrain control unit and drive CAN to the CDI control unit or the ME-SFI [ME] control unit.
Parallel to this the Electronic Stability Program control unit evaluates the currently requested braking torque and initiates appropriate measures for OCCUP.PROT.SYS, if necessary.
| Electrical function schematic of Active Brake Assist with cross-traffic function | PE30.30-P-2073-97SEA | ||
| Overview of system components for driver assistance systems | GF54.00-P-9998LFM |