LEMON Manuals: Even more car manuals for everyone
Home >> Mercedes Benz >> 2017 >> Metris Van Passenger >> Repair and Diagnosis >> Engine Performance >> Engine Control Systems >> Throttle Control, Speed Control Systems -- 447 Chassis >> Wiring Diagrams >> Wiring Diagram For Active Distance Assist Distronic Controller Unit >> Wiring Diagram For Active Distance Assist Distronic Controller Unit - PE30.30-S-2109-97VMA

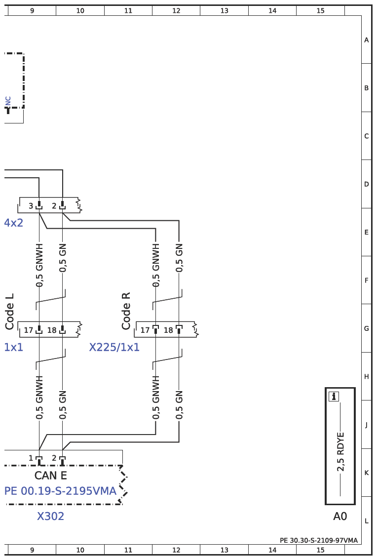
Wiring Diagram For Active Distance Assist Distronic Controller Unit - PE30.30-S-2109-97VMA

Model 447.6 With Code ET4 (Active Distance Assist DISTRONIC) With Code M8E (Electric motor 85 kW/battery 60 kWh (usable)) except code XM7 (MOPF II) B92/1 

Model 447.7 With Code ET4 (Active Distance Assist DISTRONIC) With Code M7E (Electric motor 150 kW/battery 60 kWh (usable)) except code XM7 (MOPF II) B92/1 

Model 447.7 With Code ET4 (Active Distance Assist DISTRONIC) With Code ME4 (Electric motor 145 kW) except code XM7 (MOPF II) B92/1 

Code: Designation: Position:
A0 Color code key 15L
B92/1 Active Distance Assist DISTRONIC electric controller unit 5A
CAN E Chassis CAN 9K
Code L Valid for left-hand drive vehicles 9G
Code R Valid for right-hand drive vehicles 11G
K40/10 Engine compartment fuse and relay module 3L
K40/10f224 Fuse 224 2K
W2 Right front lamp unit ground point 4G
X225/1x1 Main wiring harness/firewall main wiring harness 1 electrical connector 8G
X225/1x1 Main wiring harness/firewall main wiring harness 1 electrical connector 11G
X227/1x1 Main wiring harness/fuse and relay module electrical connector 1 2G
X26/64x2 Front bumper electrical connector 2 2E
X26/64x2 Front bumper electrical connector 2 8E
X302 Chassis CAN (CAN E) potential distributor electrical connector 9L
G16501813Courtesy of MERCEDES-BENZ USA
G16501814Courtesy of MERCEDES-BENZ USA