LEMON Manuals: Even more car manuals for everyone
Home >> Mazda >> 2021 >> CX-9 Signature >> Repair and Diagnosis >> External Pages >> Different car >> Section 83 (On-Board Diagnostic - Auto Leveling Control Module) >> On-Board Diagnostic Wiring Diagram [Auto Leveling Control Module]

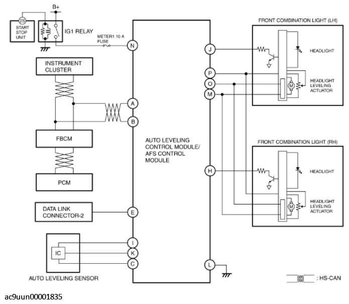
On-Board Diagnostic Wiring Diagram [Auto Leveling Control Module]

WARNING: This page is about a different car, the 2017 Mazda CX-9. However, it is still accessible from the selected car via links, so may be relevant.
Fig 1: Auto Leveling Control Module On-Board Diagnostic Wiring Diagram
G11435256Courtesy of MAZDA MOTORS CORP.