LEMON Manuals: Even more car manuals for everyone
Home >> Mazda >> 2021 >> CX-5 Signature >> Repair and Diagnosis >> External Pages >> Different car >> Section 174 (On-Board Diagnostic - Auto Leveling Control Module) >> On-Board Diagnostic Wiring Diagram [Auto Leveling Control Module]

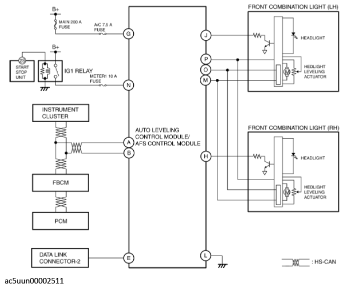
On-Board Diagnostic Wiring Diagram [Auto Leveling Control Module]

WARNING: This page is about a different car, the 2017 Mazda CX-5. However, it is still accessible from the selected car via links, so may be relevant.
Fig 1: On-Board Diagnostic Wiring Diagram (Auto Leveling Control Module)
G11430339Courtesy of MAZDA MOTORS CORP.