LEMON Manuals: Even more car manuals for everyone
Home >> Mazda >> 2017 >> CX-5 Grand Select, AWD >> Repair and Diagnosis >> External Pages >> Different car >> Section 47 (On-Board Diagnostic - Standard Deployment Control System) >> Flowchart [Standard Deployment Control System]

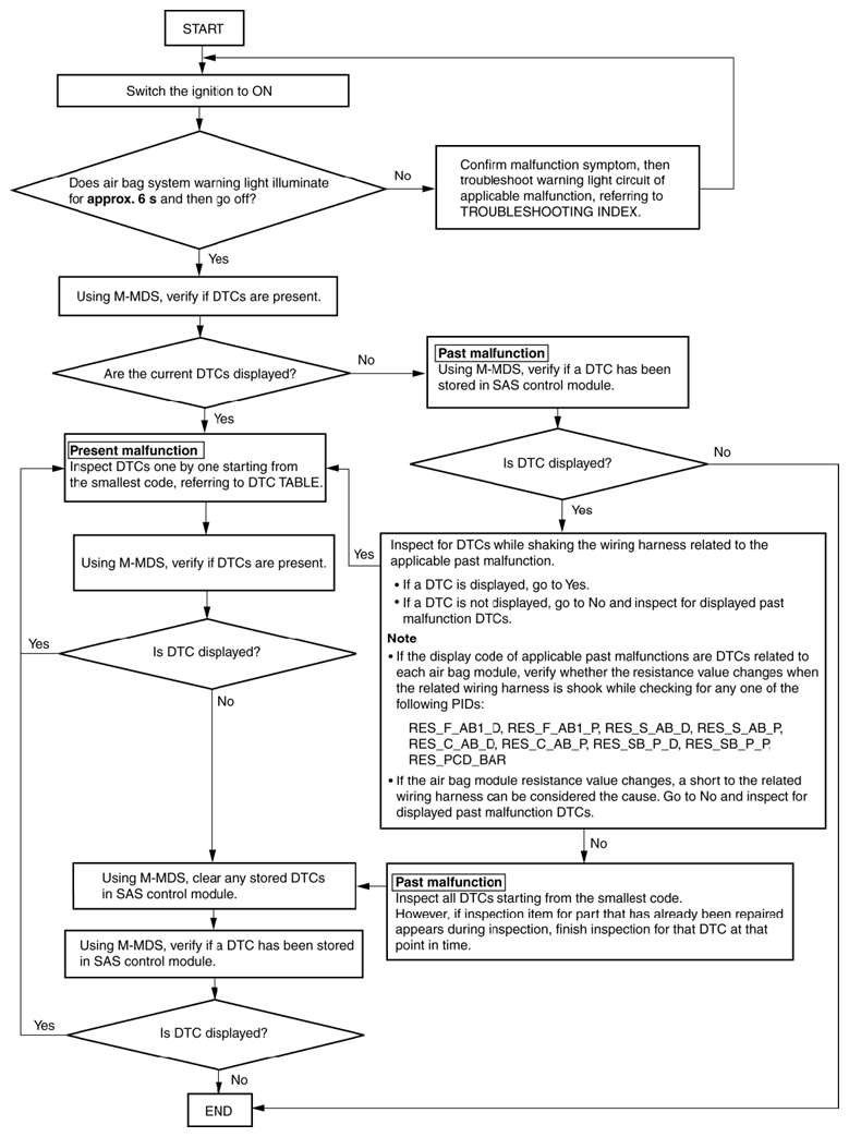
Flowchart [Standard Deployment Control System]

WARNING: This page is about a different car, the 2016 Mazda CX-5. However, it is still accessible from the selected car via links, so may be relevant.
NOTE:
  • When inspecting past malfunction codes, inspect only the DTCs that were indicated before beginning the inspection. A mis-diagnosis could occur as a result of new DTCs being added while performing an inspection by disconnecting related parts or connectors.
  • When DTCs of the present malfunction are no longer output after present or past malfunctions or both have been repaired, be sure to clear the past malfunction from memory to prevent repair of malfunctions that have already been repaired.
Fig 1: Standard Deployment Control System Flowchart
G10937669Courtesy of MAZDA MOTORS CORP.