LEMON Manuals: Even more car manuals for everyone
Home >> Mazda >> 2017 >> CX-5 Grand Select, AWD >> Repair and Diagnosis >> External Pages >> Different car >> Section 38 (On-Board Diagnostic [Front Body Control Module (FBCM)]) >> On-Board Diagnostic Wiring Diagram [Front Body Control Module (FBCM)]

On-Board Diagnostic Wiring Diagram [Front Body Control Module (FBCM)]

WARNING: This page is about a different car, the 2016 Mazda CX-5. However, it is still accessible from the selected car via links, so may be relevant.
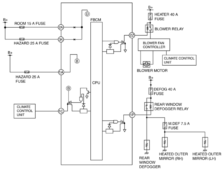
Fig 1: Front Body Control Module Wiring Diagram - Rear Window Defogger And Blower Motor
G10938120Courtesy of MAZDA MOTORS CORP.
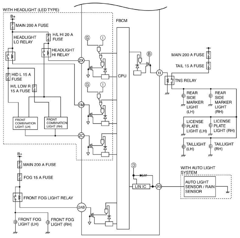
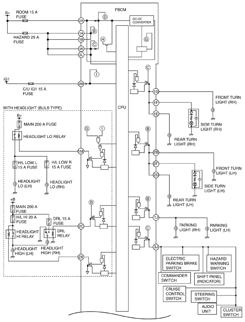
Fig 2: Front Body Control Module Wiring Diagram - Headlights, Turn Lights And Front Fog Lights (1 Of 2)
G10938121Courtesy of MAZDA MOTORS CORP.
Fig 3: Front Body Control Module Wiring Diagram - Headlights, Turn Lights And Front Fog Lights (2 Of 2)
G10938122Courtesy of MAZDA MOTORS CORP.
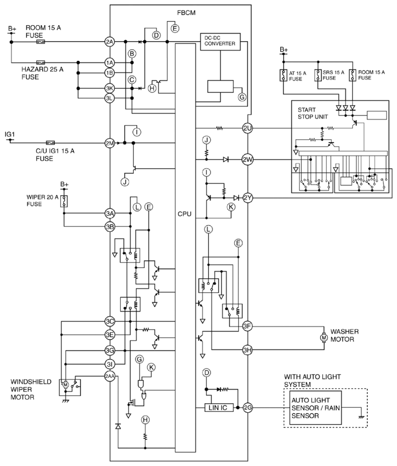
Fig 4: Front Body Control Module Wiring Diagram - Windshield Wipers And Front/Rear Washers
G10938123Courtesy of MAZDA MOTORS CORP.
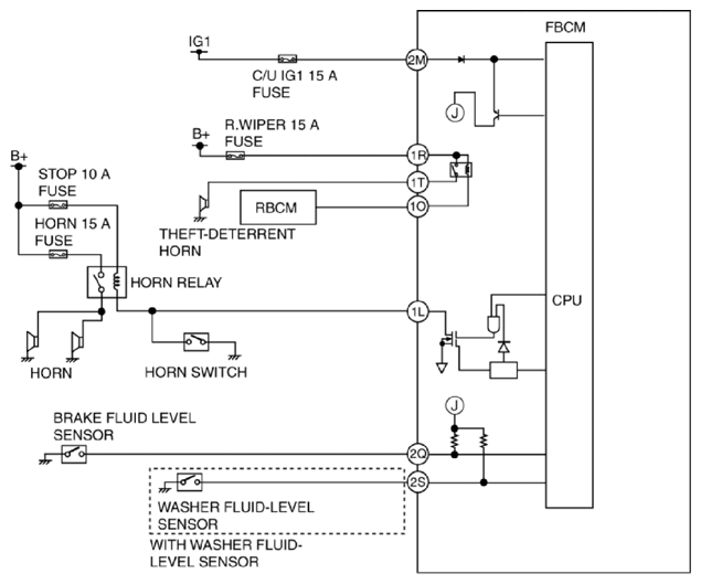
Fig 5: Front Body Control Module Wiring Diagram - Theft-Deterrent System, Horn And Sensors
G10938124Courtesy of MAZDA MOTORS CORP.
Fig 6: Front Body Control Module Wiring Diagram - CAN System
G10938125Courtesy of MAZDA MOTORS CORP.