LEMON Manuals: Even more car manuals for everyone
Home >> Mazda >> 2017 >> 6 Touring, Automatic Trans >> Repair and Diagnosis >> Accessories & Equipment >> Headlights >> On-Board Diagnostic - Adaptive Front Lighting System Control Module >> On-Board Diagnostic Wiring Diagram [Adaptive Front Lighting System (AFS) Control Module]

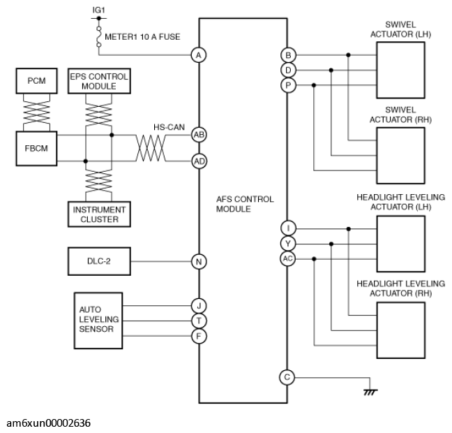
On-Board Diagnostic Wiring Diagram [Adaptive Front Lighting System (AFS) Control Module]

Fig 1: Adaptive Front Lighting System Control Module Wiring Diagram
G11555386Courtesy of MAZDA MOTORS CORP.