LEMON Manuals: Even more car manuals for everyone
Home >> Mazda >> 2014 >> 3 SV, Automatic Trans >> Repair and Diagnosis >> External Pages >> Different car >> Section 14 (On-Board Diagnostic - Airbag System (Two-Step Deployment Control System)) >> Flowchart [Two-Step Deployment Control System]

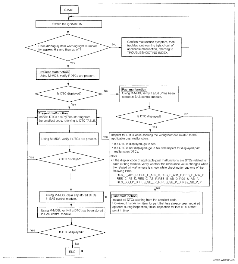
Flowchart [Two-Step Deployment Control System]

WARNING: This page is about a different car, the 2014 Mazda 6. However, it is still accessible from the selected car via links, so may be relevant.