LEMON Manuals: Even more car manuals for everyone
Home >> Mazda >> 2001 >> Tribute ES, FWD >> Repair and Diagnosis >> Engine Performance >> System >> Engine Controls - Self-Diagnostics >> System Tests >> Test KF: Fan Control Relay >> Diagnostic Aids

Diagnostic Aids

This system test is for B2300 only. PCM determines engine cooling fan requirements and controls fan operation through Low Fan Control (LFC) and High Fan Control (HFC) circuits. HFC relay is normally open.

Perform this test only when instructed by QUICK TEST or directed by other test procedures. This test is only intended to diagnose:

Fig 1: Identifying Cooling Fan Circuits (B2300)
G00005703Courtesy of FORD MOTOR CO.
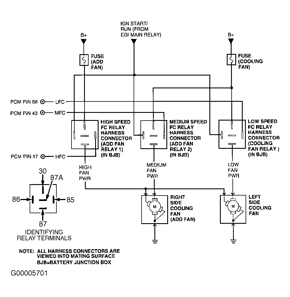
Fig 2: Identifying Cooling Fan Circuits (Tribute 2.0L)
G00005701Courtesy of FORD MOTOR CO.
Fig 3: Identifying Cooling Fan Circuits (Tribute 3.0L)
G00005702Courtesy of FORD MOTOR CO.

  1. 1) KOEO & KOER DTC P1474, P1477 & P1479: Check VPWR (Or IGN START/RUN On Tribute) Voltage To Applicable Fan Control Relay

    DTC P1474 indicates a Low Speed Fan Control (LFC) primary circuit failure. DTC P1477 (Tribute only) indicates a Medium Speed Fan Control (MFC) primary circuit failure. DTC P1479 indicates a High Speed Fan Control (HFC) primary circuit failure. Possible causes are:
    • Open Or Shorted LFC, MFC Or HFC Circuit
    • Open VPWR Circuit To LFC, MFC Or HFC Relay
    • Faulty LFC, MFC Or HFC Relay
    • Faulty PCM

    Turn ignition switch to OFF position. Disconnect appropriate fan control (LFC, MFC or HFC) relay. Turn ignition switch to ON position, engine off. Using a DVOM, measure voltage between negative battery terminal and VPWR terminal (IGN START/RUN terminal on Tribute) at appropriate fan control relay harness connector. If voltage is more than 10.5 volts, go to next step. If voltage is 10.5 volts or less, repair open in VPWR circuit (IGN START/RUN circuit on Tribute) to appropriate fan control relay.

  2. 2) Check For LFC, MFC Or HFC Circuit Cycling

    Turn ignition switch to OFF position. Connect scan tool to Data Link Connector (DLC). Turn ignition switch to ON position, engine off. Connect a test light between VPWR terminal (IGN START/RUN terminal on Tribute) and appropriate fan control relay harness connector LFC, MFC or HFC terminal. Using scan tool, access OUTPUT TEST MODE. See OUTPUT TEST MODE  under ADDITIONAL SYSTEM FUNCTIONS. Observe test light while commanding appropriate cooling fan speed (LFC, MFC or HFC) ON and OFF. On Tribute, commanding low speed fan ON will also command medium fan ON. If test light turns on and off when appropriate fan control relay is commanded, replace affected fan control relay. If test light does not turn on and off when appropriate fan control relay is commanded, repeat this test step. If test light still does not turn on and off when appropriate fan control relay is commanded, turn ignition switch to OFF position, remove test light and go to next step.
  3. 3) Check LFC, MFC Or HFC Circuit For Short To Power In Harness

    Turn ignition switch to OFF position. Disconnect PCM connector(s). Inspect connector for loose, damaged or corroded terminals. Repair as necessary. Turn ignition switch to ON position, engine off. Using a DVOM, measure voltage between negative battery terminal and appropriate fan control relay harness connector LFC, MFC or HFC terminal. If voltage is less than one volt, go to next step. If voltage is one volt or more, repair LFC, MFC or HFC circuit for short to VPWR.
  4. 4) Check LFC, MFC Or HFC Circuit For Short To Ground In Harness

    Turn ignition switch to OFF position. Disconnect scan tool from DLC. Using a DVOM, measure resistance between negative battery terminal and appropriate fan control relay harness connector LFC, MFC or HFC terminal. If resistance is more than 10 k/ohms, go to next step. If resistance is 10 k/ohms or less, repair LFC, MFC or HFC circuit for short to ground.
  5. 5) Check For Open LFC, MFC Or HFC Circuit

    Using a DVOM, measure resistance of LFC, MFC or HFC circuit between appropriate PCM harness connector terminal (LFC, MFC or HFC) and appropriate fan control relay harness connector LFC, MFC or HFC terminal. If resistance is less than 5 ohms, replace PCM. If resistance is 5 ohms or more, repair open in LFC, MFC or HFC circuit.
    NOTE: A break in step numbering sequence occurs at this point. Procedure skips from step 5) to step 7). No test procedures have been omitted.
  6. 7) KOEO & KOER DTC P1479 (3.0L Tribute): Check IGN START/RUN Circuit Voltage To HFC Relay

    DTC P1479 indicates a High Speed Fan Control (HFC) primary circuit failure. Possible causes are:
    • Open Or Shorted HFC Circuit
    • Open VPWR Circuit To HFC Relay
    • Faulty HFC Relay
    • Faulty PCM

    Turn ignition switch to OFF position. Disconnect HFC relay No. 1 (MAIN FAN in battery junction box, located in engine compartment). Turn ignition switch to ON position. Using a DVOM, measure IGN START/RUN circuit voltage between chassis ground and appropriate HFC relay No. 1 harness connector terminal. See Fig 3. If voltage is more than 10.5 volts, go to next step. If voltage is 10.5 volts or less, repair open in IGN START/RUN circuit.

  7. 8) Check For HFC Circuit Cycling At HFC Relay No. 1

    Turn ignition switch to OFF position. Connect scan tool to Data Link Connector (DLC). Connect test light between HFC relay No. 1 IGN START/RUN circuit and HFC circuit terminals. Using scan tool, access OUTPUT TEST MODE. See OUTPUT TEST MODE  under ADDITIONAL SYSTEM FUNCTIONS. Observe test light while commanding high speed cooling fan ON and OFF. If test light turns on and off when high speed cooling fan is commanded, replace HFC relay No. 1. If test light does not turn on and off when high speed cooling fan is commanded, leave test light connected and go to next step.
  8. 9) Check For HFC Circuit Cycling With HFC Relay No. 2 Disconnected

    Ensure test light is still connected between HFC relay No. 1 IGN START/RUN circuit and HFC circuit terminals. Using scan tool, access OUTPUT TEST MODE and command cooling fans OFF. Disconnect HFC relay No. 2 (ADD FAN 2 in battery junction box). Using scan tool, command high speed cooling fan ON and OFF while observing test light. If test light turns on and off when high speed cooling fan is commanded, replace HFC relay No. 2. If test light does not turn on and off when high speed cooling fan is commanded, diagnose open, or short to PWR or ground in HFC circuit. Go to step  3).
  9. 10) Continuous Memory DTC P1474: Check LFC Circuit For Open Or Short To PWR

    Continuous Memory DTC P1474 indicates a Low Speed Control Fan (LFC) circuit failure occurred during vehicle operation. Possible causes are:
    • Open LFC Relay VPWR Circuit (IGN START/RUN Circuit On Tribute)
    • Open Or Shorted LFC Circuit

    Turn ignition switch to OFF position. Connect scan tool to Data Link Connector (DLC). Ensure A/C and defroster are off. Disconnect cooling fan connector (both cooling fan connectors on models with 2 fans). Inspect connector(s) for loose, damaged or corroded terminals. Repair as necessary. Connect a test light between negative battery terminal and low cooling fan harness connector LOW FAN PWR terminal (either harness connector on models with 2 fans). Turn ignition switch to ON position, engine off. Using scan tool, access OUTPUT TEST MODE. See OUTPUT TEST MODE  under ADDITIONAL SYSTEM FUNCTIONS. Command low speed fan ON. Test light should be on. Observe test light for indication of fault (test light will turn off to indicate fault) while performing the following:

    • Shake, wiggle and bend LFC circuit between PCM and LFC relay.
    • Shake, wiggle and bend VPWR circuit (IGN START/RUN circuit on Tribute) to LFC relay.
    • Lightly tap on LFC relay to simulate road shock.

    If fault is indicated, turn ignition switch to OFF position. Isolate and repair open or short to PWR in wiring harness. If no fault is indicated, go to next step.

  10. 11) Check LFC Circuit For Short To Ground

    Turn ignition switch to ON position, engine off. Ensure cooling fan connector(s) are disconnected and test light is still connected. Using scan tool, command low speed fan OFF. Test light should be off. Observe test light for indication of fault (test light will turn on to indicate fault) while performing the following:
    • Shake, wiggle and bend LFC circuit between PCM and LFC relay.
    • Lightly tap on LFC relay to simulate road shock.

    If fault is indicated, isolate and repair short to ground in wiring harness. If fault is not indicated, problem is intermittent. Go to TEST Z, step  1).

    NOTE: A break in step numbering sequence occurs at this point. Procedure skips from step 11) to step 15). No test procedures have been omitted.
  11. 15) Continuous Memory DTC P1477 (Tribute Only): Check MFC Circuit For Open Or Short To Power

    DTC P1477 indicates a Medium Speed Fan Control (MFC) primary circuit failure occurred during vehicle operation. Possible causes are:
    • Open Or Shorted MFC Circuit
    • Open VPWR Circuit To MFC Relay
    • Faulty MFC Relay
    • Faulty PCM

    Turn ignition switch to OFF position. Connect scan tool to Data Link Connector (DLC). Ensure A/C and defroster are off. On Tribute 2.0L, disconnect passenger's side cooling fan connector. Inspect connector for loose, damaged or corroded terminals. Repair as necessary. Connect a test light between medium cooling fan harness connector MEDIUM FAN PWR circuit and ground circuit terminals. See Fig 2. On Tribute 3.0L, disconnect MFC relay (ADD FAN 3, located on driver's side of fan shroud). Connect a test light between MFC relay harness connector MFC circuit and IGN START/RUN circuit terminals. See Fig 3. Turn ignition switch to ON position, engine off. Using scan tool, access OUTPUT TEST MODE. See OUTPUT TEST MODE  under ADDITIONAL SYSTEM FUNCTIONS. Command low speed fan ON (this also commands medium fan ON). Test light should be on. Observe test light for indication of fault (test light will turn off to indicate fault) while performing the following:

    • Shake, wiggle and bend LFC circuit between PCM and MFC relay.
    • Shake, wiggle and bend IGN START/RUN circuit to MFC relay.
    • On 2.0L, lightly tap on MFC relay to simulate road shock.

    If fault is indicated, turn ignition switch to OFF position. Isolate and repair open or short to PWR in wiring harness. If no fault is indicated, go to next step.

  12. 16) Check MFC Circuit For Short To Ground

    Turn ignition switch to ON position, engine off. Ensure cooling fan connector is disconnected and test light is still connected. Using scan tool, command low speed fan OFF. Test light should be off. Observe test light for indication of fault (test light will turn on to indicate fault) while performing the following:
    • Shake, wiggle and bend MFC circuit between PCM and MFC relay.
    • On 2.0L, lightly tap on MFC relay to simulate road shock.

    If fault is indicated, isolate and repair short to ground in wiring harness. If fault is not indicated, problem is intermittent. Go to TEST Z, step  1).

    NOTE: A break in step numbering sequence occurs at this point. Procedure skips from step 16) to step 20). No test procedures have been omitted.
  13. 20) Continuous Memory DTC P1479: Check HFC Circuit For Open Or Short To PWR

    Continuous Memory DTC P1479 indicates a High Speed Fan Control (HFC) circuit failure has occurred during vehicle operation. Possible causes are:
    • Open HFC Relay VPWR Circuit
    • Open Or Shorted HFC Circuit

    Turn ignition switch to OFF position. Ensure A/C and defroster are off. Disconnect cooling fan connector (both cooling fan connectors on models with 2 fans). Inspect connector(s) for loose, damaged or corroded terminals. Repair as necessary. Connect a test light between negative battery terminal and cooling fan harness connector HIGH FAN PWR terminal (either connector on models with 2 fans, passenger's side for Tribute 2.0L, and driver's side for Tribute 3.0L).

    Turn ignition switch to ON position, engine off. Using scan tool, access OUTPUT TEST MODE. See OUTPUT TEST MODE  under ADDITIONAL SYSTEM FUNCTIONS. Command high speed fan ON. Test light should be on. Observe test light for indication of fault (test light will turn off to indicate fault) while performing the following:

    • Shake, wiggle and bend HFC circuit between PCM and HFC relay.
    • Shake, wiggle and bend VPWR circuit (IGN START/RUN circuit on Tribute) to HFC relay (both HFC relays on Tribute 3.0L).
    • Lightly tap on HFC relay to simulate road shock.

    If fault is indicated, turn ignition switch to OFF position. Isolate and repair open or short to VPWR in wiring harness. If fault is not indicated, go to next step.

  14. 21) Check HFC Circuit For Short To Ground

    Turn ignition switch to ON position, engine off. Ensure cooling fan connector(s) are disconnected and test light is still installed. Using scan tool, command high speed fan OFF. Test light should be off. Observe test light for indication of fault (test light will turn on to indicate fault) while performing the following:
    • Shake, wiggle and bend HFC circuit between PCM and HFC relay.
    • Lightly tap on HFC fan control relay to simulate road shock.

    If fault is indicated, turn ignition switch to OFF position. Isolate and repair short to ground in wiring harness. If fault is not indicated, problem is intermittent. Go to TEST Z, step  1).

    NOTE: A break in step numbering sequence occurs at this point. Procedure skips from step 21) to step 25). No test procedures have been omitted.
    NOTE: Perform test step  25) when directed from ELECTRIC COOLING FANS INOPERATIVE AT LOW, MEDIUM &/OR HIGH SPEED symptom under SYMPTOMS in TROUBLE SHOOTING - NO CODES article.
  15. 25) One Or All Fans Inoperative: Check Fan Control Fault PIDs To Verify Fan Control Primary Circuits

    Turn ignition switch to OFF position. Connect scan tool to Data Link Connector (DLC). Ensure A/C is off and engine is warmed to normal operating temperature. Turn ignition switch to ON position, engine off. Using scan tool, access PID/DATA MONITOR & RECORD menu. See PARAMETER IDENTIFICATION MODE  under ADDITIONAL SYSTEM FUNCTIONS. Select LFCF, MFCF or HFCF PIDs for appropriate circuits (some early build Tribute models will not have MFCF PID).

    If LFCF, MFCF or HFCF PIDs indicate YES, a primary circuit fault is present in that specific circuit. For Tribute 3.0L with an HFCF PID indicating YES, go to step  7). For all other models, go to step  1). If LFCF, MFCF or HFCF PIDs do not indicate YES, go to step  85) for Tribute, and step  30) for all other models.

    NOTE: A break in step numbering sequence occurs at this point. Procedure skips from step 25) to step 30). No test procedures have been omitted.
  16. 30) Electric Cooling Fan Problem (With No DTCs): Check Fan Operation

    Turn ignition switch to ON position, engine off. Using scan tool, access OUTPUT TEST MODE. See OUTPUT TEST MODE  under ADDITIONAL SYSTEM FUNCTIONS. Command cooling fan ON and check fan operation. On models with 2-speed fan, check both fan speeds. Wait 20 seconds after commanding high fan speed ON. Ensure cooling fan speed changes. On all models, if fan(s) operate properly, turn ignition switch to OFF position. Return to test that directed you here. If fan(s) do not operate properly, go to next step.
  17. 31) Determine Fan Operation

    During operational check of both fan speeds, if cooling fan(s) operated at one speed only, go to step  40). If cooling fan(s) did not operate at any speed, go to next step. If one cooling fan is inoperative and other cooling fan operates normally, go to step  70).
  18. 32) Cooling Fan Will Not Operate At Any Speed: Command High Speed Fan ON & Check For Voltage To Cooling Fan

    Turn ignition switch to ON position, engine off. Ensure scan tool is connected and still in OUTPUT TEST MODE and cooling fan commanded OFF. Disconnect cooling fan connector (both cooling fan connectors on models with 2 fans). Using scan tool, command high speed cooling fan ON.

    Using a DVOM, measure voltage between negative battery terminal and cooling fan harness connector HIGH FAN PWR circuit terminal (appropriate connector on models with 2 fans). If voltage is 10 volts or less, turn ignition switch to OFF position and go to next step. If voltage is more than 10 volts, turn ignition switch to OFF position. Check cooling fan ground circuit, go to step  37).

  19. 33) Check B+ Circuit To HFC & LFC Relays

    Turn ignition switch to OFF position. Ensure cooling fan connector(s) are disconnected. Disconnect HFC and LFC relays. Using a DVOM, measure voltage between negative battery terminal and HFC and LFC relay harness connector B+ terminals. If both voltage measurements are more than 10 volts, go to next step. If either voltage measurement is 10 volts or less, check for open in B+ circuit. Check appropriate B+ circuit fuse(s). If fuse(s) is okay, check for open in B+ circuit. Repair as necessary. If fuse(s) is blown, check B+ circuit for short to ground before replacing fuse. Repair as necessary. Recheck cooling fan operation.
  20. 34) Check For Open In LOW FAN PWR & HIGH FAN PWR Circuits

    Using a DVOM, measure resistance of HIGH FAN PWR circuit between appropriate HFC relay harness connector terminal and appropriate cooling fan harness connector terminal. Using a DVOM, measure resistance of LOW FAN PWR circuit between appropriate LFC relay harness connector terminal and appropriate cooling fan harness connector terminal. If both resistance measurements are less than 5 ohms, go to next step. If either resistance measurement is 5 ohms or more, locate and repair open circuit. Recheck cooling fan operation.
  21. 35) Command Low Speed Fan ON & Check For Voltage To Cooling Fans

    Reconnect HFC and LFC relays. Ensure cooling fan connector(s) are disconnected. Turn ignition switch to ON position, engine off. Using scan tool, access OUTPUT TEST MODE . Command low speed fan ON. Using a DVOM, measure voltage between negative battery terminal and cooling fan harness connector LOW FAN PWR terminal (appropriate connector on models with 2 fans). If voltage is more than 10 volts, replace HFC relay and go to step  37) If voltage is 10 volts or less, go to step  75) and follow procedure for low speed fan inoperative. After repair, repeat step  75) and follow procedure for high speed fan inoperative.
    NOTE: A break in step numbering sequence occurs at this point. Procedure skips from step 35) to step 37). No test procedures have been omitted.
  22. 37) Check Cooling Fan Ground Circuit

    Turn ignition switch to OFF position. Disconnect scan tool from DLC. Using a DVOM, measure resistance of ground circuit between negative battery terminal and cooling fan harness connector (either connector terminal for models with 2 fans). If resistance is less than 5 ohms, replace cooling fan(s). If resistance is 5 ohms or more, locate and repair open in ground circuit. Recheck cooling fan operation.
    NOTE: A break in step numbering sequence occurs at this point. Procedure skips from step 37) to step 40). No test procedures have been omitted.
  23. 40) Determine Which Fan Speed Is Operational

    If high speed fan was inoperative in step  31), go to step  46). If low speed fan was inoperative in step  31), go to next step.
  24. 41) Low Speed Fan Inoperative: Command Low Fan ON & Check Voltage To Cooling Fan

    Turn ignition switch to OFF position. Connect scan tool to Data Link Connector (DLC) if not previously connected. Turn ignition switch to ON position, engine off. Using scan tool, access OUTPUT TEST MODE  and command cooling fan off. Disconnect appropriate cooling fan connector (both connectors on models with 2 fans). Command low speed fan ON. Using a DVOM, measure voltage between negative battery terminal and cooling fan harness connector LOW FAN PWR terminal (appropriate connector on models with 2 fans). If voltage is 10 volts or less, turn ignition switch to OFF position and go to next step. If voltage is more than 10 volts, check ground circuit to cooling fan. If ground is okay, replace cooling fan and recheck cooling fan operation.
  25. 42) Check B+ Voltage To LFC Relay

    Disconnect LFC relay. Using a DVOM, measure voltage between negative battery terminal and LFC relay harness connector B+ terminal. If voltage is more than 10.5 volts, go to next step. If voltage is 10.5 volts or less, check for open in B+ circuit. Check appropriate B+ circuit fuse(s). If fuse(s) is okay, check for open in B+ circuit. Repair as necessary. If fuse(s) is blown, check B+ circuit for short to ground before replacing fuse. Repair as necessary. Recheck cooling fan operation.
  26. 43) Check For Open In Low Fan PWR Circuit

    Using a DVOM, measure resistance of LOW FAN PWR circuit between LFC relay harness connector and appropriate cooling fan harness connector(s). If resistance is less than 5 ohms, go to next step. If resistance measurement is 5 ohms or more, locate and repair open circuit. Recheck cooling fan operation.
    NOTE: A break in step numbering sequence occurs at this point. Procedure skips from step 43) to step 46). No test procedures have been omitted.
  27. 46) High Speed Fan Inoperative: Command High Speed Fan ON & Check For Voltage To Cooling Fan

    Turn ignition switch to OFF position. Connect scan tool to Data Link Connector (DLC) if not previously connected. Turn ignition switch to ON position, engine off. Using scan tool, access OUTPUT TEST MODE  and command cooling fan off. Disconnect appropriate cooling fan connector (both connectors on models with 2 fans). Command high speed fan ON. Using a DVOM, measure voltage between negative battery terminal and cooling fan harness connector HIGH FAN PWR terminal (appropriate connector on models with 2 fans). If voltage is 10 volts or less, turn ignition switch to OFF position and go to next step. If voltage is more than 10 volts, check ground circuit to cooling fan. If ground is okay, replace cooling fan and recheck cooling fan operation.
  28. 47) Check B+ Voltage To HFC Relay

    Disconnect HFC relay. Using a DVOM, measure voltage between negative battery terminal and HFC relay harness connector B+ terminal. If voltage is more than 10.5 volts, go to next step. If voltage is 10.5 volts or less, check for open in B+ circuit. Check appropriate B+ circuit fuse(s). If fuse(s) is okay, check for open in B+ circuit. Repair as necessary. If fuse(s) is blown, check B+ circuit for short to ground before replacing fuse. Repair as necessary. Recheck cooling fan operation.
  29. 48) Check For Open High Fan PWR Circuit

    Turn ignition switch to OFF position. Using a DVOM, measure resistance of HIGH FAN PWR circuit between HFC relay harness connector and appropriate cooling fan harness connector. If resistance is less than 5 ohms, go to step  75). If resistance is 5 ohms or more, repair open in HIGH FAN PWR circuit. Recheck cooling fan operation.
    NOTE: A break in step numbering sequence occurs at this point. Procedure skips from step 48) to step 51). No test procedures have been omitted.
  30. 51) Check For Open Fan PWR Circuit, Fan Ground & Internal Fan Circuits

    Ensure ignition switch is turned to OFF position. Using a DVOM, measure resistance between negative battery terminal and both LFC and HFC relay harness connector FAN PWR terminals. If both resistance measurements are less than 15 ohms, go to next step. If either resistance measurement is 15 ohms or more, go to step  56).
  31. 52) Check FAN PWR Circuit For Short To Ground

    Disconnect both cooling fan harness connectors. Using a DVOM, measure resistance between negative battery terminal and HFC relay harness connector FAN PWR terminal. If resistance is more than 10 k/ohms, go to next step. If resistance is 10 k/ohms or less, locate and repair short to ground in FAN PWR circuit. Recheck cooling fan operation.
  32. 53) Check HFC & LFC Relay Operation

    Leave cooling fans disconnected. Reconnect HFC and LFC relays. Turn ignition switch to ON position, engine off. Using scan tool, access OUTPUT TEST MODE. See OUTPUT TEST MODE  under ADDITIONAL SYSTEM FUNCTIONS. Perform appropriate following test procedure as follows:

    • HFC Relay

      Using scan tool, command high speed fan ON. Wait 15 seconds. Using a DVOM, measure voltage between negative battery terminal and cooling fan harness connector FAN PWR terminal (either connector). Voltage should be more than 10.5 volts.
    • LFC Relay

      Using scan tool, command low speed fan ON. Using a DVOM, measure voltage between negative battery terminal and cooling fan harness connector FAN PWR terminal (either connector). Voltage should be more than 10 volts.

    If both voltage measurements are as specified, replace cooling fan(s). If either voltage measurement is not as specified, note which fan speed is inoperative and go to step  75).

    NOTE: A break in step numbering sequence occurs at this point. Procedure skips from step 53) to step 56). No test procedures have been omitted.
  33. 56) Check For Open FAN PWR Circuit Between Cooling Fan, & HFC & LFC Relays

    Turn ignition switch to OFF position. Disconnect cooling fan connector (either connector). Using a DVOM, measure resistance of FAN PWR circuit between cooling fan harness connector and both HFC and LFC relay harness connectors. If both resistance measurements are less than 15 ohms, go to next step. If either resistance measurement is 15 ohms or more, locate and repair open in FAN PWR circuit. If open is only between LFC relay and cooling fan, check in-line fan dropping resistor. Recheck cooling fan operation.
  34. 57) Check Cooling Fan Ground Circuit

    Using a DVOM, measure resistance between negative battery terminal and cooling fan harness connector ground circuit terminal. If resistance is less than 5 ohms, replace inoperative cooling fan(s). If resistance is 5 ohms or more, locate and repair open in ground circuit. Recheck cooling fan operation.
    NOTE: A break in step numbering sequence occurs at this point. Procedure skips from step 57) to step 60). No test procedures have been omitted.
    NOTE: Perform test step  60) when directed from ELECTRIC COOLING FAN ALWAYS ON symptom under SYMPTOMS in TROUBLE SHOOTING - NO CODES article.
  35. 60) Low, Medium &/Or High Speed Cooling Fan Always Runs (No DTCs): Ensure Fan Is Not On Because Of A/C High Pressure Switch Input To PCM

    Turn ignition switch to OFF position. Connect scan tool to Data Link Connector (DLC). Start engine. Using scan tool, select ACP PID from PID/DATA MONITOR & RECORD menu. If ACP PID value indicates OPEN, go to step  65). If ACP PID indicates CLOSED, Powertrain Control Module (PCM) will turn cooling fan on when A/C high pressure switch is "closed". Leave engine running and go to next step.
  36. 61) Check A/C High Pressure Switch (Normally Open Contacts)

    Disconnect A/C high pressure switch. Using scan tool, select ACP PID from PID/DATA MONITOR & RECORD menu. If ACP PID indicates CLOSED, turn ignition switch to OFF position and go to next step to check A/C high pressure switch input to PCM. If ACP PID indicates OPEN, turn ignition switch to OFF position and reconnect A/C high pressure switch. Check A/C high pressure switch and A/C system for proper operation. Service A/C system as necessary. See appropriate article in AIR CONDITIONING & HEATING.
  37. 62) Check ACPSW Circuit For Short To Ground In Harness

    Disconnect scan tool from DLC. Disconnect PCM connector. Using a DVOM, measure resistance between PCM harness connector terminal No. 86 and chassis ground. See Figure. If resistance is more than 10 k/ohms, replace PCM. If resistance is 10 k/ohms or less, repair short to ground in ACPSW circuit.
    NOTE: Perform test step  63) when directed from ELECTRIC COOLING FAN ALWAYS ON symptom under SYMPTOMS in TROUBLE SHOOTING - NO CODES article.
  38. 63) Low &/Or High Speed Cooling Fan Always Runs (No DTCs): Ensure Fan Is Not On Because Of A/C High Pressure Sensor Input To PCM

    Turn ignition switch to OFF position. Turn A/C off. Connect scan tool to Data Link Connector (DLC). Start engine. Using scan tool, access PID/DATA MONITOR & RECORD menu. See PARAMETER IDENTIFICATION MODE  under ADDITIONAL SYSTEM FUNCTIONS. Select ACP V PID from PID/DATA MONITOR & RECORD menu. If ACP V PID voltage reading is 3 volts or less, input is not causing cooling fan to operate, go to step  65). If ACP V PID voltage reading is more than 3 volts, turn ignition switch to OFF position. Check A/C system for high system pressure. Service A/C system as necessary. See appropriate article in AIR CONDITIONING & HEATING.
    NOTE: A break in step numbering sequence occurs at this point. Procedure skips from step 63) to step 65). No test procedures have been omitted.
  39. 65) Check LFC Relay Always Closed

    Ensure A/C and defroster are off. Turn ignition switch to OFF position. Disconnect LFC relay. Turn ignition switch to ON position, engine off. Check cooling fan operation. If cooling fan stops, go to step  80). If cooling fan continues to run on B2300, B2500, B3000 or B4000, repair short to VPWR in FAN PWR circuit. If cooling fan continues to run on all other models, go to next step.
  40. 66) Check HFC Relay

    Leave LFC relay disconnected. Turn ignition switch to OFF position. On all models, disconnect HFC relay (HFC relay No. 1 on Tribute 3.0L). Turn ignition switch to ON position. Check cooling fan operation. If cooling fan stops, turn ignition switch to OFF position and go to step  80). If cooling fan remains on, perform appropriate following test procedure as follows:

    • Tribute 2.0L

      Turn ignition switch to OFF position and go to step  68).
    • Tribute 3.0L

      If passenger's side cooling fan continues to operate, repair short to VPWR in LOW FAN PWR circuit. If driver's side cooling fan continues to operate, repair short to VPWR in HIGH FAN PWR circuit.
  41. 67) Check Low Fan PWR Circuit For Short To Power In Harness

    Turn ignition switch to OFF position. Disconnect cooling fan connector(s). Turn ignition switch to ON position. Using a DVOM, measure voltage between negative battery terminal and cooling fan harness connector LOW FAN PWR terminal. If voltage is less than one volt, repair short to VPWR in HIGH FAN PWR circuit. Recheck cooling fan operation. If voltage is one volt or more, repair short to VPWR in LOW FAN PWR circuit. Recheck cooling fan operation.
  42. 68) Check MFC Relay

    Ensure LFC and HFC relays are disconnected. Turn ignition switch to OFF position. Disconnect MFC relay. Turn ignition switch to ON position, engine off. Check cooling fan operation. If cooling fan stops, turn ignition switch to OFF position and replace MFC relay. Recheck cooling fan operation. If both cooling fans continue to operate, turn ignition switch to OFF position and repair short to VPWR in HIGH FAN PWR circuit. See Fig 2. If only one cooling fan continues to operate, turn ignition switch to OFF. Repair short to VPWR to appropriate fan in either LOW FAN PWR or MEDIUM FAN PWR circuit.
    NOTE: A break in step numbering sequence occurs at this point. Procedure skips from step 68) to step 70). No test procedures have been omitted.
  43. 70) One Cooling Fan Inoperative & Other Cooling Fan Operates Normal (No DTCs): Check For Open In Ground Circuit To Inoperative Cooling Fan

    Turn ignition switch to OFF position. Disconnect inoperative cooling fan connector. Using a DVOM, measure resistance of ground circuit between chassis ground and cooling fan harness connector.

    If resistance is less than 5 ohms, go to next step. If resistance is 5 ohms or more, repair open in ground circuit. Recheck cooling fan operation.

  44. 71) Command Cooling Fan ON & Check For Voltage To Fan

    Disconnect remaining cooling fan. Using scan tool, access OUTPUT TEST MODE. See OUTPUT TEST MODE  under ADDITIONAL SYSTEM FUNCTIONS. Command high speed fan ON. Using a DVOM, measure voltage between negative battery terminal and inoperative cooling fan harness connector HIGH FAN PWR terminal. If voltage is more than 10 volts, replace inoperative cooling fan. Recheck cooling fan operation. If voltage is 10 volts or less, locate and repair open circuit between inoperative cooling fan and splice to other cooling fan. Recheck fan operation.
    NOTE: A break in step numbering sequence occurs at this point. Procedure skips from step 71) to step 75). No test procedures have been omitted.
  45. 75) Attempt To Access Parameter Identifications With Scan Tool

    An inoperative low, medium or high speed cooling fan can be caused by a primary circuit fault, even though a DTC was not set. Check if scan tool being used is capable of accessing PID values while in OUTPUT TEST MODE. See OUTPUT TEST MODE  under ADDITIONAL SYSTEM FUNCTIONS. If PID access is possible, check primary circuits, go to next step. If PID access is not possible and low speed fan is inoperative or cooling fan is inoperative for single speed cooling fans, go to step  77). On Tribute, if medium speed fan is inoperative, go to step  78). On all models, if high speed fan is inoperative, go to step  79).
  46. 76) Check Operation Of Low, Medium &/Or High Speed Fan Primary Circuits

    Reconnect all cooling fan and relay connectors. Turn ignition switch to ON position, engine off. Using scan tool, access OUTPUT TEST MODE. Perform appropriate test procedure as follows:

    • Low Speed Fan Inoperative (Cooling Fan Inoperative For Single Speed Cooling Fans)

      Using scan tool, select LFC and LFCF PIDs. With low speed fan commanded off, LFC PID should read OFF and LFCF PID should read NO. Command low speed fan ON. LFC PID should now read ON and LFCF PID should still read NO.
    • Medium Speed Fan Inoperative (Tribute)

      Using scan tool, select MFC and MFCF PIDs. If MFC and MFCF PIDs are not available, go to step  78). With medium speed fan commanded off, MFC PID should read OFF and MFCF PID should read NO. Command medium speed fan ON. MFC PID should now read ON and MFCF PID should still read NO.
    • High Speed Fan Inoperative

      Using scan tool, select HFC and HFCF PIDs. With high speed fan commanded off, HFC PID should read OFF and HFCF PID should read NO. Command high speed fan ON. HFC PID should read ON and HFCF PID should still read NO.

    If LFCF, MFCF and HFCF PIDs indicated YES with fan commanded ON or OFF, an LFC, MFC or HFC primary circuit fault is detected. Go to step  1) and perform appropriate diagnosis for DTC P1474 (if LFCF PID value was YES), DTC 1477 (if MFCF reading was YES), or DTC P1479 (if HFCF PID value was YES). If LFCF, MFCF or HFCF PIDs indicated NO with fan commanded ON and OFF, LFC, MFC or HFC primary circuits are okay. Replace appropriate LFC relay (if low speed fan is inoperative), MFC relay (if medium fan is inoperative) or HFC relay (if high speed fan is inoperative). Ensure applicable FAN PWR circuit is not shorted to ground. Recheck cooling fan operation.

  47. 77) Check Operation Of Low Speed Fan Primary Circuits

    Reconnect all cooling fan and relay connectors, as necessary. Turn ignition switch to ON position, engine off. Connect a test light between LFC relay harness connector VPWR and LFC terminals. Using scan tool, access OUTPUT TEST MODE. Observe test light while commanding low speed fan ON then OFF. If test light turns on then off, LFC primary circuits are okay. Replace LFC relay. Ensure FAN PWR circuit is not shorted to ground. Recheck cooling fan operation. If test light did not turn on then off, LFC primary circuit fault is detected. Turn ignition switch to OFF position, go to step  1) and perform diagnosis for DTC P1474.
  48. 78) Check Operation Of Medium Speed Fan Primary Circuits

    Reconnect all cooling fan and relay connectors, as necessary. Turn ignition switch to ON position, engine off. Connect a test light between MFC relay harness connector VPWR and MFC terminals. Using scan tool, access OUTPUT TEST MODE. Observe test light while commanding medium speed fan ON then OFF. If test light turns on then off, MFC primary circuits are okay. Replace MFC relay. Ensure FAN PWR circuit is not shorted to ground. Recheck cooling fan operation. If test light did not turn on then off, MFC primary circuit fault is detected. Turn ignition switch to OFF position, go to step  1) and perform diagnosis for DTC P1477.
  49. 79) Check Operation Of High Speed Fan Primary Circuits

    Reconnect all cooling fan and relay connectors, as necessary. Turn ignition switch to ON position, engine off. Connect a test light between HFC relay harness connector VPWR and HFC terminals. Using scan tool, access OUTPUT TEST MODE. Observe test light while commanding high speed fan ON (wait 15 seconds) then OFF. If test light turns on then off, HFC primary circuits are okay. Replace HFC relay. Ensure FAN PWR circuit is not shorted to ground. Recheck cooling fan operation. If test light did not turn on then off, HFC primary circuit fault is detected. Turn ignition switch to OFF position, go to step  1) and perform diagnosis for DTC P1479.
  50. 80) Check Operation Of Low Or High Speed Fan Primary Circuits

    An inoperative high speed or low speed fan can be caused by a primary circuit fault, even though a DTC was not set. Reconnect all cooling fan and relay connectors. Turn ignition switch to ON position. Using scan tool, access OUTPUT TEST MODE. See OUTPUT TEST MODE  under ADDITIONAL SYSTEM FUNCTIONS. Perform appropriate test procedure as follows:

    • Fan Stops Running With LFC Relay Disconnected

      Using scan tool, select LFC and LFCF PIDs from PID/DATA MONITOR & RECORD menu. Command low speed fan OFF. LFC PID should read OFF and LFCF PID should read NO.
    • Fan Stops Running With HFC Relay Disconnected

      Using scan tool, select HFC and HFCF PIDs from PID/DATA MONITOR & RECORD menu. Command high speed fan OFF. HFC PID should read OFF and HFCF PID should read NO.

    If LFCF or HFCF PIDs indicated YES with fan commanded OFF, an LFC or HFC primary circuit fault is detected. Go to step  1) and perform appropriate diagnosis for DTC P1474 (if LFCF PID was YES), or DTC P1479 (if HFCF PID was YES). If LFCF or HFCF PIDs indicated NO with fan commanded OFF, LFC and HFC primary circuits are okay. Replace LFC relay (if fan stopped running with LFC relay disconnected), or HFC relay (if fan stopped running with HFC relay disconnected). Recheck cooling fan operation.

    NOTE: A break in step numbering sequence occurs at this point. Procedure skips from step 80) to step 85). No test procedures have been omitted.
  51. 85) Electric Cooling Fan Problem - Tribute (No DTCs): Check Fan Operation

    Turn ignition switch to ON position, engine off. Using scan tool, access OUTPUT TEST MODE. Observe cooling fan operation while commanding low speed cooling fan ON. Both cooling fans should be operating at low speed (medium speed for Tribute 3.0L). Using scan tool, command high speed cooling fan ON. Both cooling fans should be operating at high speed. If cooling fans operate as specified, return to SYMPTOMS in TROUBLE SHOOTING - NO CODES article. If cooling fans do not operate as specified, go to step  86) for Tribute 2.0L. For Tribute 3.0L, perform appropriate test procedure as follows:
    • If both cooling fans are inoperative when low speed fan is commanded ON, but both cooling fans operate when high speed fan is commanded ON, go to step  95).
    • If both cooling fans are inoperative when low speed fan is commanded ON and only one cooling fan operates when high speed fan is commanded ON, leave scan tool connected and go to step  105).
    • If both cooling fans operate when low speed fan is commanded ON, but only one cooling fan operates when high speed fan is commanded ON, go to step  115).
    • If only one cooling fan operates when low speed fan is commanded ON, but both cooling fans operate when high speed fan is commanded ON, go to step  124).
  52. 86) Check B+ Voltage To LFC, MFC &/Or HFC Relays (Tribute 2.0L)

    Refer to cooling fan diagnosis table to determine cooling fan and/or fan speeds to diagnose. See COOLING FAN DIAGNOSIS (TRIBUTE 2.0L)  table. Disconnect appropriate LFC, MFC and/or HFC relays. Using a DVOM, measure B+ circuit voltage between chassis ground and appropriate LFC, MFC and/or HFC relay harness connector(s). See Fig 2. If voltage is more than 10 volts, go to next step. If voltage is 10 volts or less, check for open in B+ circuit. Check appropriate B+ circuit fuse(s). If fuse(s) is okay, check for open in B+ circuit. Repair as necessary. If fuse(s) is blown, check B+ and FAN PWR circuits for short to ground before replacing fuse. Repair as necessary. Recheck cooling fan operation.
    COOLING FAN DIAGNOSIS (TRIBUTE 2.0L)

    Inoperative Cooling Fan Inoperative Output Test Mode Component(s) To Check
    Both Low & High LFC, MFC & HFC Relays; Both Cooling Fans
    Both Low Only LFC & MFC Relays; Both Cooling Fans
    Both High Only HFC Relay; Both Cooling Fans
    Driver's Side Low & High LFC & HFC Relays; Driver's Side Cooling Fan
    Driver's Side Low Only LFC Relay; Driver's Side Cooling Fan
    Driver's Side High Only HFC Relay; Driver's Side Cooling Fan
    Passenger's Side Low & High MFC & HFC Relays; Passenger's Side Cooling Fan
    Passenger's Side Low Only MFC Relay; Passenger's Side Cooling Fan
    Passenger's Side High Only HFC Relay; Passenger's Side Cooling Fan
  53. 87) Check Continuity Of Appropriate FAN PWR Circuits

    Disconnect appropriate cooling fan harness connectors. Refer to COOLING FAN DIAGNOSIS (TRIBUTE 2.0L)  table. Using a DVOM, measure resistance of LOW, MEDIUM and/or HIGH FAN PWR circuit(s) between appropriate cooling fan harness connector(s) and appropriate fan control relay harness connector(s). If resistance(s) is less than 5 ohms, go to next step. If resistance is 5 ohms or more, repair open in affected circuits. Recheck cooling fan operation.
  54. 88) Check For Power To Cooling Fans

    Reconnect LFC, MFC and/or HFC relays, as applicable. Disconnect both cooling fans, if not already disconnected. Turn ignition switch to ON position, engine off. Using scan tool, access OUTPUT TEST MODE. Perform appropriate test procedure as follows:

    • Low &/Or Medium Speed Cooling Fan Inoperative

      Command low speed fan ON. Using a DVOM, measure LOW FAN PWR and/or MEDIUM FAN PWR circuit voltage between chassis ground and appropriate cooling fan harness connector.
    • High Speed Cooling Fan Inoperative

      Command high speed fan ON. Using a DVOM, measure HIGH FAN PWR circuit voltage between chassis ground and appropriate cooling fan harness connector.

      If voltage measurement(s) is more than 10 volts, go to next step. If either voltage measurement is 10 volts or less, go to step  75) to check appropriate cooling fan(s) primary circuit.

  55. 89) Check Cooling Fan(s) GND Circuit

    Turn ignition switch to OFF position. Disconnect scan tool from DLC. Using a DVOM, measure resistance of GND circuit between chassis ground and appropriate cooling fan harness connector. If resistance is 5 ohms or more, repair open in GND circuit. Recheck cooling fan(s) operation. If resistance is less than 5 ohms, replace cooling fan(s) that were inoperative in step  85). Recheck cooling fan(s) operation.
    NOTE: A break in step numbering sequence occurs at this point. Procedure skips from step 89) to step 95). No test procedures have been omitted.
  56. 95) Measure Resistance Of Low Fan GND Circuit Between Passenger's Side Cooling Fan & MFC Relay (Tribute 3.0L)

    Ensure ignition switch is turned to OFF position. Disconnect MFC relay (ADD FAN 3, located on driver's side of fan shroud). Disconnect passenger's side cooling fan harness connector. Using a DVOM, measure resistance of LOW FAN GND circuit between MFC relay and passenger's side cooling fan harness connectors. See Fig 3. If resistance is less than 5 ohms, go to next step. If resistance is 5 ohms or more, repair open in LOW FAN GND circuit between MFC relay and splice to HFC No. 2. Recheck cooling fan(s) operation.
  57. 96) Measure Resistance Of Violet/Pink Wire Between MFC Relay & HFC Relay No. 1

    Ensure ignition switch is turned to OFF position. Reconnect passenger's side cooling fan harness connector. Disconnect HFC relay No. 1 (MAIN FAN in battery junction box, located in engine compartment). Using a DVOM, measure resistance of Violet/Pink wire between MFC relay harness connector terminal No.87 and HFC relay No. 1 harness connector terminal No. 87A. DO NOT test resistance of Violet/Pink wire that has in-line LOW SPEED RESISTOR. If resistance is less than 5 ohms, go to next step. If resistance is 5 ohms or more, repair open in Violet/Pink wire between MFC and HFC relays. Recheck cooling fan(s) operation.
  58. 97) By-pass MFC Relay & Check Cooling Fan Operation

    Ensure ignition switch is turned to OFF position. Connect scan tool to DLC. Reconnect HFC relay No. 1. Connect a jumper wire between MFC relay harness connector terminals No. 30 (LOW FAN GND circuit to passenger's side cooling fan) and No. 87 (medium speed fan control output circuit to HFC relay No. 1). See Fig 3. Turn ignition switch to ON position, engine off. Using scan tool, access OUTPUT TEST MODE. Command low speed fan ON. If both fans operate, turn ignition switch to OFF position and replace MFC relay. Recheck cooling fan(s) operation. If both fans still do not operate, turn ignition switch to OFF position and go to next step.
  59. 98) Check Normally Closed Contacts Of HFC Relay No. 1

    Ensure ignition switch is turned to OFF position. Disconnect HFC relay No. 1. Using a DVOM, measure resistance between HFC relay terminals No. 30 and 87A. If resistance is less than 5 ohms, no fault is indicated, problem may be intermittent. Repeat steps  95)98) . If results are the same, return to SYMPTOMS in TROUBLE SHOOTING - NO CODES article.
    NOTE: A break in step numbering sequence occurs at this point. Procedure skips from step 98) to step 105). No test procedures have been omitted.
  60. 105) Check Cooling Fans For Proper Operation

    If driver's side cooling fan did not operate in step  85), go to next step. If passenger's side cooling fan did not operate in step  85), go to step  110).
  61. 106) Command High Speed Fan ON & Check For B+ To Driver's Side Cooling Fan

    Turn ignition switch to OFF position. Disconnect driver's side cooling fan. Turn ignition switch to ON position, engine off. Using scan tool, access OUTPUT TEST MODE. Command high speed fan ON. Using a DVOM, measure voltage between chassis ground and driver's side cooling fan harness connector HIGH FAN PWR circuit terminal. See Fig 3. If voltage is more than 10.5 volts turn ignition switch to OFF position and go to next step. If voltage is 10.5 volts or less, turn ignition switch to OFF position and go to step  108).
  62. 107) Check Driver's Side Cooling Fan GND Circuit

    Ensure ignition switch is turned to OFF position. Using a DVOM, measure resistance between chassis ground and driver's side cooling fan harness connector GND circuit terminal. If resistance is less than 5 ohms, replace driver's side cooling fan. Recheck cooling fans operation. If resistance is 5 ohms or more, repair open in GND circuit. Recheck cooling fans operation.
  63. 108) Measure Resistance Of HIGH FAN PWR Circuit

    Ensure ignition switch is turned to OFF position. Using a DVOM, measure resistance of HIGH FAN PWR circuit between driver's side cooling fan and HFC relay No. 1 harness connectors. If resistance is less than 5 ohms, replace HFC relay No. 1. Recheck cooling fan operation. If resistance is 5 ohms or more, repair open in HIGH FAN PWR circuit. Recheck cooling fan operation.
    NOTE: A break in step numbering sequence occurs at this point. Procedure skips from step 108) to step 110). No test procedures have been omitted.
  64. 110) Check B+ To LFC Relay

    Turn ignition switch to OFF position. Disconnect LFC relay (ADD FAN in battery junction box). Using a DVOM, measure B+ circuit voltage between negative battery cable and LFC relay harness connector. See Fig 3. If voltage is more than 10.5 volts, go to next step. If voltage is 10.5 volts or less, check for open in B+ circuit. Check appropriate B+ circuit fuse. If fuse is okay, check for open in B+ circuit. Repair as necessary. If fuse is blown, check B+ and FAN PWR circuits for short to ground before replacing fuse. Repair as necessary. Recheck cooling fan operation.
  65. 111) Command Low Speed Fan ON & Check For B+ To Passenger's Side Cooling Fan

    Turn ignition switch to OFF position. Reconnect LFC relay. Disconnect passenger's side cooling fan. Turn ignition switch to ON position, engine off. Using scan tool, access OUTPUT TEST MODE. Command low speed fan ON. Using a DVOM, measure voltage between chassis ground and passenger's side cooling fan harness connector LOW FAN PWR circuit terminal. If voltage is more than 10.5 volts turn ignition switch to OFF position and go to next step. If voltage is 10.5 volts or less, turn ignition switch to OFF position and go to step  113).
  66. 112) Measure Resistance Of LOW FAN GND Circuit

    Ensure ignition switch is turned to OFF position. Using a DVOM, measure resistance of LOW FAN GND circuit between HFC relay and passenger's side cooling fan harness connector. If resistance is less than 5 ohms, replace passenger's side cooling fan. Recheck cooling fan operation. If resistance is 5 ohms or more, repair open in LOW FAN GND circuit between passenger's side cooling fan and HFC relay No. 2. Recheck cooling fan operation.
  67. 113) Measure Resistance Of LOW FAN PWR Circuit

    Ensure ignition switch is turned to OFF position. Disconnect LFC relay. Using a DVOM, measure resistance of LOW FAN PWR circuit between passenger's side cooling fan and LFC relay harness connectors. If resistance is less than 5 ohms, replace LFC relay. Recheck cooling fan operation. If resistance is 5 ohms or more, repair open in LOW FAN PWR circuit. Recheck cooling fan operation.
    NOTE: A break in step numbering sequence occurs at this point. Procedure skips from step 113) to step 115). No test procedures have been omitted.
  68. 115) Check Cooling Fans For Proper Operation

    If driver's side cooling fan did not operate in step  85), go to next step. If passenger's side cooling fan did not operate in step  85), go to step  118).
  69. 116) Check B+ & IGN START/RUN Circuits To HFC Relay No. 1

    Turn ignition switch to OFF position. Disconnect HFC relay No. 1 (MAIN FAN in battery junction box). Using a DVOM, measure B+ circuit voltage between negative battery cable and HFC relay harness connector. See Fig 3. Also, measure IGN START/RUN circuit voltage between negative battery cable and HFC relay No. 1 harness connector. If both voltage measurements are more than 10.5 volts, turn ignition switch to OFF position and replace HFC relay No. 1. If voltage is 10.5 volts or less, turn ignition switch to OFF position and check appropriate B+ or IGN START/RUN circuit fuse. If fuse(s) is okay, check for open in appropriate circuit. Repair as necessary. If fuse(s) is blown, check B+ and HIGH FAN PWR circuits for short to ground before replacing fuse(s). Repair as necessary. Recheck cooling fan operation.
    NOTE: A break in step numbering sequence occurs at this point. Procedure skips from step 116) to step 118). No test procedures have been omitted.
  70. 118) Check IGN START/RUN & GND Circuits To HFC Relay No. 2

    Turn ignition switch to OFF position. Disconnect HFC relay No. 2 (ADD FAN 2 in battery junction box). Turn ignition switch to ON position, engine off. Using a DVOM, measure voltage HFC relay No. 2 harness connector IGN START/RUN circuit and GND circuit terminals. See Fig 3. If voltage is more than 10.5 volts, turn ignition switch to OFF position and go to step  121). If voltage is 10.5 volts or less, go to next step.
  71. 119) Check IGN START/RUN Voltage To HFC Relay No. 2

    Using a DVOM, measure voltage between chassis ground and HFC relay harness connector IGN START/RUN circuit terminal. If voltage is more than 10.5 volts, turn ignition switch to OFF position and repair open GND circuit to HFC relay No. 2. If voltage is 10.5 volts or less, turn ignition switch to OFF position and repair open in IGN START/RUN circuit to HFC relay No. 2. Recheck cooling fan operation.
    NOTE: A break in step numbering sequence occurs at this point. Procedure skips from step 119) to step 121). No test procedures have been omitted.
  72. 121) Check LOW FAN GND Circuit Between Passenger's Fan & HFC Relay No. 2

    Ensure ignition switch is turned to OFF position. Disconnect passenger's side cooling fan. Using a DVOM, measure resistance of LOW FAN GND circuit between HFC relay No. 2 and passenger's side cooling fan harness connectors. If resistance is less than 5 ohms, go to next step. If resistance is 5 ohms or more, repair open in LOW FAN GND circuit between HFC relay No. 2 and splice to passenger's side cooling fan. Recheck cooling fan operation.
  73. 122) Measure Resistance Of HFC Circuit Between HFC Relays No. 1 & 2

    Ensure ignition switch is turned to OFF position. Disconnect HFC relay No. 1 (MAIN FAN in battery junction box). Using a DVOM, measure resistance of HFC circuit between HFC relays No. 1 and 2 harness connectors. If resistance is less than 5 ohms, repalce HFC relay No. 2. Recheck cooling fan operation. If resistance is 5 ohms or more, repair open in HFC circuit between HFC relays No. 1 and 2. Recheck cooling fan operation.
    NOTE: A break in step numbering sequence occurs at this point. Procedure skips from step 122) to step 124). No test procedures have been omitted.
  74. 124) Check Operation Of Both Fans With HFC Relay No. 2 Disconnected & Low Fan Commanded ON

    Ensure ignition switch is turned to OFF position. Disconnect HFC relay No. 2. Turn ignition switch to ON position, engine off. Using scan tool, access OUTPUT TEST MODE. Command low speed fan ON. If both fans now operate, replace HFC relay No. 2 (contacts are stuck closed). Recheck cooling fan operation. If only one cooling fan operates, no fault is indicated, problem may be intermittent. Repeat step  85). If results are the same, return to SYMPTOMS in TROUBLE SHOOTING - NO CODES article.
    NOTE: A break in step numbering sequence occurs at this point. Procedure skips from step 124) to step 130). No test procedures have been omitted.
  75. 130) By-pass Fan Braking Relay & Check Cooling Fan Operation

    Turn ignition switch to OFF position. Reconnect cooling fans. Disconnect cooling fan braking relay (in relay center box No. 1, front left side of engine compartment). Connect a jumper wire between cooling fan braking relay harness connector terminals No. 87 (GND circuit) and No. 30 (ground circuit to cooling fans). Turn ignition switch to ON position. Using scan tool, access OUTPUT TEST MODE. Command high speed fan ON. If cooling fan does not operate properly, go to next step. If cooling fan now operates properly, go to step  135).
  76. 131) Check GND Circuit From Cooling Fan Braking Relay

    Turn ignition switch to OFF position. Disconnect scan tool from DLC. Using a DVOM, measure resistance of GND circuit between chassis ground and cooling fan braking relay harness connector terminal No. 87. If resistance is less than 5 ohms, go to next step. If resistance is 5 ohms or more, repair open in GND circuit. Recheck cooling fan operation.
  77. 132) Measure Resistance Of Cooling Fan GND Circuit Between Cooling Fan & Cooling Fan Braking Relay

    Using a DVOM, measure resistance of cooling fan ground circuit between appropriate cooling fan harness connector and cooling fan braking relay harness connector terminal No. 30. If resistance is less than 5 ohms, replace appropriate cooling fan. If resistance is 5 ohms or more, repair open in cooling fan ground circuit. Recheck cooling fan operation.
    NOTE: A break in step numbering sequence occurs at this point. Procedure skips from step 132) to step 135). No test procedures have been omitted.
  78. 135) Check VPWR Voltage To Cooling Fan Braking Relay

    Ensure ignition switch is turned to ON position, engine off. Using scan tool, measure VPWR voltage between negative battery terminal and cooling fan braking relay harness connector VPWR terminal. If voltage is more than 10.5 volts, go to next step. If voltage is 10.5 volts or less, repair open in VPWR circuit. Recheck cooling fan operation.
  79. 136) Measure Resistance Of LFC Circuit To Cooling Fan Braking Relay

    Turn ignition switch to OFF position. Disconnect LFC relay. Using a DVOM, measure resistance of LFC circuit between LFC relay and cooling fan braking relay harness connectors. If resistance is less than 5 ohms, replace cooling fan braking relay. Recheck cooling fan operation. If resistance is 5 ohms or more, repair open in LFC circuit. Recheck cooling fan operation.