LEMON Manuals: Even more car manuals for everyone
Home >> Lincoln >> 2023 >> Aviator Base, AWD >> Repair and Diagnosis >> Steering >> Steering Column >> Description And Operation >> Steering Column - System Operation and Component Description >> System Diagram

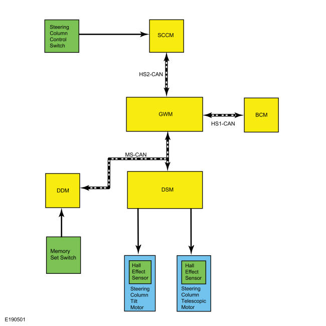
System Diagram

GFD795767Courtesy of FORD MOTOR COMPANY