LEMON Manuals: Even more car manuals for everyone
Home >> Lincoln >> 2021 >> Navigator Base, 4WD >> Repair and Diagnosis >> Steering >> Steering Column >> Description And Operation >> Steering Column - System Operation And Component Description >> System Diagram

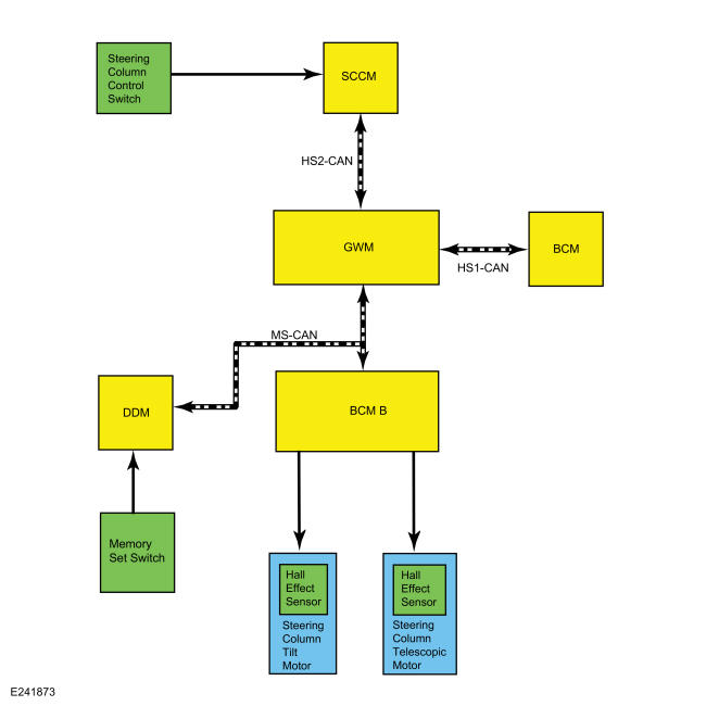
System Diagram

GFD542384Courtesy of FORD MOTOR COMPANY