LEMON Manuals: Even more car manuals for everyone
Home >> Lincoln >> 2021 >> Nautilus Base, FWD >> Repair and Diagnosis >> Steering >> Steering Column >> Description And Operation >> Steering Column - System Operation and Component Description >> System Diagram

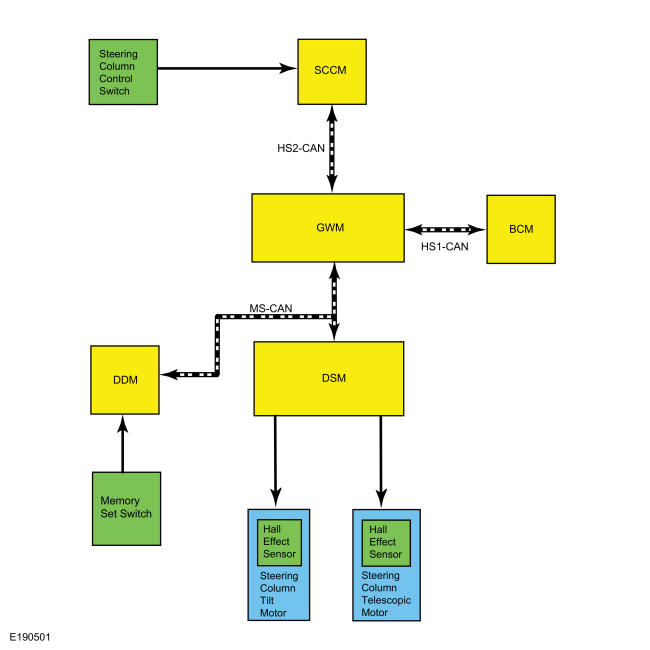
System Diagram

GFD617841Courtesy of FORD MOTOR COMPANY