LEMON Manuals: Even more car manuals for everyone
Home >> Lincoln >> 2021 >> Aviator Base, AWD >> Repair and Diagnosis >> Transmission >> Transmission Control Systems >> Four-Wheel Drive Systems >> Description And Operation >> Four-Wheel Drive Systems - Vehicles Built Up To: 15-August-2020 - System Operation and Component Description >> System Diagram

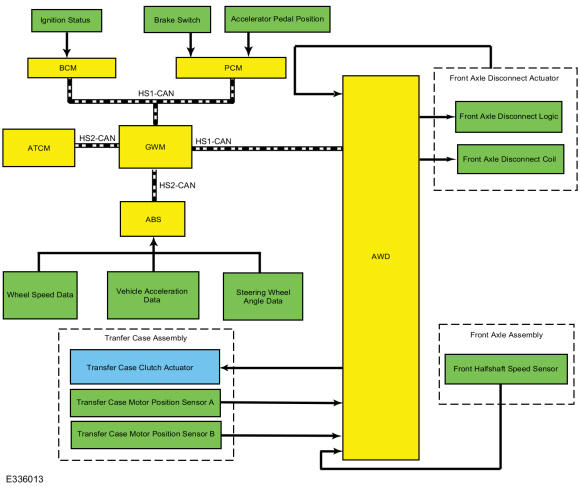
System Diagram

GFD533193Courtesy of FORD MOTOR COMPANY