LEMON Manuals: Even more car manuals for everyone
Home >> Lincoln >> 2021 >> Aviator Base, AWD >> Repair and Diagnosis >> Steering >> Steering Column >> Description And Operation >> Steering Column - System Operation and Component Description >> System Operation >> System Diagram

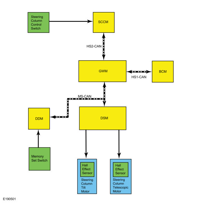
System Diagram

GFD530708Courtesy of FORD MOTOR COMPANY