LEMON Manuals: Even more car manuals for everyone
Home >> Lincoln >> 2021 >> Aviator Base, AWD >> Repair and Diagnosis (Single Page) >> Heating, Ventilation & A/C (HVAC) >> HVAC Control Systems >> Rear Climate Control >> Description And Operation >> Rear Climate Control - System Operation and Component Description >> System Operation >> System Diagram >> Rear Heating, Ventilation and Air Conditioning (RHVAC) Control Module - Vehicles With: Quadruple Zone Automatic Temperature Control

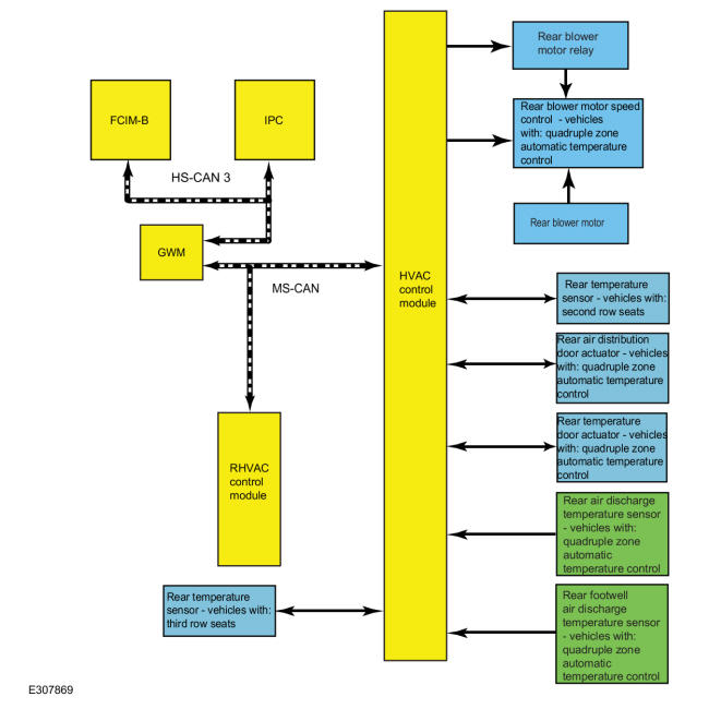
Rear Heating, Ventilation and Air Conditioning (RHVAC) Control Module - Vehicles With: Quadruple Zone Automatic Temperature Control

GFD533587Courtesy of FORD MOTOR COMPANY